电脑桌面
添加小米粒文库到电脑桌面
安装后可以在桌面快捷访问

三级安全教育考试有答案

三级安全教育考试有答案_第1页
1/4
三级安全教育考试有答案_第2页
2/4
三级安全教育考试有答案_第3页
3/4
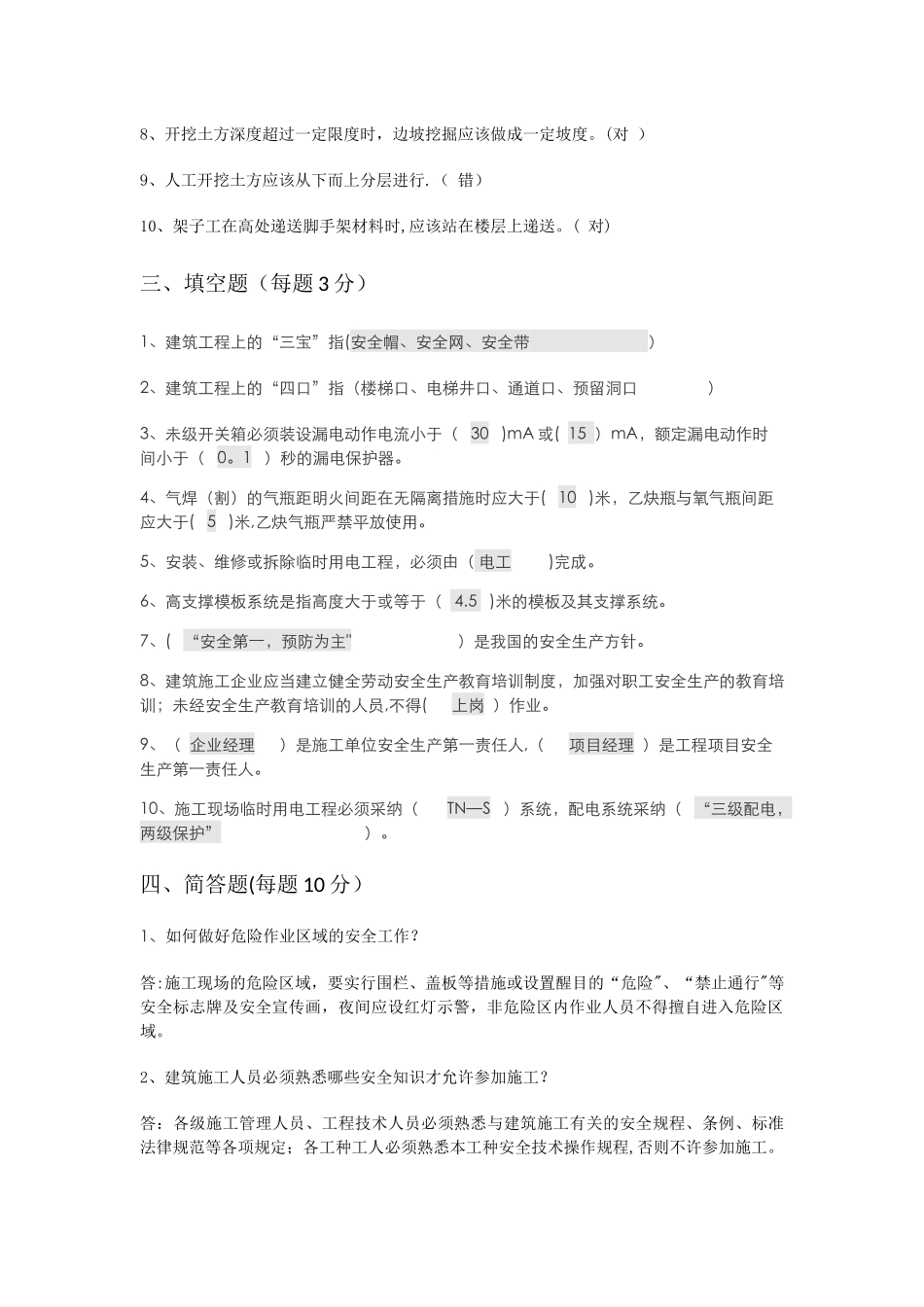
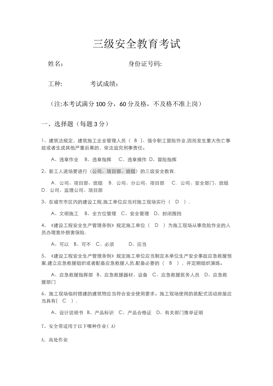
三级安全教育考试姓名: 身份证号码:工种: 考试成绩:(注:本考试满分 100 分,60 分及格,不及格不准上岗)一、选择题(每题 3 分)1、建筑法规定,建筑施工企业管理人员( B )、强令职工冒险作业,因而发生重大伤亡事故或者生成其他严重后果的,依法追究刑事责任。A、违章作业 B、违章指挥 C、违章操作 D、冒险指挥2、新工人进场要进行(公司、项目部、班组)的三级安全教育.A.公司、项目部、班组 B.公司、分公司、项目部 C.公司、安全部门、班组 D.公司、监理公司、项目部3、在城市市区内的建设工程,施工单位应当对施工现场实行( D ).A、文明施工 B、全方位管理 C、安全管理 D、封闭围挡4、《建设工程安全生产管理条例》规定施工单位( D )为施工现场从事危险作业的人员办理意外损害保险.A、可以 B、可不 C、必须 D、应当5、《建设工程安全生产管理条例》规定施工单位应当制定本单位生产安全事故应急救援预案,建立应急救援组织或者配备应急救援人员,配备必要的( B ),并定期组织演练。A、应急救援指挥部 B、应急救援器材、设备 C、应急救援医务人员 D、应急救援部门6、施工现场临时搭建的建筑物应当符合安全使用要求。施工现场使用的装配式活动房屋应当具有( C ).A、设计说明书 B、产品标识 C、产品合格证 D、有关部门推举证明7、安全带适用于以下哪种作业( A) A.高处作业 B.悬挂 C.吊物 8、安全带使用几年后,应检查一次(B ) A.1 B.2 C.3 9、对高处作业的职工需要多久进行一次体检(B ) A.半年 B.一年 C.2 年 10、安全带的正确挂扣应该是(C ) A.同一水平 B.低挂高用 C.高挂低用 二、推断题(每题 2 分)1、作业人员在安装柱、梁、板等结构的模板时,既可以站在脚手架或平台上操作,也可以站在墙上或登在模板的楞木上作业。( 错) 2、机械挖土、铲运、装车等作业,必须划出危险区域,非施工人员不得入内。( 对) 3、挖掘机铲斗半径范围内不得有人工作或穿行。( 对) 4、土方工程施工中,地下水位应常常保持低于开挖底面的 0.5 米以上.( 对) 5、下脚手架时,假如脚手架不高,可以跳下。(错 ) 6、高度在 15-30 米的高处作业,称为三级高处作业.(对 ) 7、高压输电线下可以进行新建房屋、搭设工棚等施工作业。( 错) 8、开挖土方深度超过一定限度时,边坡挖掘应该做成一定坡度。(对 ) 9、人工开挖土方应该从下而上分层进行.( 错) 10...

1、当您付费下载文档后,您只拥有了使用权限,并不意味着购买了版权,文档只能用于自身使用,不得用于其他商业用途(如 [转卖]进行直接盈利或[编辑后售卖]进行间接盈利)。
2、本站所有内容均由合作方或网友上传,本站不对文档的完整性、权威性及其观点立场正确性做任何保证或承诺!文档内容仅供研究参考,付费前请自行鉴别。
3、如文档内容存在违规,或者侵犯商业秘密、侵犯著作权等,请点击“违规举报”。

碎片内容

三级安全教育考试有答案

您可能关注的文档

确认删除?
VIP
微信客服
  • 扫码咨询
会员Q群
  • 会员专属群点击这里加入QQ群
客服邮箱
回到顶部