电脑桌面
添加小米粒文库到电脑桌面
安装后可以在桌面快捷访问

不设董事会的范本公司章程

不设董事会的范本公司章程_第1页
1/5
不设董事会的范本公司章程_第2页
2/5
不设董事会的范本公司章程_第3页
3/5
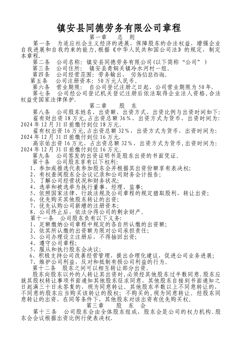
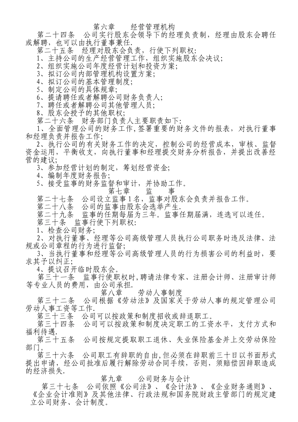
镇安县同德劳务有限公司章程第一章总 则第一条 为适应社会主义经济的进展,保障股东的合法权益,增强企业自我进展和自我约束的能力,根据《中华人民共和国公司法》的规定,制定本章程.第二条 公司名称:镇安县同德劳务有限公司(以下简称“公司”)第三条 公司住所: 镇安县青铜关镇冷水河村一组。 第四条 公司经营范围:劳务输出, 劳务信息咨询。第五条 公司注册资本:50 万元人民币。第六条 营业期限: 自公司登记注册之日起,公司营业期限为 50 年.第七条 公司经公司登记机关登记注册后依法取得企业法人资格,合法权益受国家法律保护.第二章 股 东第八条 公司股东姓名、出资额、出资方式、出资比例与出资时间如下:翟有财出资 18 万元,占出资总额 36%,出资方式为货币,出资时间为: 2024 年 12 月 31 日前缴付到位 18 万元。翟有权出资 16 万元,占出资总额 32%,出资方式为货币,出资时间为: 2024 年 12 月 31 日前缴付到位 16 万元.高宗佑出资 16 万元,占出资总额 32%,出资方式为货币,出资时间为: 2024 年 12 月 31 日前缴付到位 16 万元。第九条 公司签发的出资证明书是股东出资的书面凭证。第十条 公司股东享有以下权利:1、参加或推选代表参加股东会并根据其出资份额享有表决权;2、有权查阅股东会会议记录和公司财务会计报告;3、了解公司经营状况和财务状况;4、选举和被选举为执行董事、经理、监事;5、依照国家法律、行政法规及公司章程的规定猎取股利,转让出资;6、优先购买其他股东转让的出资;7、优先认购公司新增的注册资本;8、公司终止后,依法分得公司的剩余财产。第十一条 公司股东负有以下义务:1、足额缴纳公司章程中规定的各自所认缴的出资额;2、依其所认缴的出资额为限对公司承担责任;3、公司办理设立注册后,不得抽回出资;4、遵守公司章程;5、服从和执行股东会决议;6、积极支持公司改善经营管理,提出合理化建议,促进公司业务进展;7、维护公司利益,反对和抵制有损公司利益的行为。第十二条 股东之间可以相互转让部分出资。股东向股东以外的人转让其出资时,必须经其他股东过半数同意.股东应就其股权转让事项书面通知其他股东征求同意,其他股东自接到书面通知之日起满三十日未答复的,视为同意转让。其他股东半数以上不同意转让的,不同意的股东应当购买该转让的股权;不购买的,视为同意转让。经股东同意转让的出资,在同等条件下,其他股东对该出资有...

1、当您付费下载文档后,您只拥有了使用权限,并不意味着购买了版权,文档只能用于自身使用,不得用于其他商业用途(如 [转卖]进行直接盈利或[编辑后售卖]进行间接盈利)。
2、本站所有内容均由合作方或网友上传,本站不对文档的完整性、权威性及其观点立场正确性做任何保证或承诺!文档内容仅供研究参考,付费前请自行鉴别。
3、如文档内容存在违规,或者侵犯商业秘密、侵犯著作权等,请点击“违规举报”。

碎片内容

不设董事会的范本公司章程

确认删除?
VIP
微信客服
  • 扫码咨询
会员Q群
  • 会员专属群点击这里加入QQ群
客服邮箱
回到顶部