电脑桌面
添加小米粒文库到电脑桌面
安装后可以在桌面快捷访问

主体工程劳务分包合同.VIP专享

主体工程劳务分包合同._第1页
1/5
主体工程劳务分包合同._第2页
2/5
主体工程劳务分包合同._第3页
3/5
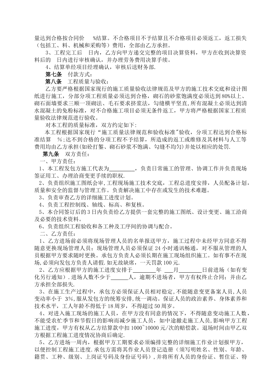
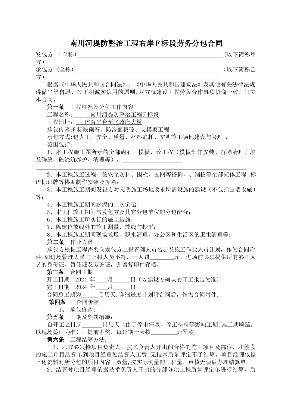
南川河堤防整治工程右岸 F 标段劳务分包合同发包方 (全称) (以下简称甲方)承包方 (全称) (以下简称乙方)根据《中华人民共和国合同法》、《中华人民共和国建筑法》及其他有关法律法规 ,遵循平等自愿、公正和诚实信用的原则,双方就建设工程劳务合作事项协商一致,订立本合同。 第一条 工程概况及分包工作内容 工程名称: 南川河堤防整治工程 F 标段 工程地址: 体育平台至区政府大桥 承包内容:F 标段砌石、防渗面板砼、支模板工程承包方式:包人工、安全、质量、材料消耗、文明施工场地建设与管理 .范围包括:1、本工程施工图所示的全部砌石、模板、砼工程(模板制作安装、拆除清理归堆及码放,砼浇筑养护、清理等)。 。2、本工程施工过程中的安全防护、围栏、围网等搭拆,、铺板等全部架体工程 ;标语标识牌等协助制作安装及拆除;3、本工程施工期间发包方对文明施工场地要求所需设施的建设(不包括围墙设施 )等;4、本工程施工期间水泥的二次倒运;5、本工程施工期间与发包方及其它分包单位的分包配合;6、本工程施工所实行的施工措施;7、除定位放线外的施工测量、放线与抄平;8、本工程施工期间现场垃圾、积水清理,办公区和生活区的卫生清理等;第二条 作业人员承包方根据工程需要向发包方上报管理人员名册及施工作业人员计划,作为合同附件.如进场管理人员与上报人员不符,一人罚 元。进场前必须提供所有参工人员的身份证、暂住证及劳务证,并留复印件存档。第三条 合同工期开工日期 2024 年 月 日(以建设方确认的开工报告为准)完工日期 2024 年 月 日合同总工期为 日历天.详细进度计划附合同后,作为合同附件.第四条合同价款1、 承包价款:第五条 工期及奖罚措施:自开工之日起 日历天(由于停电停水、停工待料等影响工期,其工期顺延。以现场签证为准),提前不奖,每延期一天按 元罚款。第六条 工程结算方法:1、乙方必须持项目负责人、技术负责人开出的合格的施工项目及部位,和签发的施工项目结算单到项目经理处结算人工费,无技术质量评定不予结算。项目经理依据上述资料对所分包的项目内容、数量,按实际测量的工程量,审核无误后办理结算单。2、结算时项目经理依据技术负责人开出的分部分项工程质量评定单进行结算,质量达到合格按合同价 %结算。不合格项目不予结算且不合格项目必须返工,返工损失(包括工、料、机械和采购等)费用,全部由乙方承担。3、工程完工后 日内,乙方向甲方递交完整的...

1、当您付费下载文档后,您只拥有了使用权限,并不意味着购买了版权,文档只能用于自身使用,不得用于其他商业用途(如 [转卖]进行直接盈利或[编辑后售卖]进行间接盈利)。
2、本站所有内容均由合作方或网友上传,本站不对文档的完整性、权威性及其观点立场正确性做任何保证或承诺!文档内容仅供研究参考,付费前请自行鉴别。
3、如文档内容存在违规,或者侵犯商业秘密、侵犯著作权等,请点击“违规举报”。

碎片内容

主体工程劳务分包合同.

确认删除?
VIP
微信客服
  • 扫码咨询
会员Q群
  • 会员专属群点击这里加入QQ群
客服邮箱
回到顶部