电脑桌面
添加小米粒文库到电脑桌面
安装后可以在桌面快捷访问

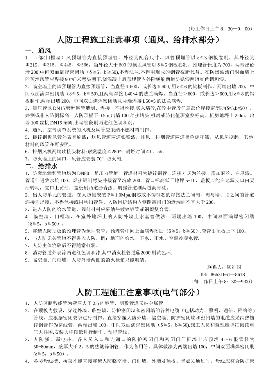
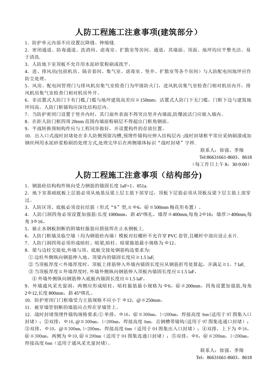
人防工程施工注意事项(各专业)

人防工程施工注意事项(各专业)_第1页
1/3
人防工程施工注意事项(各专业)_第2页
2/3
人防工程施工注意事项(各专业)_第3页
3/3
人防工程施工注意事项(建筑部分)1.防护单元内部不应设置沉降缝、伸缩缝.2.密闭通道、防毒通道、洗消间、虑毒室、扩散室等房间、通道,其墙面、顶面、地坪均应平整光洁、易于清洗.3.人防地下室顶板不允许用水泥砂浆粉刷或找平。4.进、排风房(包括机房、隔音套间、集气室、虑毒室、竖井、扩散室等各个房间)与人防配电间地坪应作防尘处理。5.风房、配电间管理门与排风机房集气室检查门为甲级防火门,进风机房集气室检查门相对机房内开,排风机房集气室检查门相对机房外开。6.非活置式人防门下有门槛,门槛与地坪建筑高差应≧150mm;活置式人防门下无门槛,门框下边与建筑地坪同高。人防门框锚钩应深化结构层内。7.当防护密闭门设置于竖井内时,其门扇外表面不得突出竖井内墙面,防爆波活门应嵌入墙内。8.在距人防门框四周 20mm 范围内墙面粉刷层不得超出门框角钢面。9.平战转换预制构件应与工程同步做好,并设置构件的存放位置。10.出入口式战时封堵处在非人防侧预留沟槽,预埋件锚钩应伸入结构层内 ;战时封堵框平常应采纳刷漆或加钢丝网用水泥砂浆粉刷的处理方式,处理完毕后在两侧墙体标识“战时封堵”字样.联系人:徐强、季翔Tel:86631661-8603、8618(每工作日上午 8:30-9:00)人防工程施工注意事项(结构部分)1.钢筋砼结构构件纵向受力钢筋的锚固长度 1aF=1。051a.2.地下室基础底板上层筋必须从地基反梁上层主筋下部穿过,顶板下层筋必须从顶板反梁下层主筋上部穿过。3.人防区顶、底板必须设拉结筋(形式“S”型,≧Ф6,@≦500mm 梅花形布置)。4.人防门洞四角必须设置加强筋:长度 1000mm,斜 45°绑扎,墙厚≦400mm,每角 2Ф16;墙厚>400mm,每角 3Ф16。5.被止水钢板割断的附墙柱箍筋应搭接焊在止水钢板上.6.人防门框墙及临空墙(均为钢筋砼内墙)模板对拉螺杆不允许穿 PVC 套管,且螺杆中部应设止水片.7.人防门洞四周必须形成暗柱、暗梁,暗柱、暗梁箍筋最小规格为 Ф12。8.梁与边柱交接处,外墙与顶、底板交接处钢筋构造要求为: ① 边柱外侧纵向钢筋伸入地、顶梁内的锚固长度应≧1.5 laF, ② 当顶板厚度<外墙厚度时,顶板上排筋伸入外墙内锚固长度应从钢筋折弯处算起,并满足≧1。7 laF, ③ 当顶板厚度≧外墙厚度时,外墙外侧纵向钢筋伸入顶板内锚固长度应≧1.5 laF, ④ 外墙外侧纵向钢筋伸入底板内锚固长度应≧1.5 laF。9.外墙通风采光窗洞,两侧应形成暗柱,暗柱箍筋最小规格为 Ф6,@≦200mm...

1、当您付费下载文档后,您只拥有了使用权限,并不意味着购买了版权,文档只能用于自身使用,不得用于其他商业用途(如 [转卖]进行直接盈利或[编辑后售卖]进行间接盈利)。
2、本站所有内容均由合作方或网友上传,本站不对文档的完整性、权威性及其观点立场正确性做任何保证或承诺!文档内容仅供研究参考,付费前请自行鉴别。
3、如文档内容存在违规,或者侵犯商业秘密、侵犯著作权等,请点击“违规举报”。

碎片内容

人防工程施工注意事项(各专业)

您可能关注的文档

确认删除?
VIP
微信客服
  • 扫码咨询
会员Q群
  • 会员专属群点击这里加入QQ群
客服邮箱
回到顶部