电脑桌面
添加小米粒文库到电脑桌面
安装后可以在桌面快捷访问

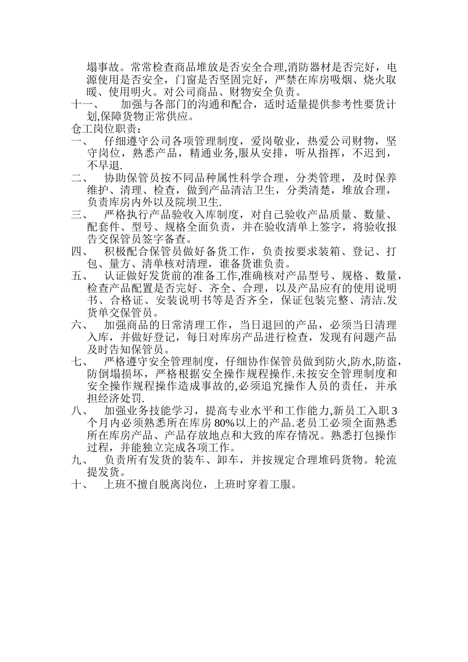
仓库岗位职责

仓库岗位职责_第1页
1/3
仓库岗位职责_第2页
2/3
仓库岗位职责_第3页
3/3
仓库岗位职责仓库主任岗位职责:1、仔细执行公司各项管理制度,带领库房人员完成公司交办的各项任务,做到每月对库房安全、操作流程、库房卫生、备货情况、发货情况、商品堆码情况进行定期不定期逐一逐项检查,每月检查不少于三次,如发现问题将严肃处理。2、定期不定期对各库房商品的库存情况进行抽查,每月抽查两次.3、对到库验收后的产品质量进行抽查,每月各库不少于两次。4、加强劳动纪律的检查监督,随时检查员工劳动纪律和工服穿着情况。5、根据工作需要,对库房所有人员进行工作安排调动.6、每月进行一次库房安全的全面检查,每周进行一次安全生产抽查。7、每月对备货产品、发货产品现场抽查不少于 10 次。8、发货时间安排:根据市场部、拓展部注明的发货时间要求发货,未标明发货时间的,每个区域每周安排一次发货,货物超过 3 方的,随时发货.9、每月 25 号 26 号两天对各库房的有问题商品进行集体清理、报损。10、每月组织库房人员学习和传达公司的各项指示和业务技能沟通会议两次.(每月 10 号、25 号)11、对所有产生问题商品进行全程跟踪管理,并于每月 27 号前上报公司领导。12、每月 30 号向公司上报一次当月缺货情况和执行情况。13、收集各库房验收明细和产品质量情况明细,每月 25 日前上报给公司领导。14、合理安排调配车辆,减少发货提货费用,保证货物在规定时间内发出、保证货物接到提货通知后 3 日内提回。发货费、提货费在次月 3 日前报销完毕,并把费用控制在公司下达的费用指标以内。15、仔细监督打包质量,确保对外埠发货产品安全流动,尽可能的降低打包成本,把打包成本控制在公司规定的每套 115 元的范围内,保证按时完成打包任务。16、强化安装辅材监管,每月 30 号上报安装辅材购进、使用和库房存量报表.17、保证打包材料不缺货,造成停工待料由库房主任负责。保管员岗位职责一、仔细执行公司各项管理制度,根据仓库保管员岗位职责要求,履行服务承诺、热爱公司财物.坚守岗位,熟悉产品,精通业务,服从安排,听从指挥,不迟到、不早退、无脱岗、无矿工。二、保证所管商品账实相符,账账相符,当日发生的单据次日审核完成。库房管理科学合理,商品保管按不同品种属性的技术要求进行分类管理.做到产品不锈、不潮、不变、不坏、不漏、堆放合理,库房整齐清洁,分类清楚。 三、严格执行产品验收检查入库制度,产品检查要逐件逐项验收,核对数量、名称、规格、型号.核对产品应有的安装说明书或使用说明书...

1、当您付费下载文档后,您只拥有了使用权限,并不意味着购买了版权,文档只能用于自身使用,不得用于其他商业用途(如 [转卖]进行直接盈利或[编辑后售卖]进行间接盈利)。
2、本站所有内容均由合作方或网友上传,本站不对文档的完整性、权威性及其观点立场正确性做任何保证或承诺!文档内容仅供研究参考,付费前请自行鉴别。
3、如文档内容存在违规,或者侵犯商业秘密、侵犯著作权等,请点击“违规举报”。

碎片内容

仓库岗位职责

您可能关注的文档

确认删除?
VIP
微信客服
  • 扫码咨询
会员Q群
  • 会员专属群点击这里加入QQ群
客服邮箱
回到顶部