电脑桌面
添加小米粒文库到电脑桌面
安装后可以在桌面快捷访问

培训机构员工绩效考核细则

培训机构员工绩效考核细则_第1页
1/3
培训机构员工绩效考核细则_第2页
2/3
培训机构员工绩效考核细则_第3页
3/3
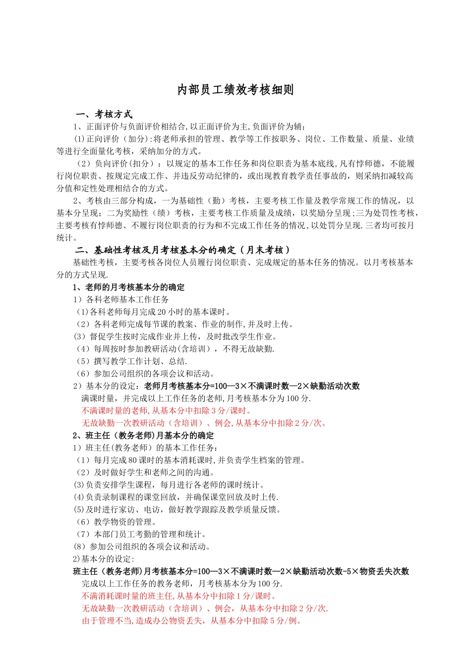
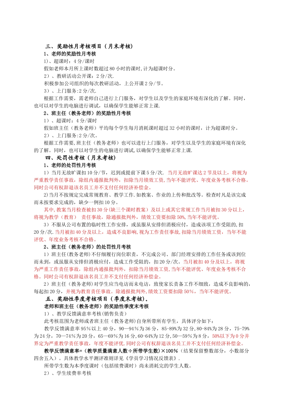
内部员工绩效考核细则一、考核方式1、正面评价与负面评价相结合,以正面评价为主,负面评价为辅;(1)正向评价(加分):将老师承担的管理、教学等工作按职务、岗位、工作数量、质量、业绩等进行全面量化考核,采纳加分的方式。(2)负向评价(扣分):以规定的基本工作任务和岗位职责为基本底线,凡有悖师德,不能履行岗位职责、按规定完成工作、并违反劳动纪律的,或出现教育教学责任事故的,则采纳扣减较高分值和定性处理相结合的方式。2、考核由三部分构成,一为基础性(勤)考核,主要考核工作量及教学常规工作的情况,以基本分呈现;二为奖励性(绩)考核,主要考核工作质量及成绩,以奖励分呈现;三为处罚性考核,主要考核有悖师德、不履行岗位职责的行为和不完成工作任务的情况,以处罚分呈现.三者均可按月统计。二、基础性考核及月考核基本分的确定(月末考核)基础性考核,主要考核各岗位人员履行岗位职责、完成规定的基本任务的情况。以月考核基本分的方式呈现.1、老师的月考核基本分的确定1)各科老师基本工作任务(1)各科老师每月完成 20 小时的基本课时。(2)各科老师完成每节课的教案、作业的制作,并及时上传。(3)督促学生按时完成作业并上传,及时批改学生作业。(4)每周按时参加教研活动(含培训),不得无故缺勤.(5)撰写教学工作计划、总结.(6)参加公司组织的各项会议和活动。2)基本分的设定:老师月考核基本分=100—3×不满课时数—2×缺勤活动次数满课时量,并完成以上工作任务的老师,月考核基本分为 100 分.不满课时量的老师,从基本分中扣除 3 分/课时。无故缺勤一次教研活动(含培训)、例会,从基本分中扣除 2 分/次。2、班主任(教务老师)月基本分的确定1)班主任(教务老师)的基本工作任务:(1)每月完成 80 课时的基本消耗课时,并负责学生档案的管理。(2)及时做好学生和老师之间的沟通。(3)负责安排学生课程,每月进行各老师的课时统计。(4)负责录制课程的课堂回放,并确保课堂回放及时上传.(5)及时进行家访、电访,做好教学跟踪及教学质量反馈。(6)教学物资的管理。(7)本部门员工考勤的管理和统计。(8)参加公司组织的各项会议和活动。2)基本分的设定:班主任(教务老师)月考核基本分=100—3×不满课时数—2×缺勤活动次数-5×物资丢失次数完成以上工作任务的教务老师,月考核基本分为 100 分.不满消耗课时量的班主任,从基本分中扣除 1 分/课时。无故缺勤一次教研活动(含培训)、例会,从基本分中扣...

1、当您付费下载文档后,您只拥有了使用权限,并不意味着购买了版权,文档只能用于自身使用,不得用于其他商业用途(如 [转卖]进行直接盈利或[编辑后售卖]进行间接盈利)。
2、本站所有内容均由合作方或网友上传,本站不对文档的完整性、权威性及其观点立场正确性做任何保证或承诺!文档内容仅供研究参考,付费前请自行鉴别。
3、如文档内容存在违规,或者侵犯商业秘密、侵犯著作权等,请点击“违规举报”。

碎片内容

培训机构员工绩效考核细则

您可能关注的文档

确认删除?
VIP
微信客服
  • 扫码咨询
会员Q群
  • 会员专属群点击这里加入QQ群
客服邮箱
回到顶部