电脑桌面
添加小米粒文库到电脑桌面
安装后可以在桌面快捷访问

2025年电厂安全教育考试题库05答案版

2025年电厂安全教育考试题库05答案版_第1页
1/17
2025年电厂安全教育考试题库05答案版_第2页
2/17
2025年电厂安全教育考试题库05答案版_第3页
3/17
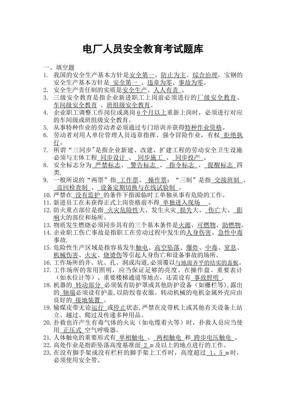
电厂人员安全教育考试题库一、填空题1. 我国的安全生产基本方针是安全第一、防止为主、综合治理,宝钢的安全生产基本方针是 安全第一 、违章为零、事故为零。2. 安全生产责任制的实质是安全生产、人人有责 。3. 三级安全教育是指企业新进职工上岗前必须进行的厂级安全教育、 车间级安全教育 、班组级安全教育。 4. 企业职工调整工作岗位或离岗 6 个月以上 重新上岗时,必须进行对应的车间级或班组级安全教育。5. 从事特种作业的劳动者必须通过专门培训并获得特种作业资格。6. 劳动者对用人单位管理人员违章指挥、强令冒险作业,有权 拒绝执行。7. 所谓“三同步"是指企业新建、改建、扩建工程的劳动安全卫生设施必须与主体工程 同步设计 、 同步施工 、 同步投产 。8. 安全标志分为 严禁标志、 警告标志 、 指令标志 、 提醒标志 四类.9. 一般所说的“两票”指 工作票、 操作票;“三制”是指 交接班制 、 巡回检查制 、 设备定期切换与在线试验制 。10.严禁在 没有监护 的条件下指派临时工单独从事有危险的工作。11.新进员工在未获得正式上岗资格前不得 单独进入现场 。12.防火重点部位是指 火灾危险性大、发生火灾 损失大、 伤亡大、 影响大的部位和场所。13.物质发生燃烧必须同步具有的三个基本条件是火源、可燃物、助燃物。14.企业职工伤亡事故是指职工在劳动过程中发生的人身伤害、急性中毒事故.15.危险性生产区域是指容易发生触电、高空坠落、爆炸、中毒、窒息、机械伤害、火灾、烧烫伤等引起人身伤亡和设备事故的场所。16.工作场所的井、坑、孔、洞或沟道,必须覆以与地面齐平的结实的盖板。17.工作场所的常用照明,应当保证足够的亮度。在操作盘、重要表计(如水位计等)、重要楼梯通道等地点,还需设有 事故照明 .18.机器的 转动部分 必须装有防护罩或其他防护设备(如栅栏等),露出的 轴端必须设有护盖,以防绞卷衣服。转动机械的电机金属外壳应由良好的 接地装置 。19.输煤皮带无论运行 或停止状态,严禁在皮带机上或其他有关设备上站立、越过、爬过及传递多种用品。20.扑救也许产生有毒气体的火灾(如电缆着火等)时,扑救人员应当使用 正压式 空气呼吸器。21.人体触电的重要形式有 单相触电 、 两相触电 和 跨步电压触电 。22.高处作业是指距坠落高度基准面 2 m 及以上的地点进行的工作。23.在没有脚手架或没有栏杆的脚手架上工作时,高度超过 1 。 5 m 时,必须...

1、当您付费下载文档后,您只拥有了使用权限,并不意味着购买了版权,文档只能用于自身使用,不得用于其他商业用途(如 [转卖]进行直接盈利或[编辑后售卖]进行间接盈利)。
2、本站所有内容均由合作方或网友上传,本站不对文档的完整性、权威性及其观点立场正确性做任何保证或承诺!文档内容仅供研究参考,付费前请自行鉴别。
3、如文档内容存在违规,或者侵犯商业秘密、侵犯著作权等,请点击“违规举报”。

碎片内容

2025年电厂安全教育考试题库05答案版

您可能关注的文档

确认删除?
VIP
微信客服
  • 扫码咨询
会员Q群
  • 会员专属群点击这里加入QQ群
客服邮箱
回到顶部