电脑桌面
添加小米粒文库到电脑桌面
安装后可以在桌面快捷访问

2025年国家电网公司安全工作规定题库

2025年国家电网公司安全工作规定题库_第1页
1/9
2025年国家电网公司安全工作规定题库_第2页
2/9
2025年国家电网公司安全工作规定题库_第3页
3/9
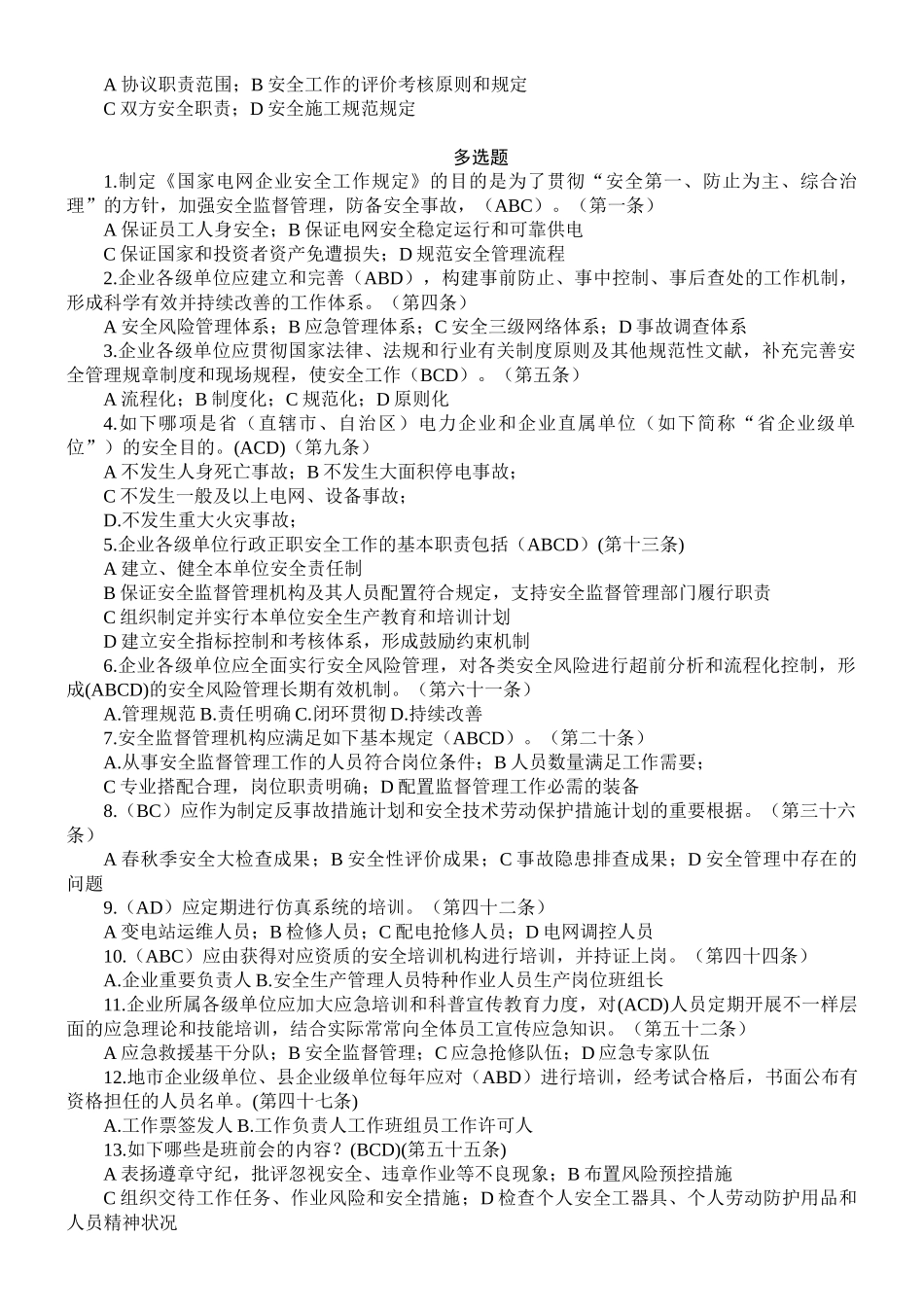
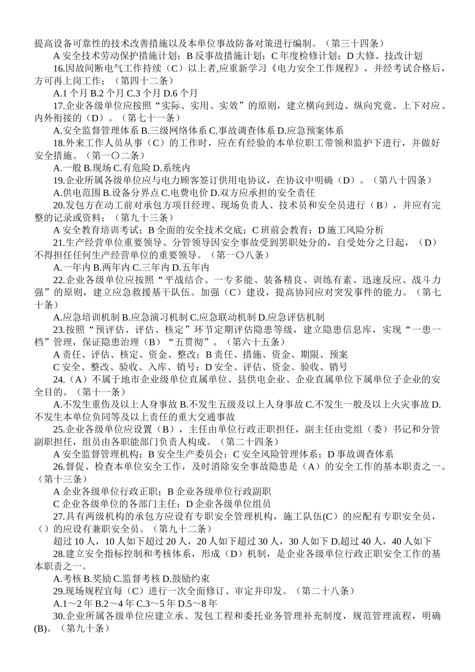
《国家电网企业安全工作规定》题库单选题1.《国家电网企业安全工作规定》(国家电网企管〔〕1117 号)自(C)起施行。(第 111条)A.2014 年 12 月 1 日;B.2014 年 11 月 1 日;C.2014 年 10 月 1 日;D.2014 年 9 月 1 日2.企业各级单位实行以各级(A)为安全第一负责人的安全责任制,建立健全安全保证体系和安全监督体系,并充足发挥作用。(第三条)A.行政正职;B.主管安全领导;C.安所有门主任;D.分管安全领导3.企业各级单位的各部门、各岗位应有明确的安全管理职责,做到责任分担,并实行(B)的安全逐层负责制。(第十五条)A.上级对下级;B.下级对上级;C.三级安全网络;D.安全监督体系4.安全保证体系对业务范围内的安全工作负责,(D)负责安全工作的综合协调和监督管理。(第十五条)A 安全保证体系;B 安全生产思想政治工作保障体系;C 安全生产民主监督、民主管理体系;D.安全监督体系5.安全生产委员会办公室设在(C)。(第二十四条)A.生产运维部门 B.总经理办公室 C.安全监督管理部门 D.后勤保障部门6.新上岗生产人员运维、调控人员(含技术人员)、从事倒闸操作的检修人员,应通过现场规程制度的学习、现场见习和至少(B)的跟班实习,并经考试合格后上岗。(第四十一条)A.1 个月 B.2 个月 C.3 个月 D.6 个月7.在岗生产人员每年再培训不得少于(A)。(第四十二条)A.8 课时 B.16 课时 C.32 课时 D.40 课时8.外来工作人员必须通过(D),并经考试合格后方可上岗。(第四十三条)A.业务培训 B.现场作业注意事项培训紧急救护培训安全知识和安全规程的培训9.省企业级单位对所属地市企业级单位的领导、安全监督管理机构负责人,一般(C)进行一次有关安全法律法规和规章制度考试。(第四十五条)A.毎六个月 B.毎年 C.毎两年 D.毎三年10.省企业级单位应(C)召开一次安全监督例会,地市企业级单位、县企业级单位应(C)召开一次安全网例会。(第五十四条)A.毎六个月毎六个月 B.毎六个月每季度 C.毎六个月每月 D.每季度每月11.离开特种作业岗位(D)的作业人员,应重新进行实际操作考试,经确认合格后方可上岗作业。(第四十二条)A.1 个月 B.2 个月 C.3 个月 D.6 个月12.因承包方责任导致的发包方设备、电网事故,由(A)负责调查、记录上报,无论任何原因均对发包方进行考核。发包方根据安全协议对承包方进行惩罚。(第九十六条)A.发包方 B.承包方 C.监理方 D.施工方13.企业各...

1、当您付费下载文档后,您只拥有了使用权限,并不意味着购买了版权,文档只能用于自身使用,不得用于其他商业用途(如 [转卖]进行直接盈利或[编辑后售卖]进行间接盈利)。
2、本站所有内容均由合作方或网友上传,本站不对文档的完整性、权威性及其观点立场正确性做任何保证或承诺!文档内容仅供研究参考,付费前请自行鉴别。
3、如文档内容存在违规,或者侵犯商业秘密、侵犯著作权等,请点击“违规举报”。

碎片内容

2025年国家电网公司安全工作规定题库

确认删除?
VIP
微信客服
  • 扫码咨询
会员Q群
  • 会员专属群点击这里加入QQ群
客服邮箱
回到顶部