电脑桌面
添加小米粒文库到电脑桌面
安装后可以在桌面快捷访问

基于物联网技术的智能化物流与仓库管理系统解决方案VIP专享

基于物联网技术的智能化物流与仓库管理系统解决方案_第1页
1/3
基于物联网技术的智能化物流与仓库管理系统解决方案_第2页
2/3
基于物联网技术的智能化物流与仓库管理系统解决方案_第3页
3/3
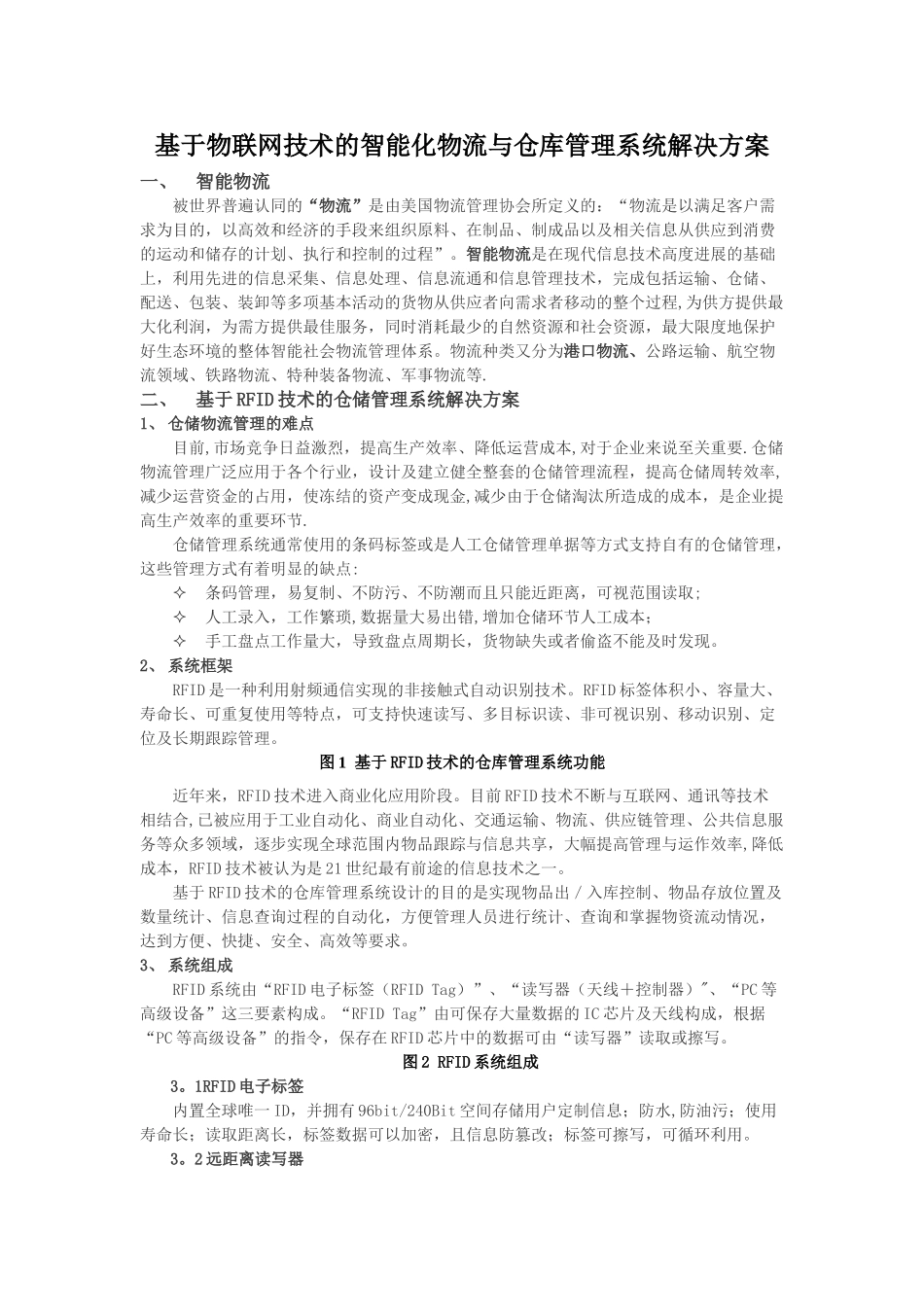
基于物联网技术的智能化物流与仓库管理系统解决方案一、智能物流被世界普遍认同的“物流”是由美国物流管理协会所定义的:“物流是以满足客户需求为目的,以高效和经济的手段来组织原料、在制品、制成品以及相关信息从供应到消费的运动和储存的计划、执行和控制的过程”。智能物流是在现代信息技术高度进展的基础上,利用先进的信息采集、信息处理、信息流通和信息管理技术,完成包括运输、仓储、配送、包装、装卸等多项基本活动的货物从供应者向需求者移动的整个过程,为供方提供最大化利润,为需方提供最佳服务,同时消耗最少的自然资源和社会资源,最大限度地保护好生态环境的整体智能社会物流管理体系。物流种类又分为港口物流、公路运输、航空物流领域、铁路物流、特种装备物流、军事物流等.二、基于 RFID 技术的仓储管理系统解决方案1、 仓储物流管理的难点目前,市场竞争日益激烈,提高生产效率、降低运营成本,对于企业来说至关重要.仓储物流管理广泛应用于各个行业,设计及建立健全整套的仓储管理流程,提高仓储周转效率,减少运营资金的占用,使冻结的资产变成现金,减少由于仓储淘汰所造成的成本,是企业提高生产效率的重要环节.仓储管理系统通常使用的条码标签或是人工仓储管理单据等方式支持自有的仓储管理,这些管理方式有着明显的缺点:条码管理,易复制、不防污、不防潮而且只能近距离,可视范围读取;人工录入,工作繁琐,数据量大易出错,增加仓储环节人工成本;手工盘点工作量大,导致盘点周期长,货物缺失或者偷盗不能及时发现。2、 系统框架RFID 是一种利用射频通信实现的非接触式自动识别技术。RFID 标签体积小、容量大、寿命长、可重复使用等特点,可支持快速读写、多目标识读、非可视识别、移动识别、定位及长期跟踪管理。图 1 基于 RFID 技术的仓库管理系统功能近年来,RFID 技术进入商业化应用阶段。目前 RFID 技术不断与互联网、通讯等技术相结合,已被应用于工业自动化、商业自动化、交通运输、物流、供应链管理、公共信息服务等众多领域,逐步实现全球范围内物品跟踪与信息共享,大幅提高管理与运作效率,降低成本,RFID 技术被认为是 21 世纪最有前途的信息技术之一。基于 RFID 技术的仓库管理系统设计的目的是实现物品出/入库控制、物品存放位置及数量统计、信息查询过程的自动化,方便管理人员进行统计、查询和掌握物资流动情况,达到方便、快捷、安全、高效等要求。3、 系统组成RFID 系统由“RFI...

1、当您付费下载文档后,您只拥有了使用权限,并不意味着购买了版权,文档只能用于自身使用,不得用于其他商业用途(如 [转卖]进行直接盈利或[编辑后售卖]进行间接盈利)。
2、本站所有内容均由合作方或网友上传,本站不对文档的完整性、权威性及其观点立场正确性做任何保证或承诺!文档内容仅供研究参考,付费前请自行鉴别。
3、如文档内容存在违规,或者侵犯商业秘密、侵犯著作权等,请点击“违规举报”。

碎片内容

基于物联网技术的智能化物流与仓库管理系统解决方案

确认删除?
VIP
微信客服
  • 扫码咨询
会员Q群
  • 会员专属群点击这里加入QQ群
客服邮箱
回到顶部