电脑桌面
添加小米粒文库到电脑桌面
安装后可以在桌面快捷访问

基于西门子plc停车场车位控制系统设计

基于西门子plc停车场车位控制系统设计_第1页
1/7
基于西门子plc停车场车位控制系统设计_第2页
2/7
基于西门子plc停车场车位控制系统设计_第3页
3/7
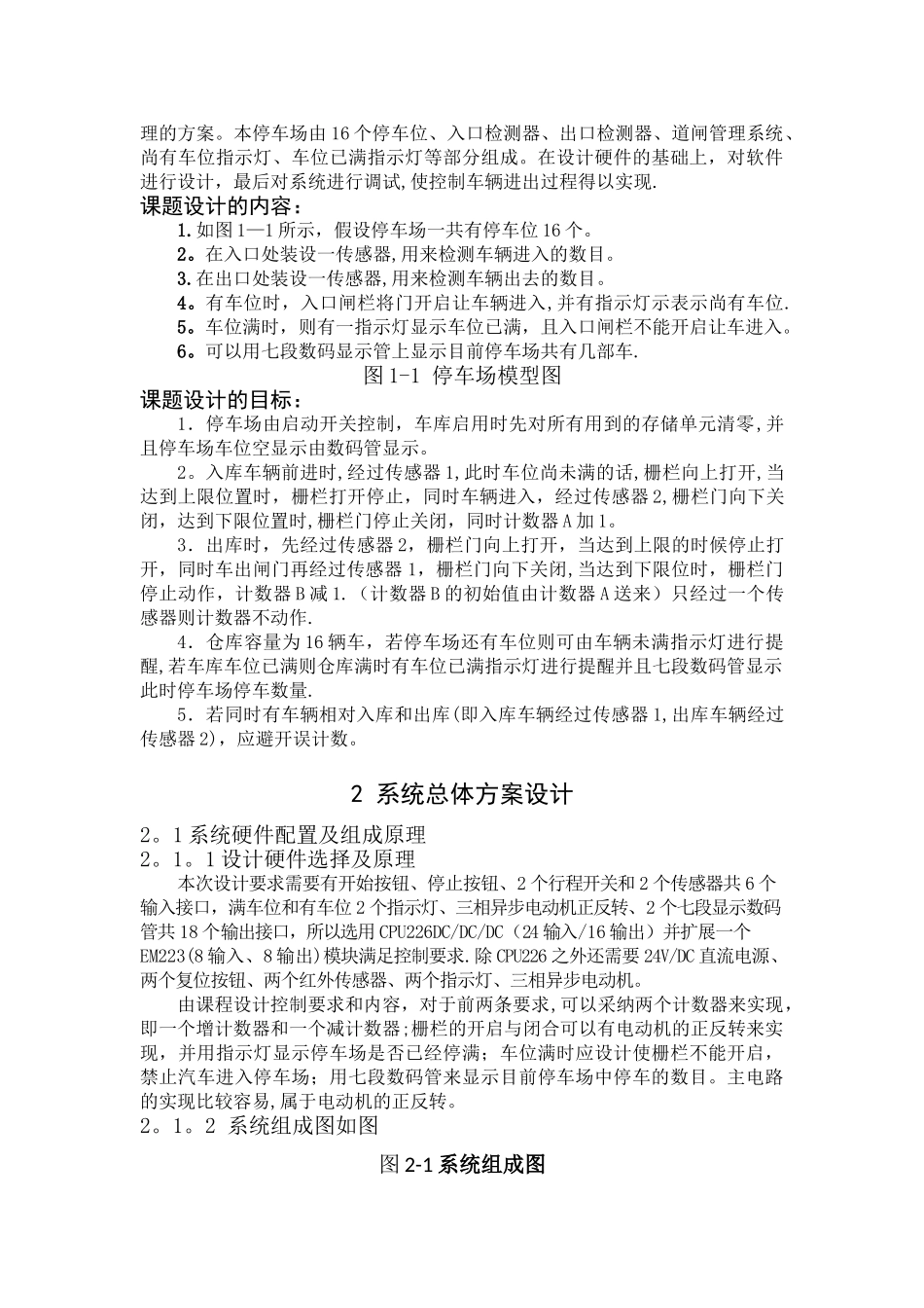
江西理工大学应用科学学院西门子 PLC 课程设计题目:停车场车位控制系统设计专 业: 电气工程及其自动化班 级: 电气 144 姓 名: 周培福 学 号:27 设计报告格式 20 分设计内容 60 分10分10分总计得分封面3页面布局5目录格式3图表质量4间距、行距、字体6工艺过程分析8系统控制要求8I/O分配5设备选型5电气原理图系统程序设计10动手实践能力10总印象评分10主 电路8控 制电路8外围接线图82024 年 06 月1 引言课题设计的目的:近年来,我国的汽车产业飞速进展,汽车保有量持续攀升,又由于人口密度大,在很多时候会出现停车难等问题.为了满足日益增长的停车需求,大型、超大型停车场不断涌现,由于停车场规模大,传统的管理模式已经不满足需求.因此,设计一套行之有效的泊车系统。随着科技的进步,电子技术、计算机技术、通讯技术不断地向各种领域渗透,当今的停车场车位控制系统已经向智能型的方向转变。先进可靠的停车场控制系统在停车场管理系统中的作用越来越大。利用 PLC 控制停车的停车场管理系统是一种高效快捷、公正准确、科学经济的停车场管理手段,是停车场对于车辆实行动态和静态管理的综合。从用户的角度看,其服务高效、准确无误;从管理者的角度看,其易于操作维护、动化程度高、大大减轻管理者的劳动强度;从投资者角度看,彻底杜绝失误及任何形式的作弊,防止停车费用流失,使投资者的回报有了可靠的保证。系统以 PLC 为信息载体,通过智能传感器记录车辆进出信息,结合工业自动化控制技术控制机电一体化外围设备,从而控制进出停车场的各种车辆 本课题设计主要运用可编程控制器(PLC)对停车场进出及停放指示进行管理的方案。本停车场由 16 个停车位、入口检测器、出口检测器、道闸管理系统、尚有车位指示灯、车位已满指示灯等部分组成。在设计硬件的基础上,对软件进行设计,最后对系统进行调试,使控制车辆进出过程得以实现.课题设计的内容:1.如图 1—1 所示,假设停车场一共有停车位 16 个。2。在入口处装设一传感器,用来检测车辆进入的数目。3.在出口处装设一传感器,用来检测车辆出去的数目。4。有车位时,入口闸栏将门开启让车辆进入,并有指示灯示表示尚有车位.5。车位满时,则有一指示灯显示车位已满,且入口闸栏不能开启让车进入。6。可以用七段数码显示管上显示目前停车场共有几部车.图 1-1 停车场模型图课题设计的目标:1.停车场由启动开关控制,车库启用时先对所有用到的存储单元清零,并且停车...

1、当您付费下载文档后,您只拥有了使用权限,并不意味着购买了版权,文档只能用于自身使用,不得用于其他商业用途(如 [转卖]进行直接盈利或[编辑后售卖]进行间接盈利)。
2、本站所有内容均由合作方或网友上传,本站不对文档的完整性、权威性及其观点立场正确性做任何保证或承诺!文档内容仅供研究参考,付费前请自行鉴别。
3、如文档内容存在违规,或者侵犯商业秘密、侵犯著作权等,请点击“违规举报”。

碎片内容

基于西门子plc停车场车位控制系统设计

您可能关注的文档

阳光书坊+ 关注
实名认证
内容提供者

阳光书坊,传播未来

确认删除?
VIP
微信客服
  • 扫码咨询
会员Q群
  • 会员专属群点击这里加入QQ群
客服邮箱
回到顶部