电脑桌面
添加小米粒文库到电脑桌面
安装后可以在桌面快捷访问

安全生产考试试题及答案

安全生产考试试题及答案_第1页
1/3
安全生产考试试题及答案_第2页
2/3
安全生产考试试题及答案_第3页
3/3
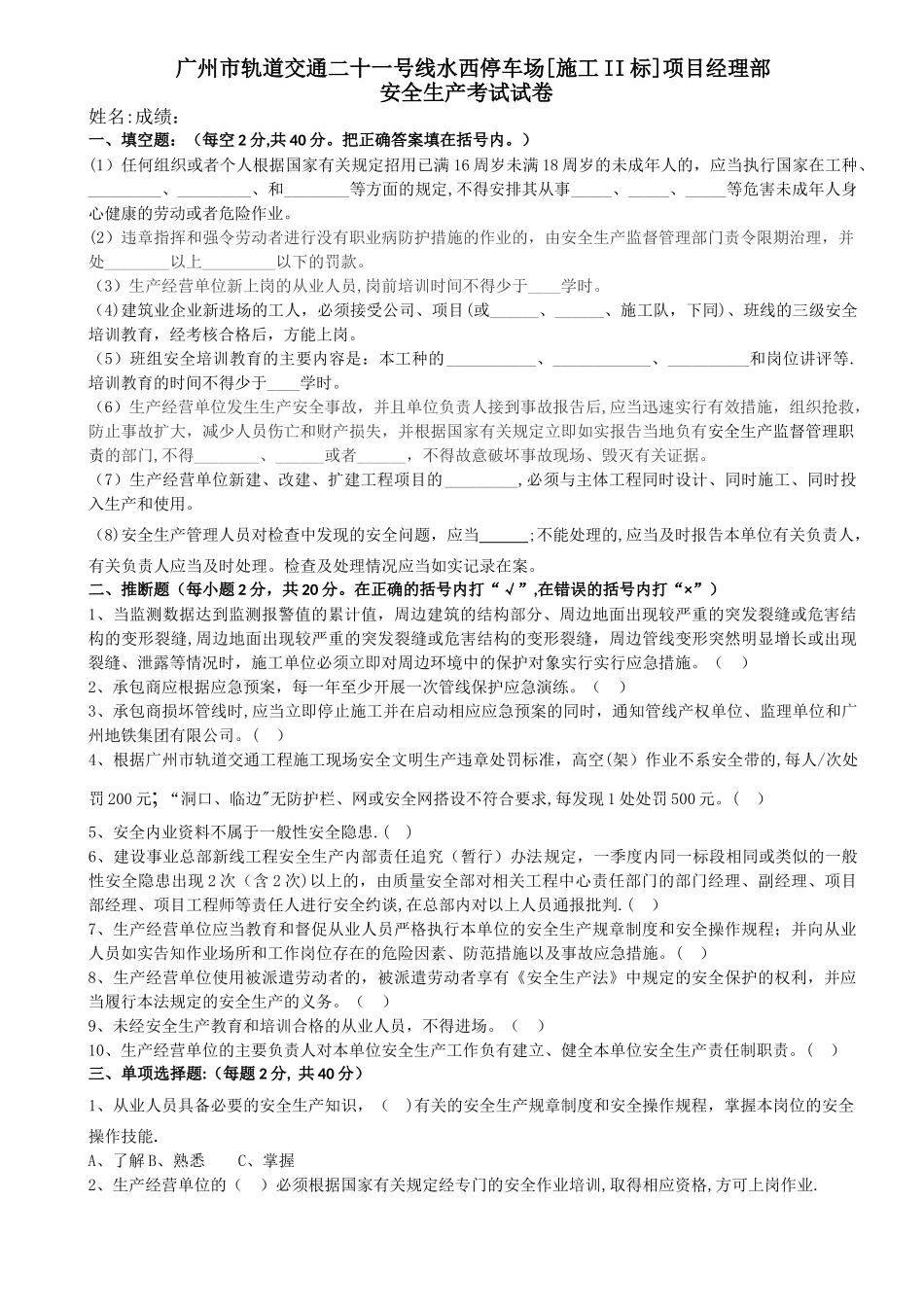
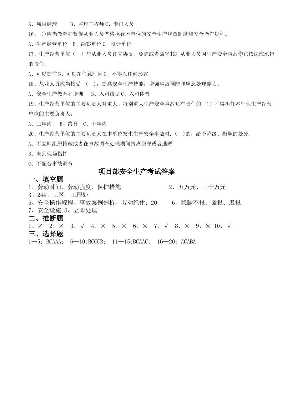
广州市轨道交通二十一号线水西停车场[施工 II 标]项目经理部安全生产考试试卷姓名:成绩:一、填空题:(每空 2 分,共 40 分。把正确答案填在括号内。)(1)任何组织或者个人根据国家有关规定招用已满 16 周岁未满 18 周岁的未成年人的,应当执行国家在工种、_________、_________、和________等方面的规定,不得安排其从事_____、_____、_____等危害未成年人身心健康的劳动或者危险作业。(2)违章指挥和强令劳动者进行没有职业病防护措施的作业的,由安全生产监督管理部门责令限期治理,并处________以上_________以下的罚款。(3)生产经营单位新上岗的从业人员,岗前培训时间不得少于____学时。(4)建筑业企业新进场的工人,必须接受公司、项目(或______、______、施工队,下同)、班线的三级安全培训教育,经考核合格后,方能上岗。(5)班组安全培训教育的主要内容是:本工种的___________、____________、__________和岗位讲评等.培训教育的时间不得少于____学时。(6)生产经营单位发生生产安全事故,并且单位负责人接到事故报告后,应当迅速实行有效措施,组织抢救,防止事故扩大,减少人员伤亡和财产损失,并根据国家有关规定立即如实报告当地负有安全生产监督管理职责的部门,不得________、______或者______,不得故意破坏事故现场、毁灭有关证据。(7)生产经营单位新建、改建、扩建工程项目的_________,必须与主体工程同时设计、同时施工、同时投入生产和使用。(8)安全生产管理人员对检查中发现的安全问题,应当______;不能处理的,应当及时报告本单位有关负责人,有关负责人应当及时处理。检查及处理情况应当如实记录在案。二、推断题(每小题 2 分,共 20 分。在正确的括号内打“√”,在错误的括号内打“×”)1、当监测数据达到监测报警值的累计值,周边建筑的结构部分、周边地面出现较严重的突发裂缝或危害结构的变形裂缝,周边地面出现较严重的突发裂缝或危害结构的变形裂缝,周边管线变形突然明显增长或出现裂缝、泄露等情况时,施工单位必须立即对周边环境中的保护对象实行实行应急措施。( )2、承包商应根据应急预案,每一年至少开展一次管线保护应急演练。( )3、承包商损坏管线时,应当立即停止施工并在启动相应应急预案的同时,通知管线产权单位、监理单位和广州地铁集团有限公司。( )4、根据广州市轨道交通工程施工现场安全文明生产违章处罚标准,高空(架)作业不系安全带的,每人/次处罚 200 元;“洞口、临...

1、当您付费下载文档后,您只拥有了使用权限,并不意味着购买了版权,文档只能用于自身使用,不得用于其他商业用途(如 [转卖]进行直接盈利或[编辑后售卖]进行间接盈利)。
2、本站所有内容均由合作方或网友上传,本站不对文档的完整性、权威性及其观点立场正确性做任何保证或承诺!文档内容仅供研究参考,付费前请自行鉴别。
3、如文档内容存在违规,或者侵犯商业秘密、侵犯著作权等,请点击“违规举报”。

碎片内容

安全生产考试试题及答案

您可能关注的文档

确认删除?
VIP
微信客服
  • 扫码咨询
会员Q群
  • 会员专属群点击这里加入QQ群
客服邮箱
回到顶部