电脑桌面
添加小米粒文库到电脑桌面
安装后可以在桌面快捷访问

实验教师考核办法

实验教师考核办法_第1页
1/2
实验教师考核办法_第2页
2/2
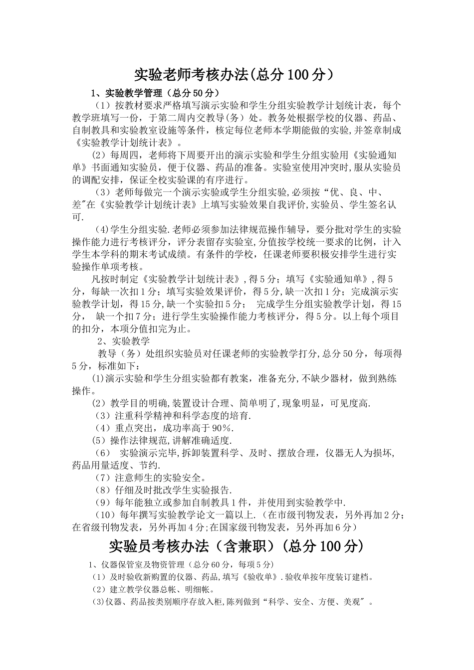
实验老师考核办法(总分 100 分) 1、实验教学管理(总分 50 分) (1)按教材要求严格填写演示实验和学生分组实验教学计划统计表,每个教学班填写一份,于第二周内交教导(务)处。教务处根据学校的仪器、药品、自制教具和实验教室设施等条件,核定每位老师本学期能做的实验,并签章制成《实验教学计划统计表》。 (2)每周四,老师将下周要开出的演示实验和学生分组实验用《实验通知单》书面通知实验员,便于仪器、药品的准备。实验室使用冲突时,服从实验员的调配安排,保证全校实验课的有序进行。 (3)老师每做完一个演示实验或学生分组实验,必须按“优、良、中、差"在《实验教学计划统计表》上填写实验效果自我评价,实验员、学生签名认可. (4)学生分组实验.老师必须参加法律规范操作辅导,要分批对学生的实验操作能力进行考核评分,评分表留存实验室,分值按学校统一要求的比例,计入学生本学科的期末考试成绩。有条件的学校,任课老师要积极安排学生进行实验操作单项考核。 凡按时制定《实验教学计划统计表》,得 5 分;填写《实验通知单》,得 5分,每缺一次扣 1 分;填写实验效果评价,得 5 分,缺一次扣 1 分;完成演示实验教学计划,得 15 分,缺一个实验扣 5 分; 完成学生分组实验教学计划,得 15分, 缺一个扣 7 分;进行学生实验操作能力考核评分,得 5 分。以上每个项目的扣分,本项分值扣完为止。2、实验教学教导(务)处组织实验员对任课老师的实验教学打分,总分 50 分,每项得5 分,标准如下: (1)演示实验和学生分组实验都有教案,准备充分,不缺少器材,做到熟练操作。 (2)教学目的明确,装置设计合理、简单明了,现象明显,可见度高. (3)注重科学精神和科学态度的培育. (4)重点突出,成功率高于 90%. (5)操作法律规范,讲解准确适度. (6) 实验演示完毕,拆卸装置科学、及时、摆放合理,仪器无人为损坏,药品用量适度、节约. (7)注意师生的实验安全。 (8)仔细及时批改学生实验报告. (9)每年能独立或参加自制教具 1 件,并使用到实验教学中. (10)每年撰写实验教学论文一篇以上.(在市级刊物发表,另外再加 2 分;在省级刊物发表,另外再加 4 分;在国家级刊物发表,另外再加 6 分)实验员考核办法(含兼职)(总分 100 分) 1、仪器保管室及物资管理(总分 60 分,每项 5 分) (1)及时验收新购置的仪器、药品,填写《验收单》.验收单按年度装订建档。 (2)建立...

1、当您付费下载文档后,您只拥有了使用权限,并不意味着购买了版权,文档只能用于自身使用,不得用于其他商业用途(如 [转卖]进行直接盈利或[编辑后售卖]进行间接盈利)。
2、本站所有内容均由合作方或网友上传,本站不对文档的完整性、权威性及其观点立场正确性做任何保证或承诺!文档内容仅供研究参考,付费前请自行鉴别。
3、如文档内容存在违规,或者侵犯商业秘密、侵犯著作权等,请点击“违规举报”。

碎片内容

实验教师考核办法

您可能关注的文档

确认删除?
VIP
微信客服
  • 扫码咨询
会员Q群
  • 会员专属群点击这里加入QQ群
客服邮箱
回到顶部