电脑桌面
添加小米粒文库到电脑桌面
安装后可以在桌面快捷访问

山东省滨州市2024年中考生物试卷

山东省滨州市2024年中考生物试卷_第1页
1/6
山东省滨州市2024年中考生物试卷_第2页
2/6
山东省滨州市2024年中考生物试卷_第3页
3/6
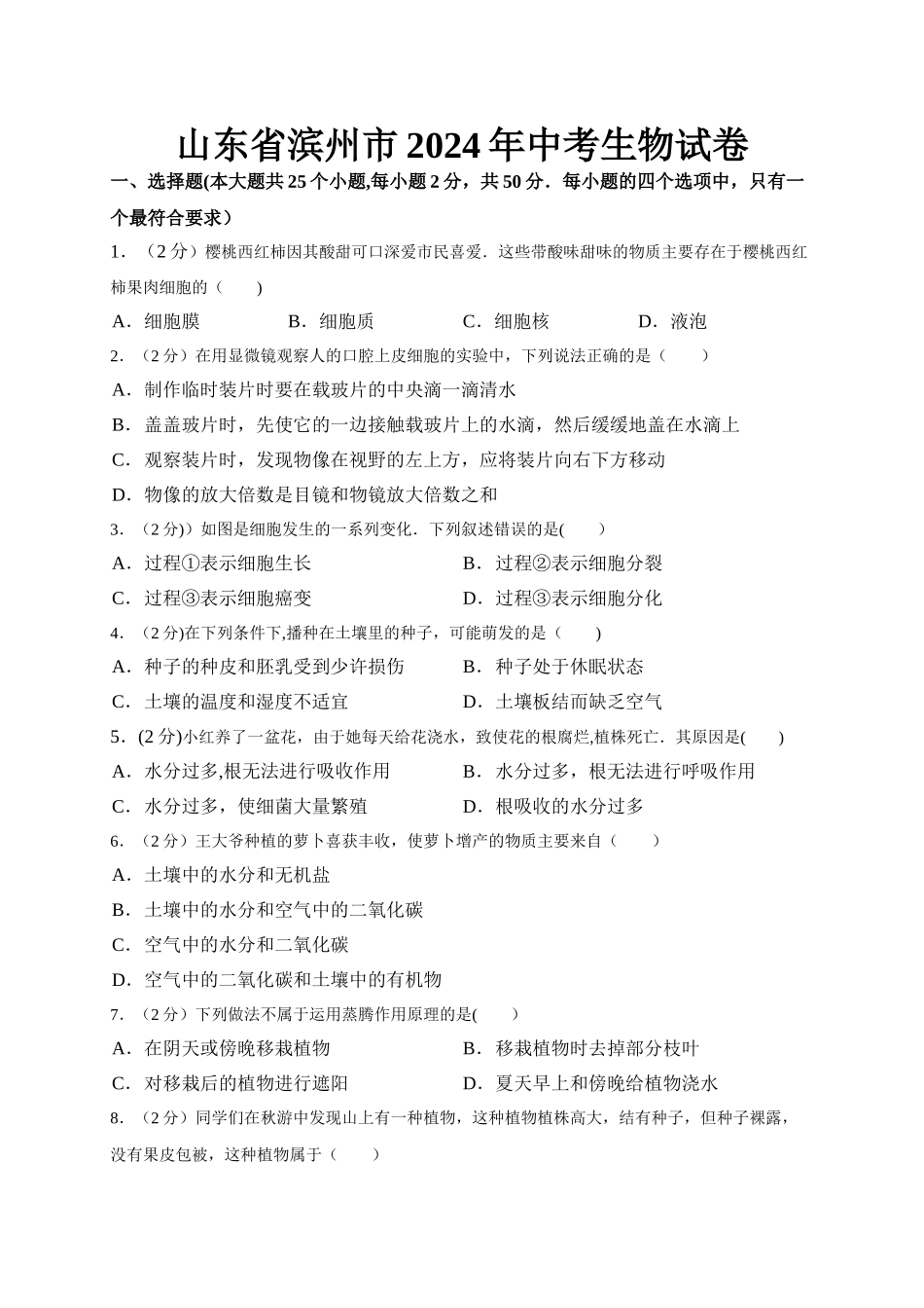
山东省滨州市 2024 年中考生物试卷一、选择题(本大题共 25 个小题,每小题 2 分,共 50 分.每小题的四个选项中,只有一个最符合要求)1.(2 分)樱桃西红柿因其酸甜可口深爱市民喜爱.这些带酸味甜味的物质主要存在于樱桃西红柿果肉细胞的( )A.细胞膜B.细胞质C.细胞核D.液泡2.(2 分)在用显微镜观察人的口腔上皮细胞的实验中,下列说法正确的是( )A.制作临时装片时要在载玻片的中央滴一滴清水B.盖盖玻片时,先使它的一边接触载玻片上的水滴,然后缓缓地盖在水滴上C.观察装片时,发现物像在视野的左上方,应将装片向右下方移动D.物像的放大倍数是目镜和物镜放大倍数之和3.(2 分))如图是细胞发生的一系列变化.下列叙述错误的是( )A.过程①表示细胞生长B.过程②表示细胞分裂C.过程③表示细胞癌变D.过程③表示细胞分化4.(2 分)在下列条件下,播种在土壤里的种子,可能萌发的是( )A.种子的种皮和胚乳受到少许损伤B.种子处于休眠状态C.土壤的温度和湿度不适宜D.土壤板结而缺乏空气5.(2 分)小红养了一盆花,由于她每天给花浇水,致使花的根腐烂,植株死亡.其原因是( )A.水分过多,根无法进行吸收作用B.水分过多,根无法进行呼吸作用C.水分过多,使细菌大量繁殖D.根吸收的水分过多6.(2 分)王大爷种植的萝卜喜获丰收,使萝卜增产的物质主要来自( )A.土壤中的水分和无机盐B.土壤中的水分和空气中的二氧化碳C.空气中的水分和二氧化碳D.空气中的二氧化碳和土壤中的有机物7.(2 分)下列做法不属于运用蒸腾作用原理的是( )A.在阴天或傍晚移栽植物B.移栽植物时去掉部分枝叶C.对移栽后的植物进行遮阳D.夏天早上和傍晚给植物浇水8.(2 分)同学们在秋游中发现山上有一种植物,这种植物植株高大,结有种子,但种子裸露,没有果皮包被,这种植物属于( )A.藻类植物B.蕨类植物C.裸子植物D.被子植物9.(2 分)“鸟类的黑手党”﹣﹣杜鹃,将自己的卵产到其它小鸟的巢中,小鸟辛勤地为杜鹃孵卵并精心喂食雏鸟.对小鸟的这种行为解释正确的是( )① 是先天性行为 ②是由环境因素决定的 ③是学习行为 ④是由遗传物质决定的.A.①③B.②④C.①④D.②③10.(2 分)下列有关动物的叙述错误的是( )A.蝗虫的发育包括受精卵、幼虫和成虫三个时期B.鸟卵的结构中将来可以发育成雏鸟的是胚盘C.雏鸡属于早成雏,早成雏的亲鸟不具有育雏行为D.哺乳动物的关节由关节头、关节窝和关节...

1、当您付费下载文档后,您只拥有了使用权限,并不意味着购买了版权,文档只能用于自身使用,不得用于其他商业用途(如 [转卖]进行直接盈利或[编辑后售卖]进行间接盈利)。
2、本站所有内容均由合作方或网友上传,本站不对文档的完整性、权威性及其观点立场正确性做任何保证或承诺!文档内容仅供研究参考,付费前请自行鉴别。
3、如文档内容存在违规,或者侵犯商业秘密、侵犯著作权等,请点击“违规举报”。

碎片内容

山东省滨州市2024年中考生物试卷

您可能关注的文档

确认删除?
VIP
微信客服
  • 扫码咨询
会员Q群
  • 会员专属群点击这里加入QQ群
客服邮箱
回到顶部