电脑桌面
添加小米粒文库到电脑桌面
安装后可以在桌面快捷访问

工程造价合同

工程造价合同_第1页
1/6
工程造价合同_第2页
2/6
工程造价合同_第3页
3/6
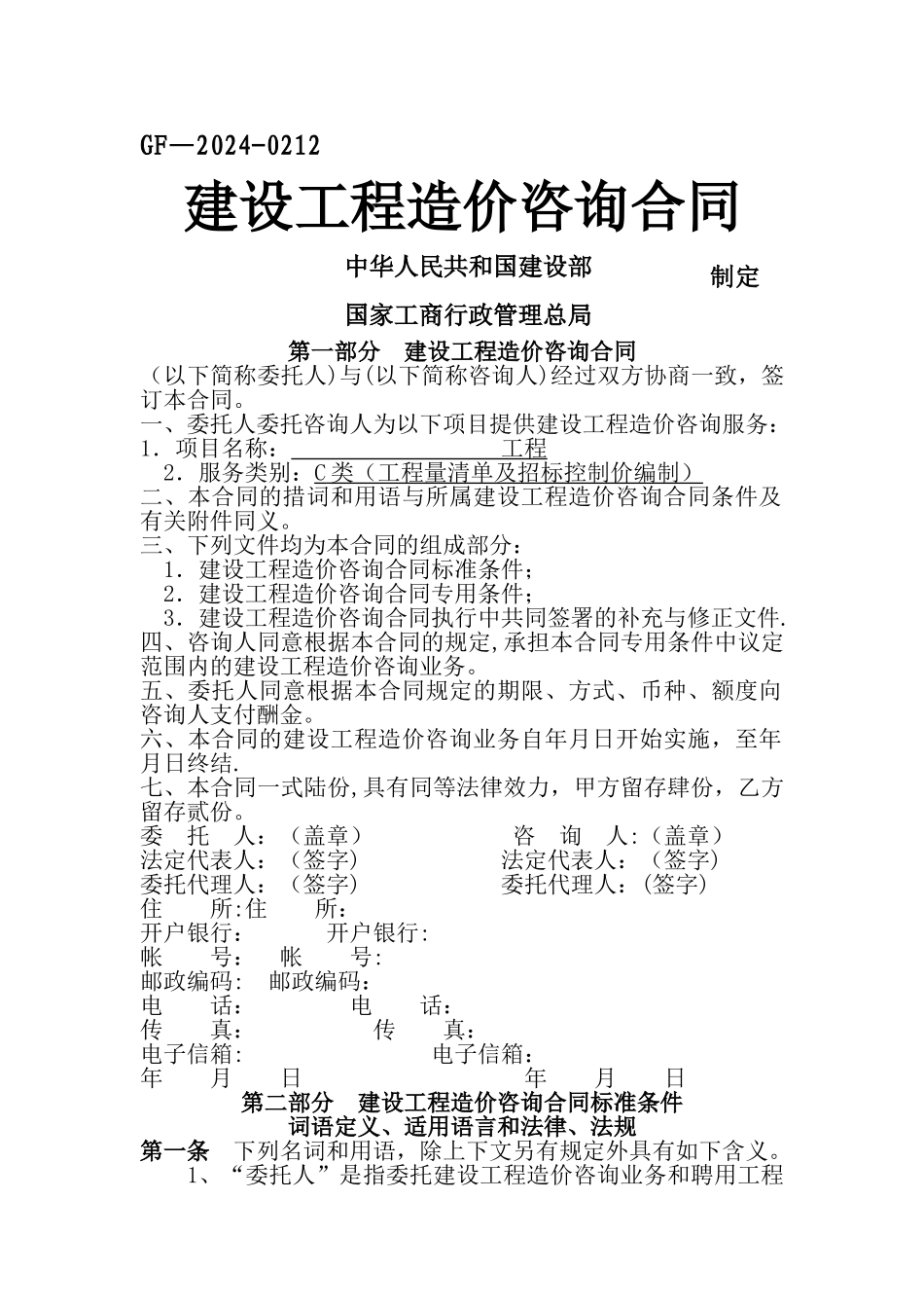
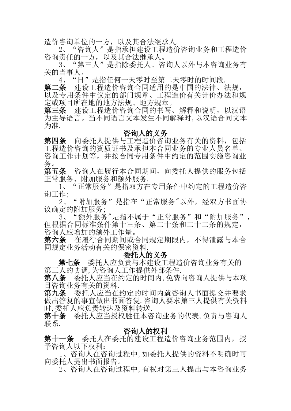
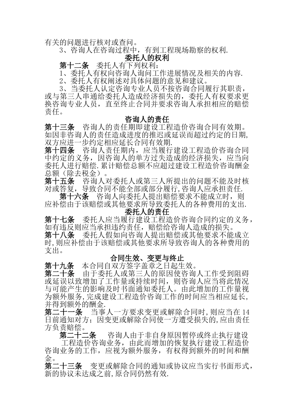
制定GF—2024-0212建设工程造价咨询合同中华人民共和国建设部国家工商行政管理总局第一部分 建设工程造价咨询合同(以下简称委托人)与(以下简称咨询人)经过双方协商一致,签订本合同。一、委托人委托咨询人为以下项目提供建设工程造价咨询服务:1.项目名称: 工程 2.服务类别:C 类(工程量清单及招标控制价编制) 二、本合同的措词和用语与所属建设工程造价咨询合同条件及有关附件同义。三、下列文件均为本合同的组成部分: 1.建设工程造价咨询合同标准条件; 2.建设工程造价咨询合同专用条件; 3.建设工程造价咨询合同执行中共同签署的补充与修正文件.四、咨询人同意根据本合同的规定,承担本合同专用条件中议定范围内的建设工程造价咨询业务。五、委托人同意根据本合同规定的期限、方式、币种、额度向咨询人支付酬金。六、本合同的建设工程造价咨询业务自年月日开始实施,至年月日终结.七、本合同一式陆份,具有同等法律效力,甲方留存肆份,乙方留存贰份。委 托 人:(盖章) 咨 询 人:(盖章)法定代表人:(签字) 法定代表人:(签字)委托代理人:(签字) 委托代理人:(签字)住 所:住 所:开户银行: 开户银行:帐 号: 帐 号:邮政编码: 邮政编码:电 话: 电 话:传 真: 传 真:电子信箱: 电子信箱:年 月 日 年 月 日第二部分 建设工程造价咨询合同标准条件词语定义、适用语言和法律、法规第一条 下列名词和用语,除上下文另有规定外具有如下含义。 1、“委托人”是指委托建设工程造价咨询业务和聘用工程造价咨询单位的一方,以及其合法继承人. 2、“咨询人”是指承担建设工程造价咨询业务和工程造价咨询责任的一方,以及其合法继承人。 3、“第三人”是指除委托人、咨询人以外与本咨询业务有关的当事人。 4、“日”是指任何一天零时至第二天零时的时间段.第二条 建设工程造价咨询合同适用的是中国的法律、法规,以及专用条件中议定的部门规章、工程造价有关计价办法和规定或项目所在地的地方法规、地方规章。第三条 建设工程造价咨询合同的书写、解释和说明,以汉语为主导语言。当不同语言文本发生不同解释时,以汉语合同文本为准.咨询人的义务第四条 向委托人提供与工程造价咨询业务有关的资料,包括工程造价咨询的资质证书及承担本合同业务的专业人员名单、咨询工作计划等,并按合同专用条件中约定的范围实施咨询业务。第五条 咨询人在履行本合同期间,向委托人提供的服务包括正常服务、...

1、当您付费下载文档后,您只拥有了使用权限,并不意味着购买了版权,文档只能用于自身使用,不得用于其他商业用途(如 [转卖]进行直接盈利或[编辑后售卖]进行间接盈利)。
2、本站所有内容均由合作方或网友上传,本站不对文档的完整性、权威性及其观点立场正确性做任何保证或承诺!文档内容仅供研究参考,付费前请自行鉴别。
3、如文档内容存在违规,或者侵犯商业秘密、侵犯著作权等,请点击“违规举报”。

碎片内容

工程造价合同

您可能关注的文档

确认删除?
VIP
微信客服
  • 扫码咨询
会员Q群
  • 会员专属群点击这里加入QQ群
客服邮箱
回到顶部