电脑桌面
添加小米粒文库到电脑桌面
安装后可以在桌面快捷访问

干部培训中心大厦物业管理方案

干部培训中心大厦物业管理方案_第1页
1/11
干部培训中心大厦物业管理方案_第2页
2/11
干部培训中心大厦物业管理方案_第3页
3/11
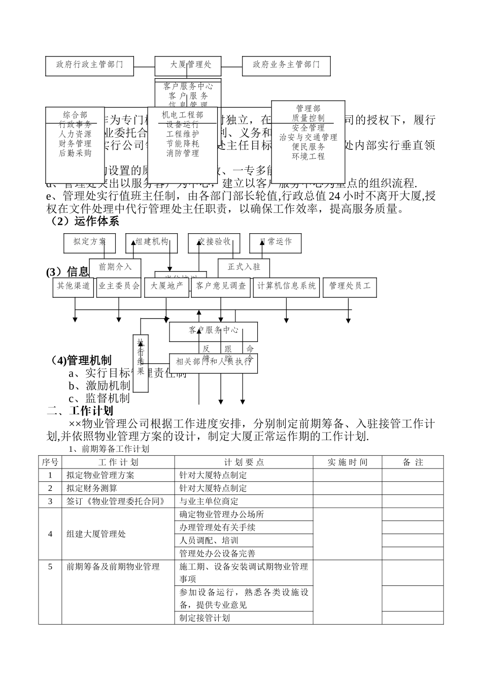
-××市干部培训中心大厦物业管理的整体设想与策划一、认识与定位1、项目概况××市干部培训中心大厦(以下简称培训中心)位于××路南端,东临漂亮的××广场,总建筑面积 1.65 万平方米,主楼 18 层,裙楼 6 层,是一座集高档办公和会务于一体的智能化大厦。整座大厦建筑形象充满现代气息,十分壮观,地理位置极佳,楼宇机电设备先进,配套设施完善,功能齐全,是办公会务的最佳场所。2、服务需求培训中心物业管理服务的总体要求是:(1)制造高效、有序、尊贵、舒适的办公和会务环境;(2)整体设备运行可靠,物业管理服务优良;(3)提供商务、会务、信息、咨询等服务,全方位满足业主需求。3、项目定位培训中心整体形象定位是:现代、高效、环保。现代——展开现代化的办公形象。高效—-塑造进取、创新和富有效率的办公氛围.环保-—树立注重环保的文化内涵和社会形象.二、工作重点1、全方位整体管理服务培训中心集办公、会务等多种功能于一体,要满足业主的不同需求,要求物业管理公司在保证物业管理主项基础上,提供综合配套服务,包括会务服务、商务服务、信息服务、网络设备维护及技术服务等。由于大厦会议多,会务服务工作是大厦管理的一项重要内容。针对这种情况,××公司拟派一位有多年会务管理工作经验的同志负责会务服务保障工作,同时安排一位懂多媒体技术的工程师协助工作。在会务准备中,工作人员会主动当好业主的配角,积极为业主出谋划策,同时做好物业保障和保密工作.当会议结束后,管理处会按要求及时恢复会前模样,在恢复过程中,重点做好“三清三关”工作(即清物品、清垃圾、清隐患,关电器、关电源、关锁门窗等).安徽××石油物业管理有限公司在物业管理服务方面,积累了较多的成功经验,我公司若有幸接管培训中心,将迅速组织专业力量,融入该项目的管理服务之中,深化分析业主的服务需求,制定管理服务方案,全方位提高服务质量。2、大厦整体形象通过环境形象与楼宇形象的控制,大厦设备和公共设施的管理,周边治安和交通的控制与引导、物业管理服务人员的行为法律规范以及××石油物业公司专业形象的展示和物业文化气氛的融合,塑造现代、高效、环保的整体形象,树立××市物业管理优质品牌.3、楼宇设备管理培训中心设备先进,智能化程度高,大厦使用功能多样化,要求设备运行万无一失。我公司拟在前期介入期间全面参加设备安装、调试,熟悉设备特性,掌握运行规律。在正式运行后,确保电梯系统、供配电系统、给排水系统、消防控制...

1、当您付费下载文档后,您只拥有了使用权限,并不意味着购买了版权,文档只能用于自身使用,不得用于其他商业用途(如 [转卖]进行直接盈利或[编辑后售卖]进行间接盈利)。
2、本站所有内容均由合作方或网友上传,本站不对文档的完整性、权威性及其观点立场正确性做任何保证或承诺!文档内容仅供研究参考,付费前请自行鉴别。
3、如文档内容存在违规,或者侵犯商业秘密、侵犯著作权等,请点击“违规举报”。

碎片内容

干部培训中心大厦物业管理方案

确认删除?
VIP
微信客服
  • 扫码咨询
会员Q群
  • 会员专属群点击这里加入QQ群
客服邮箱
回到顶部