电脑桌面
添加小米粒文库到电脑桌面
安装后可以在桌面快捷访问

建筑工程劳务分包合同范本

建筑工程劳务分包合同范本_第1页
1/5
建筑工程劳务分包合同范本_第2页
2/5
建筑工程劳务分包合同范本_第3页
3/5
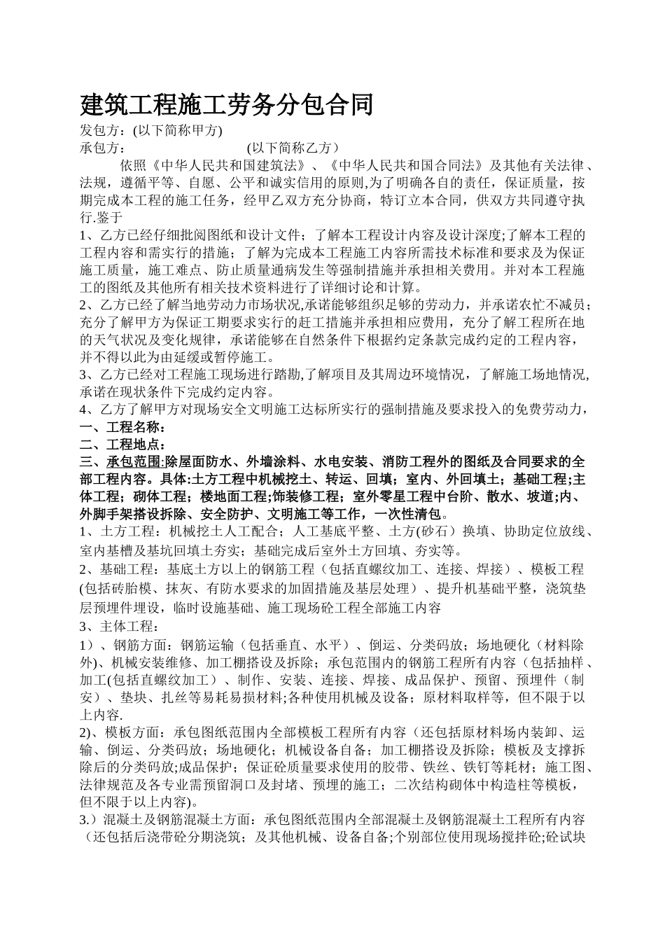
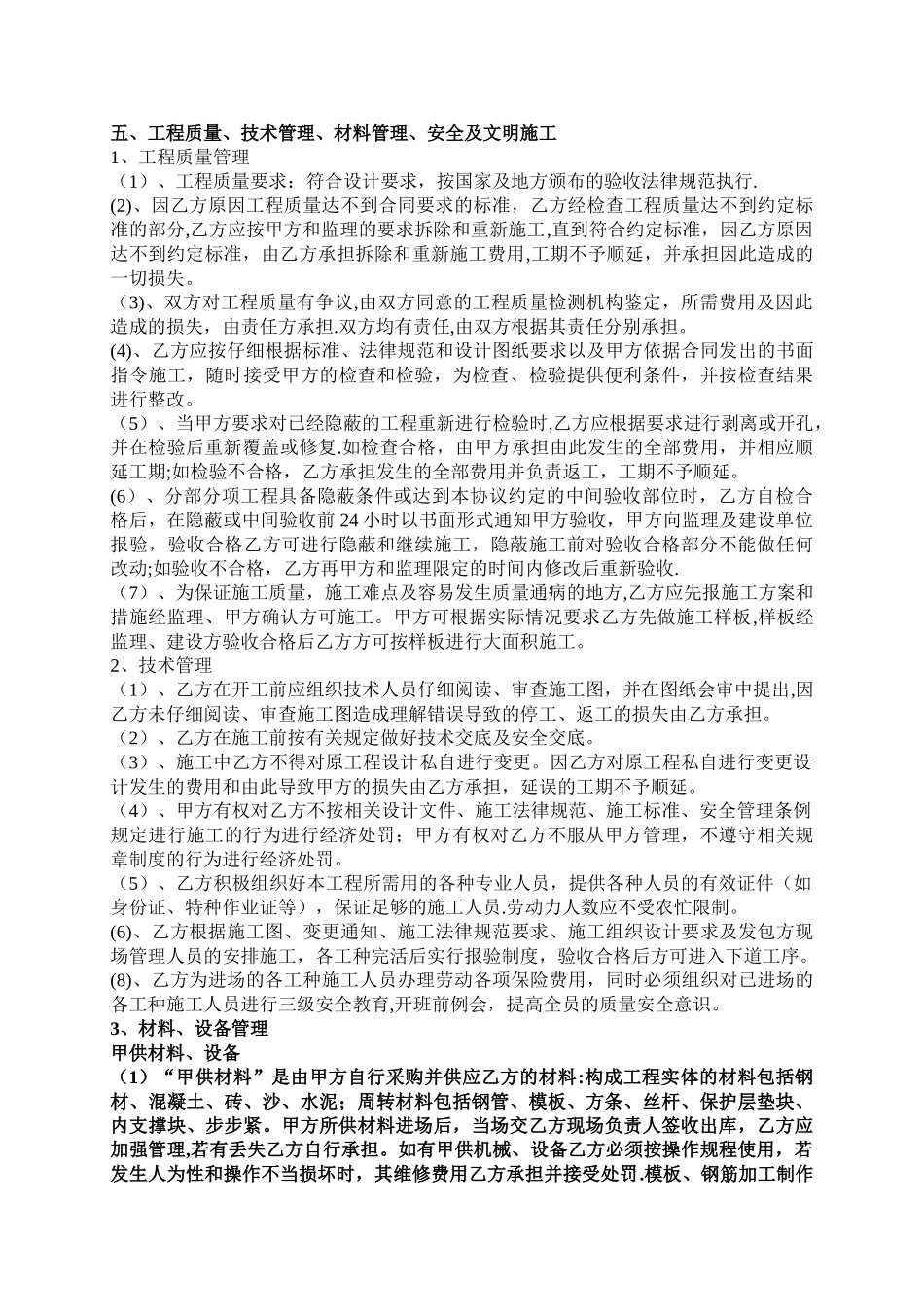
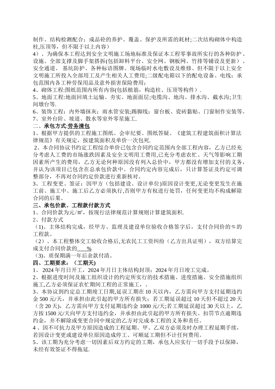
建筑工程施工劳务分包合同发包方:(以下简称甲方)承包方: (以下简称乙方)依照《中华人民共和国建筑法》、《中华人民共和国合同法》及其他有关法律、法规,遵循平等、自愿、公平和诚实信用的原则,为了明确各自的责任,保证质量,按期完成本工程的施工任务,经甲乙双方充分协商,特订立本合同,供双方共同遵守执行.鉴于1、乙方已经仔细批阅图纸和设计文件;了解本工程设计内容及设计深度;了解本工程的工程内容和需实行的措施;了解为完成本工程施工内容所需技术标准和要求及为保证施工质量,施工难点、防止质量通病发生等强制措施并承担相关费用。并对本工程施工的图纸及其他所有相关技术资料进行了详细讨论和计算。2、乙方已经了解当地劳动力市场状况,承诺能够组织足够的劳动力,并承诺农忙不减员;充分了解甲方为保证工期要求实行的赶工措施并承担相应费用,充分了解工程所在地的天气状况及变化规律,承诺能够在自然条件下根据约定条款完成约定的工程内容,并不得以此为由延缓或暂停施工。3、乙方已经对工程施工现场进行踏勘,了解项目及其周边环境情况,了解施工场地情况,承诺在现状条件下完成约定内容。4、乙方了解甲方对现场安全文明施工达标所实行的强制措施及要求投入的免费劳动力,一、工程名称:二、工程地点:三、承包范围 : 除屋面防水、外墙涂料、水电安装、消防工程外的图纸及合同要求的全部工程内容。具体:土方工程中机械挖土、转运、回填;室内、外回填土;基础工程;主体工程;砌体工程;楼地面工程;饰装修工程;室外零星工程中台阶、散水、坡道;内、外脚手架搭设拆除、安全防护、文明施工等工作,一次性清包。1、土方工程:机械挖土人工配合;人工基底平整、土方(砂石)换填、协助定位放线、室内基槽及基坑回填土夯实;基础完成后室外土方回填、夯实等。2、基础工程:基底土方以上的钢筋工程(包括直螺纹加工、连接、焊接)、模板工程(包括砖胎模、抹灰、有防水要求的加固措施及基层处理)、提升机基础平整,浇筑垫层预埋件埋设,临时设施基础、施工现场砼工程全部施工内容3、主体工程:1)、钢筋方面:钢筋运输(包括垂直、水平)、倒运、分类码放;场地硬化(材料除外)、机械安装维修、加工棚搭设及拆除;承包范围内的钢筋工程所有内容(包括抽样、加工(包括直螺纹加工)、制作、安装、连接、焊接、成品保护、预留、预埋件(制安)、垫块、扎丝等易耗易损材料;各种使用机械及设备;原材料取样等,但不限于以上内容.2)、模板方...

1、当您付费下载文档后,您只拥有了使用权限,并不意味着购买了版权,文档只能用于自身使用,不得用于其他商业用途(如 [转卖]进行直接盈利或[编辑后售卖]进行间接盈利)。
2、本站所有内容均由合作方或网友上传,本站不对文档的完整性、权威性及其观点立场正确性做任何保证或承诺!文档内容仅供研究参考,付费前请自行鉴别。
3、如文档内容存在违规,或者侵犯商业秘密、侵犯著作权等,请点击“违规举报”。

碎片内容

建筑工程劳务分包合同范本

您可能关注的文档

确认删除?
VIP
微信客服
  • 扫码咨询
会员Q群
  • 会员专属群点击这里加入QQ群
客服邮箱
回到顶部