电脑桌面
添加小米粒文库到电脑桌面
安装后可以在桌面快捷访问

建筑工程所有隐蔽资料汇总

建筑工程所有隐蔽资料汇总_第1页
1/5
建筑工程所有隐蔽资料汇总_第2页
2/5
建筑工程所有隐蔽资料汇总_第3页
3/5
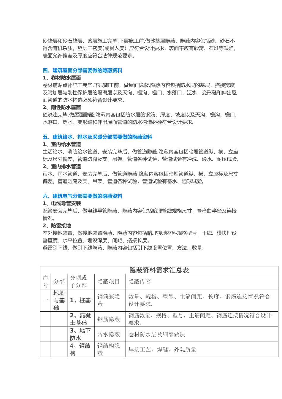
一、地基与基础分部需要做的隐蔽资料1、桩基钻孔桩,钢筋笼就位前,做钢筋笼隐蔽,内容包含数量、规格、型号、主筋间距、长度、钢筋连接情况符合设计要求。2、混凝土基础混凝土浇筑前,做钢筋隐蔽,内容包括钢筋数量、规格、型号、主筋间距、钢筋连接情况符合设计要求。3、地下防水铺贴完毕,进入防水层保护层工序前,做防水隐蔽,内容包含卷材防水层及细部做法.4、钢结构施焊完毕,做钢结构隐蔽,内容包含焊接工艺、焊缝、外观质量;防腐结束,做防腐隐蔽,隐蔽内容包含防腐使用材料、遍数、厚度符合设计要求。5、土方回填土方回填前,做混凝土隐蔽,内容包含混凝土标号,基底清理、标高情况。 二、主体结构分部需要做的隐蔽资料1、混凝土结构砼浇灌前,做钢筋隐蔽,隐蔽内容包括钢筋数量、型号、规格、连接情况应符合设计要求。2、砌体结构植筋完成后,做植筋隐蔽,隐蔽内容包括钢筋型号、试验情况、扩孔清洁情况。3、钢结构施焊完毕,做钢结构隐蔽,内容包含焊接工艺、焊缝、外观质量;防腐结束,做防腐隐蔽,隐蔽内容包含防腐使用材料、遍数、厚度符合设计要求。 三、建筑装饰装修分部需要做的隐蔽资料1、抹灰加强措施布设完毕,隐蔽工序前,做抹灰网格布隐蔽,隐蔽内容包括加强措施布设及与基体搭接宽度。2、门窗塑钢窗安装完毕,边框封闭前,做门窗隐蔽,隐蔽内容包括安装位置、连接方式、填嵌密封处理应符合设计要求,以及固定片或膨胀螺栓数量、位置。3、吊顶明龙骨吊顶,龙骨安装完毕,吊顶板安装前,做吊顶隐蔽,隐蔽内容包括安装间距、连接方式应符合设计要求,安装必须牢固,以及金属吊杆、龙骨表面应防腐,木质应防腐、防火处理;吊顶内填充吸声材料品种和铺设厚度应符合设计要求,有防散落措施;吊杆、龙骨的接缝符合法律规范要求。4、饰面砖粘贴施工完面砖粘贴工序前,做饰面砖隐蔽,隐蔽内容包括找平、防水、粘贴和勾缝材料及施工方法符合设计及相应产品标准和技术标准。5、地面基土垫层,该层施工完毕,下层施工前,做基层隐蔽,隐蔽内容包括压实系数应符合设计要求,填料及表面允许偏差应符合法律规范要求砂垫层和砂石垫层,该层施工完毕,下层施工前,做砂垫层隐蔽,隐蔽内容包括砂、砂石不得含有机杂质,垫层干密度(或贯入度)应符合设计要求,表面不应有砂窝、石堆等缺陷,表面允许偏差及厚度应符合法律规范要求。 四、建筑屋面分部需要做的隐蔽资料1、卷材防水屋面卷材铺贴点补施工完毕,下层施工前,做屋面隐蔽,隐蔽内容包括防水层的基层,搭接...

1、当您付费下载文档后,您只拥有了使用权限,并不意味着购买了版权,文档只能用于自身使用,不得用于其他商业用途(如 [转卖]进行直接盈利或[编辑后售卖]进行间接盈利)。
2、本站所有内容均由合作方或网友上传,本站不对文档的完整性、权威性及其观点立场正确性做任何保证或承诺!文档内容仅供研究参考,付费前请自行鉴别。
3、如文档内容存在违规,或者侵犯商业秘密、侵犯著作权等,请点击“违规举报”。

碎片内容

建筑工程所有隐蔽资料汇总

您可能关注的文档

确认删除?
VIP
微信客服
  • 扫码咨询
会员Q群
  • 会员专属群点击这里加入QQ群
客服邮箱
回到顶部