电脑桌面
添加小米粒文库到电脑桌面
安装后可以在桌面快捷访问

建筑工程防水材料采购合同

建筑工程防水材料采购合同_第1页
1/4
建筑工程防水材料采购合同_第2页
2/4
建筑工程防水材料采购合同_第3页
3/4
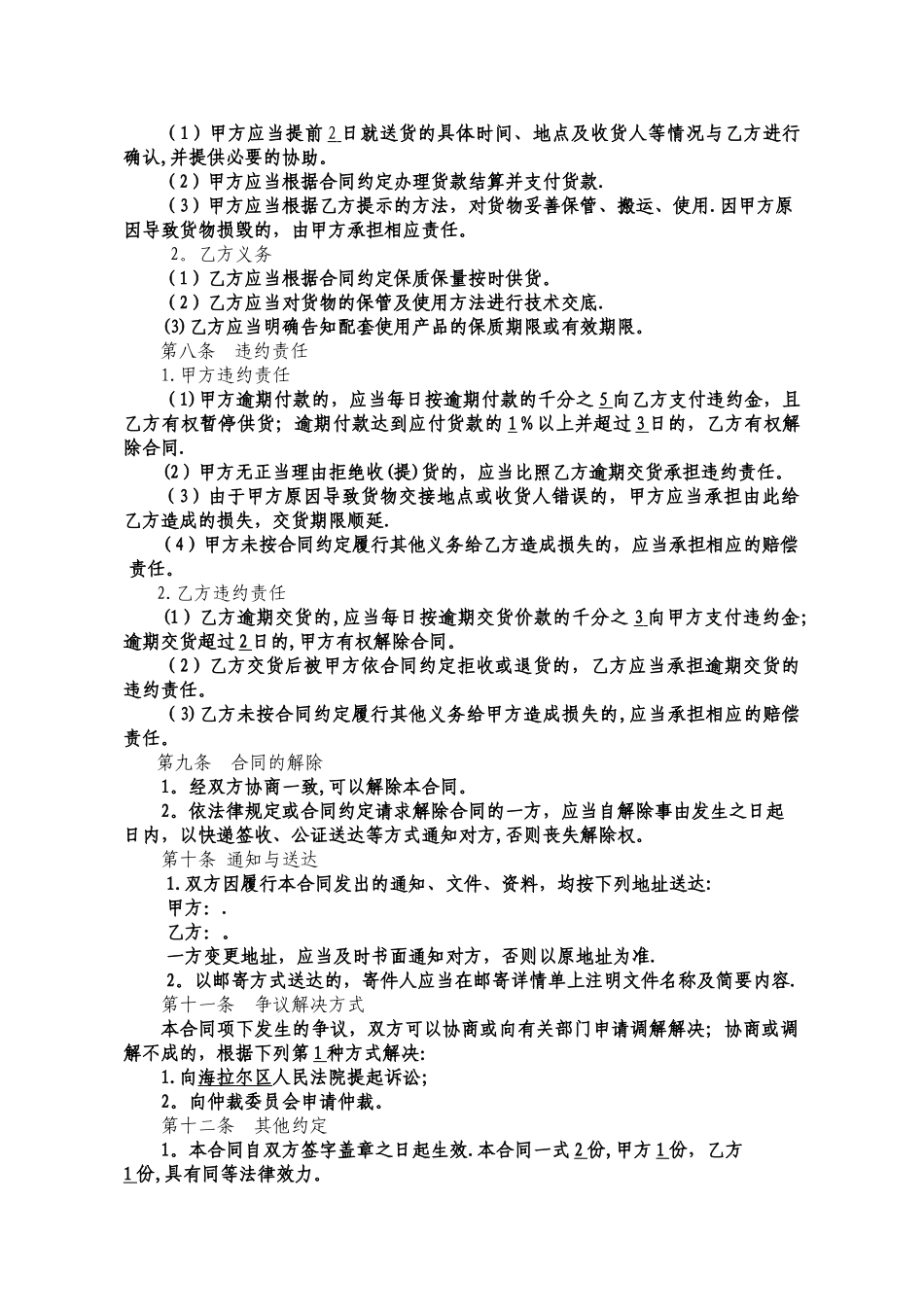
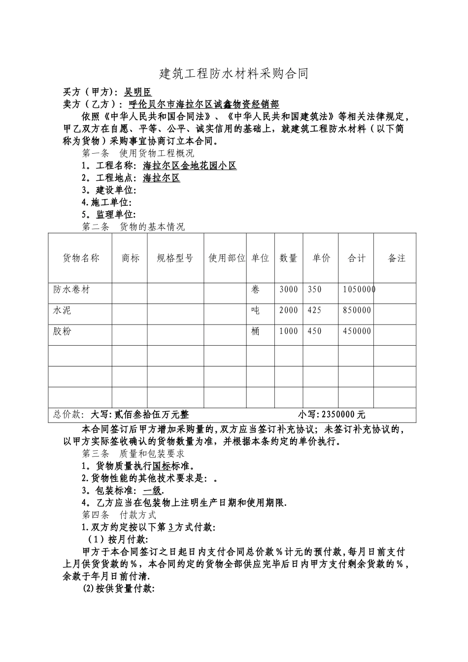
建筑工程防水材料采购合同买方(甲方):吴明臣卖方(乙方):呼伦贝尔市海拉尔区诚鑫物资经销部依照《中华人民共和国合同法》、《中华人民共和国建筑法》等相关法律规定,甲乙双方在自愿、平等、公平、诚实信用的基础上,就建筑工程防水材料(以下简称为货物)采购事宜协商订立本合同。第一条 使用货物工程概况1。工程名称:海拉尔区金地花园小区2。工程地点:海拉尔区3。建设单位:4.施工单位:5。监理单位:第二条 货物的基本情况 货物名称商标规格型号使用部位 单位数量单价合计 备注防水卷材卷30003501050000水泥吨2000425850000胶粉桶1000450450000总价款:大写:贰佰叁拾伍万元整 小写:2350000 元本合同签订后甲方增加采购量的,双方应当签订补充协议;未签订补充协议的,以甲方实际签收确认的货物数量为准,并根据本条约定的单价执行。 第三条 质量和包装要求1。货物质量执行国标标准。2.货物性能的其他技术要求是:。 3。包装标准:一级. 4。乙方应当在包装物上注明生产日期和使用期限.第四条 付款方式1.双方约定按以下第 3 方式付款:(1)按月付款:甲方于本合同签订之日起日内支付合同总价款%计元的预付款,每月日前支付上月供货货款的%,本合同约定的货物全部供应完毕后日内甲方支付剩余货款的%,余款于年月日前付清.(2)按供货量付款:甲方于本合同签订之日起日内支付合同总价款%计元的预付款,乙方每供货达到后日内,甲方支付该批货物价款的%,本合同约定的货物全部供应完毕后日内,甲方支付剩余货款的%,余款于年月日前付清。(3)其他方式:先款后货。2。甲方无正当理由超过约定的交(提)货最后时限日仍未通知乙方交付剩余货物的,应当在日内按实际签收确认的货物总量办理结算支付货款.第五条 交(提)货方式、时间和地点1。交(提)货方式:先款后货。2。交(提)货时间:2024 年 5 月 28 日至 2024 年 6 月 10 日 .3.运输方式:由乙方负责运输。4.运输费用:由乙方负责运输.5。货物交接地点:海拉尔区金地花园小区施工场地.6.收货人:吴明臣.7。甲方指定的货物签收人: 姓名电话身份证号吴明臣180470113332309041966082611168。其他约定:.第六条 货物的验收及检测1.乙方应当出具货物的合格证书、出厂检测报告,出示具有法定资质的检测机构出具的检测报告原件并提供复印件;实行生产许可管理的,应当出示生产许可证;进口货物还应当提供报关单等进口凭证。乙方未能提供上述资料的,甲方有权拒收。2。甲方应当在货...

1、当您付费下载文档后,您只拥有了使用权限,并不意味着购买了版权,文档只能用于自身使用,不得用于其他商业用途(如 [转卖]进行直接盈利或[编辑后售卖]进行间接盈利)。
2、本站所有内容均由合作方或网友上传,本站不对文档的完整性、权威性及其观点立场正确性做任何保证或承诺!文档内容仅供研究参考,付费前请自行鉴别。
3、如文档内容存在违规,或者侵犯商业秘密、侵犯著作权等,请点击“违规举报”。

碎片内容

建筑工程防水材料采购合同

您可能关注的文档

确认删除?
VIP
微信客服
  • 扫码咨询
会员Q群
  • 会员专属群点击这里加入QQ群
客服邮箱
回到顶部