电脑桌面
添加小米粒文库到电脑桌面
安装后可以在桌面快捷访问

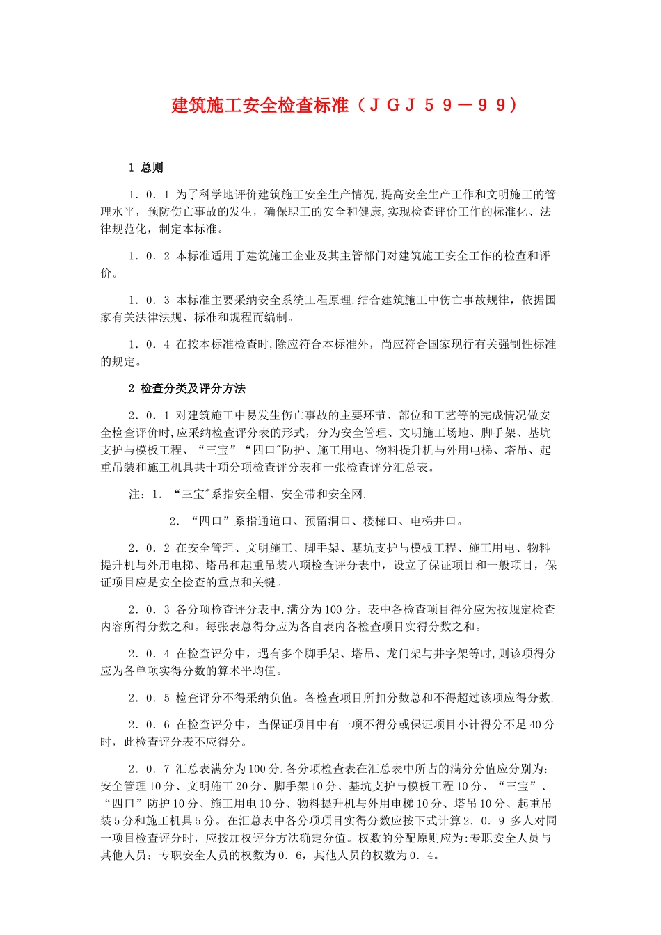
建筑施工安全检查标准检查表VIP专享

建筑施工安全检查标准检查表_第1页
1/26
建筑施工安全检查标准检查表_第2页
2/26
建筑施工安全检查标准检查表_第3页
3/26
建筑施工安全检查标准(JGJ59-99) 1 总则1.0.1 为了科学地评价建筑施工安全生产情况,提高安全生产工作和文明施工的管理水平,预防伤亡事故的发生,确保职工的安全和健康,实现检查评价工作的标准化、法律规范化,制定本标准。1.0.2 本标准适用于建筑施工企业及其主管部门对建筑施工安全工作的检查和评价。1.0.3 本标准主要采纳安全系统工程原理,结合建筑施工中伤亡事故规律,依据国家有关法律法规、标准和规程而编制。1.0.4 在按本标准检查时,除应符合本标准外,尚应符合国家现行有关强制性标准的规定。2 检查分类及评分方法2.0.1 对建筑施工中易发生伤亡事故的主要环节、部位和工艺等的完成情况做安全检查评价时,应采纳检查评分表的形式,分为安全管理、文明施工场地、脚手架、基坑支护与模板工程、“三宝”“四口"防护、施工用电、物料提升机与外用电梯、塔吊、起重吊装和施工机具共十项分项检查评分表和一张检查评分汇总表。注:1.“三宝"系指安全帽、安全带和安全网. 2.“四口”系指通道口、预留洞口、楼梯口、电梯井口。2.0.2 在安全管理、文明施工、脚手架、基坑支护与模板工程、施工用电、物料提升机与外用电梯、塔吊和起重吊装八项检查评分表中,设立了保证项目和一般项目,保证项目应是安全检查的重点和关键。2.0.3 各分项检查评分表中,满分为 100 分。表中各检查项目得分应为按规定检查内容所得分数之和。每张表总得分应为各自表内各检查项目实得分数之和。2.0.4 在检查评分中,遇有多个脚手架、塔吊、龙门架与井字架等时,则该项得分应为各单项实得分数的算术平均值。2.0.5 检查评分不得采纳负值。各检查项目所扣分数总和不得超过该项应得分数.2.0.6 在检查评分中,当保证项目中有一项不得分或保证项目小计得分不足 40 分时,此检查评分表不应得分。2.0.7 汇总表满分为 100 分.各分项检查表在汇总表中所占的满分分值应分别为:安全管理 10 分、文明施工 20 分、脚手架 10 分、基坑支护与模板工程 10 分、“三宝”、“四口”防护 10 分、施工用电 10 分、物料提升机与外用电梯 10 分、塔吊 10 分、起重吊装 5 分和施工机具 5 分。在汇总表中各分项项目实得分数应按下式计算 2.0.9 多人对同一项目检查评分时,应按加权评分方法确定分值。权数的分配原则应为:专职安全人员与其他人员:专职安全人员的权数为 0.6,其他人员的权数为 0.4。2.0.10 建筑施...

1、当您付费下载文档后,您只拥有了使用权限,并不意味着购买了版权,文档只能用于自身使用,不得用于其他商业用途(如 [转卖]进行直接盈利或[编辑后售卖]进行间接盈利)。
2、本站所有内容均由合作方或网友上传,本站不对文档的完整性、权威性及其观点立场正确性做任何保证或承诺!文档内容仅供研究参考,付费前请自行鉴别。
3、如文档内容存在违规,或者侵犯商业秘密、侵犯著作权等,请点击“违规举报”。

碎片内容

建筑施工安全检查标准检查表

确认删除?
VIP
微信客服
  • 扫码咨询
会员Q群
  • 会员专属群点击这里加入QQ群
客服邮箱
回到顶部