电脑桌面
添加小米粒文库到电脑桌面
安装后可以在桌面快捷访问

房地产基础知识试卷B卷答案

房地产基础知识试卷B卷答案_第1页
1/3
房地产基础知识试卷B卷答案_第2页
2/3
房地产基础知识试卷B卷答案_第3页
3/3
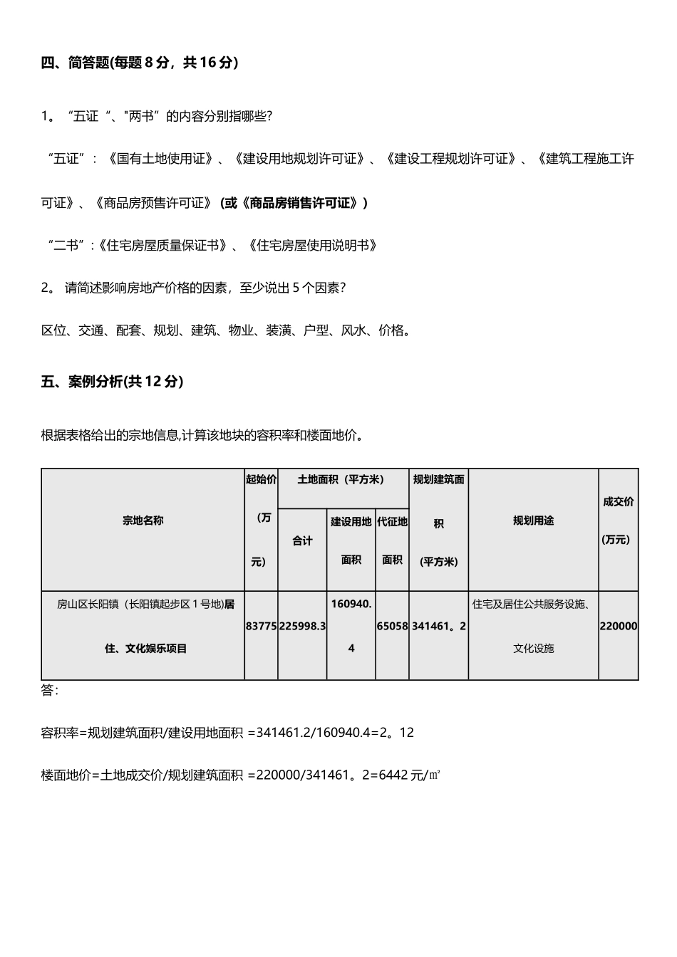
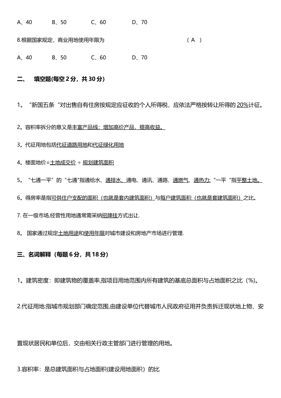
房地产基础知识培训考试试题(B 卷)所属公司 姓名 职位 入职时间 考试设计:本门课程结束或当天培训内容结束后由销售管理部组织统一考试,闭卷形式。讲师需结合考题在授课过程中对于重点内容进行强调,并告知学员做课堂笔记.一、单项选择题(每题 3 分,共 24 分)1.容积率 1。8 对应的产品类型是 ( A )A、小高层产品 B、高层产品 C、多层产品 D、超高层产品2。房地产开发建设中是取得了国有土地的 ( C )A、所有权 B、处置权 C、使用权 D、占有权3。层高小于 米不计算建筑面积 ( B )A、1。5 B、2。2 C、2。4 D、2.74.下列哪种面积赠送的计算方式有误 ( D )A、半地下室不计建筑面积 B、住宅建筑标准层高在 4。9 米以内计算一层建筑面积C、开阳台计算一半建筑面积 D、露台计算一半建筑面积5。住宅按层数分类,多层住宅是指 层的产品 ( B )A、2—4 B、4—6 C、3—6 D、2-66。住宅按层数分类,中高层住宅一般指 层的产品 ( C )A、4—6 B、6—8 C、7-9 D、8—117。办公立项的土地拥有 50 年产权 ( B )A、40 B、50 C、60 D、708.根据国家规定,商业用地使用年限为 ( A )A、40 B、50 C、60 D、70二、填空题(每空 2 分,共 30 分)1。“新国五条“对出售自有住房按规定应征收的个人所得税,应依法严格按转让所得的 20%计征。2。容积率拆分的意义是丰富产品线;增加高价产品,提高收益。3。代征用地包括代征道路用地和代征绿化用地4。楼面地价=土地成交价 ÷ 规划建筑面积5。“七通一平”的“七通"指通给水、通排水、通电、通讯、通路、通燃气、通热力 ; “一平“指平整土地。6。得房率是指可供住户支配的面积(也就是套内建筑面积)与每户建筑面积(也就是套建筑面积)之比。7. 在一级市场,经营性用地通常需采纳招牌挂方式出让.8。 国家通过规定土地用途和使用年限对城市建设和房地产市场进行管理.三、名词解释(每题 6 分,共 18 分)1。建筑密度:即建筑物的覆盖率,指项目用地范围内所有建筑的基底总面积与占地面积之比(%)。2.代征用地:指城市规划部门确定范围,由建设单位代替城市人民政府征用并负责拆迁现状地上物、安置现状居民和单位后,交由相关行政主管部门进行管理的用地。3.容积率:是总建筑面积与占地面积(建设用地面积)的比四、简答题(每题 8 分,共 16 分)1。“五证“、"两书”的内容分别指哪些?“五证”:《国有土地使用证》、《建设用地...

1、当您付费下载文档后,您只拥有了使用权限,并不意味着购买了版权,文档只能用于自身使用,不得用于其他商业用途(如 [转卖]进行直接盈利或[编辑后售卖]进行间接盈利)。
2、本站所有内容均由合作方或网友上传,本站不对文档的完整性、权威性及其观点立场正确性做任何保证或承诺!文档内容仅供研究参考,付费前请自行鉴别。
3、如文档内容存在违规,或者侵犯商业秘密、侵犯著作权等,请点击“违规举报”。

碎片内容

房地产基础知识试卷B卷答案

您可能关注的文档

确认删除?
VIP
微信客服
  • 扫码咨询
会员Q群
  • 会员专属群点击这里加入QQ群
客服邮箱
回到顶部