电脑桌面
添加小米粒文库到电脑桌面
安装后可以在桌面快捷访问

房屋租赁合同+房屋买卖合同

房屋租赁合同+房屋买卖合同_第1页
1/4
房屋租赁合同+房屋买卖合同_第2页
2/4
房屋租赁合同+房屋买卖合同_第3页
3/4
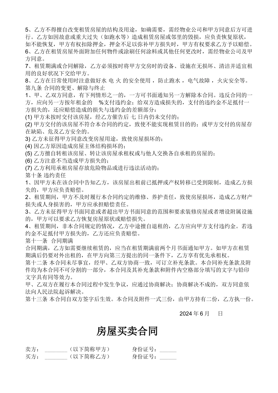
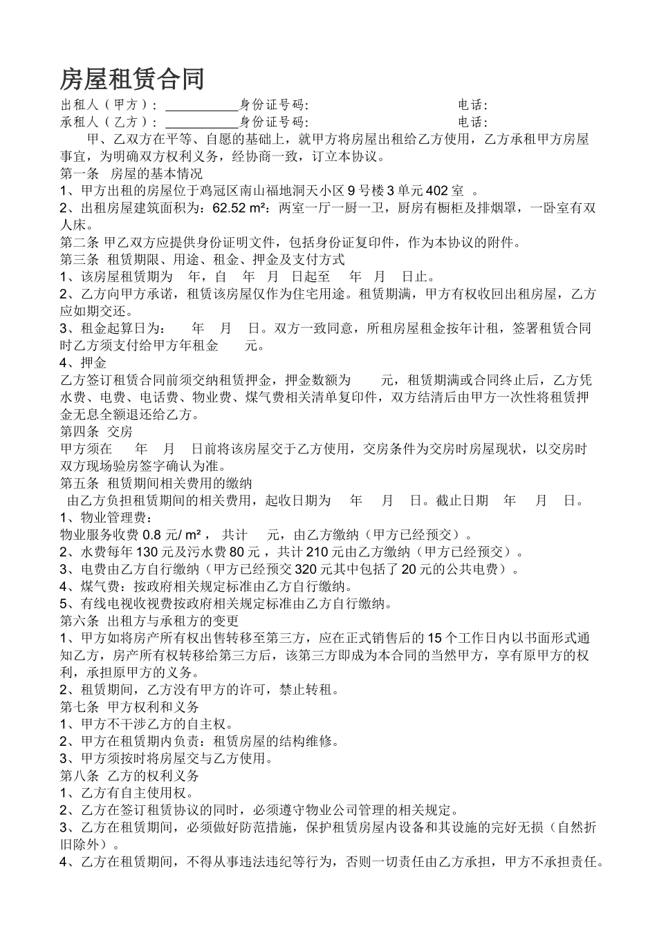
房屋租赁合同出租人(甲方): 身份证号码: 电话: 承租人(乙方): 身份证号码: 电话:甲、乙双方在平等、自愿的基础上,就甲方将房屋出租给乙方使用,乙方承租甲方房屋事宜,为明确双方权利义务,经协商一致,订立本协议。第一条 房屋的基本情况1、甲方出租的房屋位于鸡冠区南山福地洞天小区 9 号楼 3 单元 402 室 。2、出租房屋建筑面积为:62.52 m²:两室一厅一厨一卫,厨房有橱柜及排烟罩,一卧室有双人床。 第二条 甲乙双方应提供身份证明文件,包括身份证复印件,作为本协议的附件。第三条 租赁期限、用途、租金、押金及支付方式1、该房屋租赁期为 年,自 年 月 日起至 年 月 日止。2、乙方向甲方承诺,租赁该房屋仅作为住宅用途。租赁期满,甲方有权收回出租房屋,乙方应如期交还。3、租金起算日为: 年 月 日。双方一致同意,所租房屋租金按年计租,签署租赁合同时乙方须支付给甲方年租金 元。4、押金 乙方签订租赁合同前须交纳租赁押金,押金数额为 元,租赁期满或合同终止后,乙方凭水费、电费、电话费、物业费、煤气费相关清单复印件,双方结清后由甲方一次性将租赁押金无息全额退还给乙方。第四条 交房甲方须在 年 月 日前将该房屋交于乙方使用,交房条件为交房时房屋现状,以交房时双方现场验房签字确认为准。第五条 租赁期间相关费用的缴纳由乙方负担租赁期间的相关费用,起收日期为 年 月 日。截止日期 年 月 日。1、物业管理费:物业服务收费 0.8 元/ m² , 共计 元,由乙方缴纳(甲方已经预交)。2、水费每年 130 元及污水费 80 元 ,共计 210 元由乙方缴纳(甲方已经预交)。 3、电费由乙方自行缴纳(甲方已经预交 320 元其中包括了 20 元的公共电费)。4、煤气费:按政府相关规定标准由乙方自行缴纳。5、有线电视收视费按政府相关规定标准由乙方自行缴纳。第六条 出租方与承租方的变更1、甲方如将房产所有权出售转移至第三方,应在正式销售后的 15 个工作日内以书面形式通知乙方,房产所有权转移给第三方后,该第三方即成为本合同的当然甲方,享有原甲方的权利,承担原甲方的义务。2、租赁期间,乙方没有甲方的许可,禁止转租。第七条 甲方权利和义务1、甲方不干涉乙方的自主权。2、甲方在租赁期内负责:租赁房屋的结构维修。3、甲方须按时将房屋交与乙方使用。第八条 乙方的权利义务1、乙方有自主使用权。2、乙方在签订租赁协议的同时,必须遵守物业公...

1、当您付费下载文档后,您只拥有了使用权限,并不意味着购买了版权,文档只能用于自身使用,不得用于其他商业用途(如 [转卖]进行直接盈利或[编辑后售卖]进行间接盈利)。
2、本站所有内容均由合作方或网友上传,本站不对文档的完整性、权威性及其观点立场正确性做任何保证或承诺!文档内容仅供研究参考,付费前请自行鉴别。
3、如文档内容存在违规,或者侵犯商业秘密、侵犯著作权等,请点击“违规举报”。

碎片内容

房屋租赁合同+房屋买卖合同

确认删除?
VIP
微信客服
  • 扫码咨询
会员Q群
  • 会员专属群点击这里加入QQ群
客服邮箱
回到顶部