电脑桌面
添加小米粒文库到电脑桌面
安装后可以在桌面快捷访问

技术合同样本

技术合同样本_第1页
1/6
技术合同样本_第2页
2/6
技术合同样本_第3页
3/6
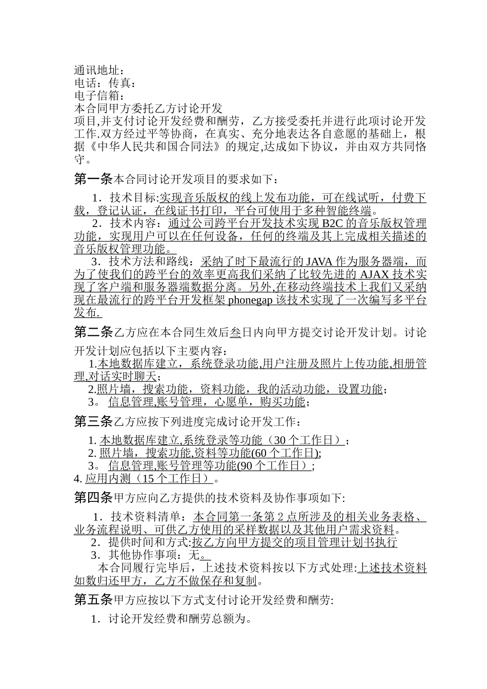
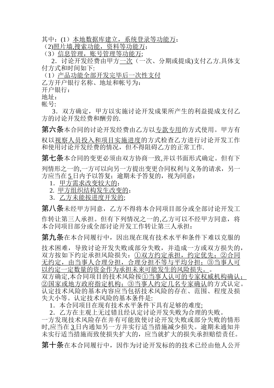
合同编号:技术开发(委托)合同项目名称: 委托方(甲方): 受托方(乙方): 签订时间:2024 年 6 月 10 日 签订地点: 有效期限:2024 年 6 月至 2024 年 6 月 中华人民共和国科学技术部印制填写说明一、本合同为中华人民共和国科学技术部印制的技术开发(委托)合同示范文本,各技术合同认定登记机构可推介技术合同当事人参照使用。二、本合同书适用于一方当事人委托另一方当事人进行新技术、新产品、新工艺或者新材料及其系统的讨论开发所订立的技术开发合同。三、签约一方为多个当事人的,可按各自在合同关系中的作用等,在“委托方"、“受托方”项下(增页)分别排列为共同委托人或共同受托人。四、本合同书未尽事项,可由当事人附页另行约定,并可作为本合同的组成部分。五、当事人使用本合同书时约定无需填写的条款,应在该条款处注明“无"等字样。技术开发(委托)合同委托方(甲方):住所地:法定代表人:项目联系人:联系方式:通讯地址:电话:电子信箱:受托方(乙方):住所地:法定代表人:项目联系人:联系方式:通讯地址:电话:传真:电子信箱:本合同甲方委托乙方讨论开发项目,并支付讨论开发经费和酬劳,乙方接受委托并进行此项讨论开发工作.双方经过平等协商,在真实、充分地表达各自意愿的基础上,根据《中华人民共和国合同法》的规定,达成如下协议,并由双方共同恪守。第一条本合同讨论开发项目的要求如下: 1.技术目标:实现音乐版权的线上发布功能,可在线试听,付费下载,登记认证,在线证书打印,平台可使用于多种智能终端。 2.技术内容:通过公司跨平台开发技术实现 B2C 的音乐版权管理 功能,实现用户可以在任何设备,任何的终端及其上完成相关描述的音乐版权管理功能。 3.技术方法和路线:采纳了时下最流行的 JAVA 作为服务器端,而 为了使我们的跨平台的效率更高我们采纳了比较先进的 AJAX 技术实 现了客户端和服务器端数据分离。另外 , 在移动终端技术上我们又采纳 现在最流行的跨平台开发框架 phonegap 该技术实现了一次编写多平台 发布 . 第二条乙方应在本合同生效后叁日内向甲方提交讨论开发计划。讨论开发计划应包括以下主要内容: 1.本地数据库建立,系统登录功能 , 用户注册及照片上传功能 , 相册管 理 , 对话实时聊天 ; 2.照片墙,搜索功能,资料功能,我的活动功能,设置功能; 3。 信息管理 , 账号管理,心愿单,购买功能 ;第三条乙方应按下列进度完...

1、当您付费下载文档后,您只拥有了使用权限,并不意味着购买了版权,文档只能用于自身使用,不得用于其他商业用途(如 [转卖]进行直接盈利或[编辑后售卖]进行间接盈利)。
2、本站所有内容均由合作方或网友上传,本站不对文档的完整性、权威性及其观点立场正确性做任何保证或承诺!文档内容仅供研究参考,付费前请自行鉴别。
3、如文档内容存在违规,或者侵犯商业秘密、侵犯著作权等,请点击“违规举报”。

碎片内容

技术合同样本

您可能关注的文档

确认删除?
VIP
微信客服
  • 扫码咨询
会员Q群
  • 会员专属群点击这里加入QQ群
客服邮箱
回到顶部