电脑桌面
添加小米粒文库到电脑桌面
安装后可以在桌面快捷访问

报表管理制度

报表管理制度_第1页
1/3
报表管理制度_第2页
2/3
报表管理制度_第3页
3/3
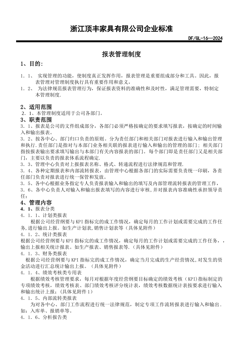
浙江顶丰家具有限公司企业标准 DF/GL-16—2024报表管理制度1、目的:1.1、 实现管理的功能,使制度真正发挥作用,报表管理是重要组成部分和工具。因此,报表管理对管理制度执行具有重要作用和意义,1.2、 为法律规范报表管理行为,保证报表资料的准确性和及时性,满足管理需要,特制定本管理制度.2、适用范围 2.1、本管理制度适用于公司各部门。3、职责范围3.1、报表是公司的文件组成部分,各部门必须严格按确定的要求填写报表,按确定的时间输入和输出报表。3.2、按各中心、部门归口负责的原则。分为责任部门和相关部门对报表进行输入和输出管理和执行.责任部门是指对与本部门业务相关联的报表进行输入和输出的管理的部门; 相关部门指按报表输出要求填写输出与本部门有关内容报表的部门。每个部门即是责任部门又是相关部门,主要以负责的报表体系流程确定.3.3、管理中心负责对上报报表名称、格式、转递流程进行法律规范和管理.3.4、各种定期报表和内部流转报表,由管理中心根据各部门的实际需要负责统一印刷,各责任部门负责对报表进行统一保管和发放。3.5、各中心根据业务指定专人负责报表输入和输出的填写及内部管理流转报表的管理工作,3.6、各中心负责人对输入和输出报表填写的内容进行审核,并对报表内容准确性承担领导责任;4、管理内容4.1、报表分类4.1.1、计划类报表 根据公司经营纲要与 KPI 指标完的成工作情况,确定每月的工作计划或需要完成的工作任务,进行输出上报。如生产计划表,销售计划表等(具体见附件)4.1.2、统计类报表根据公司经营纲要与 KPI 指标完的成工作情况,确定每月的工作计划或需要完成的工作任务,,输出上报相关统计报表。如生产报表、销售报表等.(具体见附件)4.1.3、财务类报表根据公司经营纲要与 KPI 指标完的成工作情况,确定当月完成的生产经营情况,对发生的资金活动进行汇总统计输出上报。(具体见附件)4.1.4、绩效考核类专用表根据绩效考核管理要求,每月对根据年度经营纲要目标确定的绩效考核(KPI)指标制定的专项绩效考核,绩效考核表、部门绩效考核评分统计表,绩效考核数据统计表按要求进行输入和输出统计上报;(具体见附件 1)4.1.5、内部流转类报表为对各中心、部门工作流程进行统一法律规范,制定专项工作流转报表进行输入和输出 .如:入库单、报销单等。4.1.6、分析报告类 根据当月生产经营情况,对本部门活动进行分析,提出改进建议措施,确保全年生产经营目...

1、当您付费下载文档后,您只拥有了使用权限,并不意味着购买了版权,文档只能用于自身使用,不得用于其他商业用途(如 [转卖]进行直接盈利或[编辑后售卖]进行间接盈利)。
2、本站所有内容均由合作方或网友上传,本站不对文档的完整性、权威性及其观点立场正确性做任何保证或承诺!文档内容仅供研究参考,付费前请自行鉴别。
3、如文档内容存在违规,或者侵犯商业秘密、侵犯著作权等,请点击“违规举报”。

碎片内容

报表管理制度

您可能关注的文档

确认删除?
VIP
微信客服
  • 扫码咨询
会员Q群
  • 会员专属群点击这里加入QQ群
客服邮箱
回到顶部