电脑桌面
添加小米粒文库到电脑桌面
安装后可以在桌面快捷访问

挖机租赁合同范本

挖机租赁合同范本_第1页
1/3
挖机租赁合同范本_第2页
2/3
挖机租赁合同范本_第3页
3/3
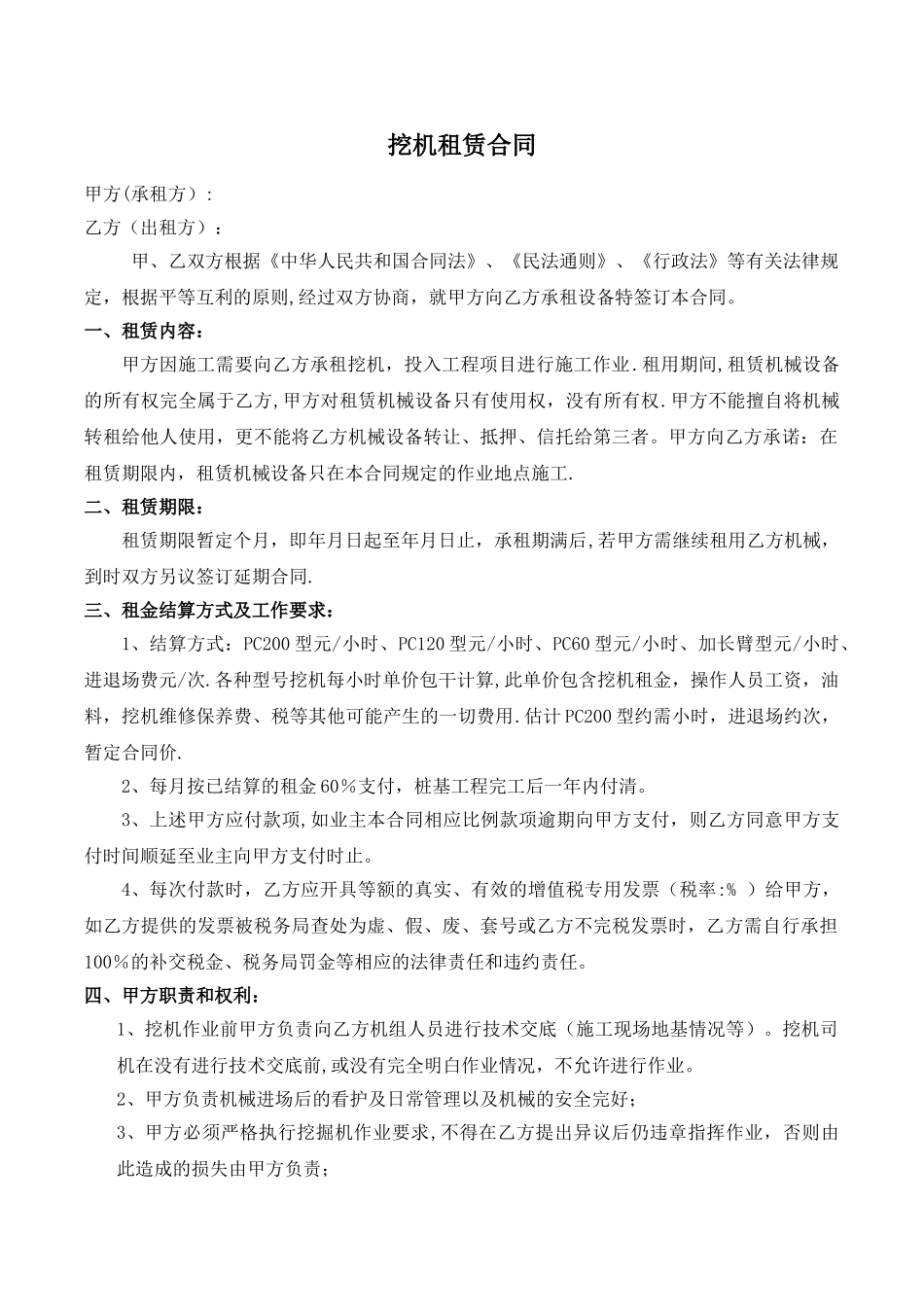
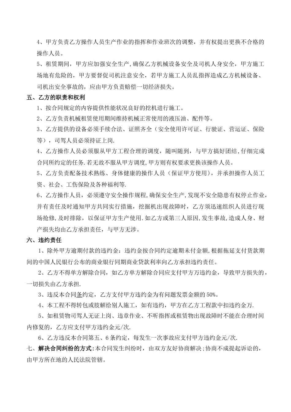
挖机租赁合同甲方(承租方):乙方(出租方): 甲、乙双方根据《中华人民共和国合同法》、《民法通则》、《行政法》等有关法律规定,根据平等互利的原则,经过双方协商,就甲方向乙方承租设备特签订本合同。一、租赁内容:甲方因施工需要向乙方承租挖机,投入工程项目进行施工作业.租用期间,租赁机械设备的所有权完全属于乙方,甲方对租赁机械设备只有使用权,没有所有权.甲方不能擅自将机械转租给他人使用,更不能将乙方机械设备转让、抵押、信托给第三者。甲方向乙方承诺:在租赁期限内,租赁机械设备只在本合同规定的作业地点施工.二、租赁期限:租赁期限暂定个月,即年月日起至年月日止,承租期满后,若甲方需继续租用乙方机械,到时双方另议签订延期合同.三、租金结算方式及工作要求:1、结算方式:PC200 型元/小时、PC120 型元/小时、PC60 型元/小时、加长臂型元/小时、进退场费元/次.各种型号挖机每小时单价包干计算,此单价包含挖机租金,操作人员工资,油料,挖机维修保养费、税等其他可能产生的一切费用.估计 PC200 型约需小时,进退场约次,暂定合同价.2、每月按已结算的租金 60%支付,桩基工程完工后一年内付清。3、上述甲方应付款项,如业主本合同相应比例款项逾期向甲方支付,则乙方同意甲方支付时间顺延至业主向甲方支付时止。4、每次付款时,乙方应开具等额的真实、有效的增值税专用发票(税率:% )给甲方,如乙方提供的发票被税务局查处为虚、假、废、套号或乙方不完税发票时,乙方需自行承担100%的补交税金、税务局罚金等相应的法律责任和违约责任。四、甲方职责和权利:1、挖机作业前甲方负责向乙方机组人员进行技术交底(施工现场地基情况等)。挖机司机在没有进行技术交底前,或没有完全明白作业情况,不允许进行作业。2、甲方负责机械进场后的看护及日常管理以及机械的安全完好;3、甲方必须严格执行挖掘机作业要求,不得在乙方提出异议后仍违章指挥作业,否则由此造成的损失由甲方负责;4、甲方负责乙方操作人员生产作业的指挥和作业班次的调整,并有权提出更换不合格的操作人员。5、租赁期间,甲方应加强安全生产,确保乙方机械设备安全及司机人身安全,甲方施工场地有危险的,甲方要督促司机注意安全,若甲方施工人员乱指挥造成乙方机械设备、司机出安全事故的,应由甲方负责赔偿一切经济损失。五、乙方的职责和权利1、按合同规定的内容提供性能状况良好的挖机进行施工。2、乙方负责机械租赁使用期间维持机械正常使用的...

1、当您付费下载文档后,您只拥有了使用权限,并不意味着购买了版权,文档只能用于自身使用,不得用于其他商业用途(如 [转卖]进行直接盈利或[编辑后售卖]进行间接盈利)。
2、本站所有内容均由合作方或网友上传,本站不对文档的完整性、权威性及其观点立场正确性做任何保证或承诺!文档内容仅供研究参考,付费前请自行鉴别。
3、如文档内容存在违规,或者侵犯商业秘密、侵犯著作权等,请点击“违规举报”。

碎片内容

挖机租赁合同范本

您可能关注的文档

确认删除?
VIP
微信客服
  • 扫码咨询
会员Q群
  • 会员专属群点击这里加入QQ群
客服邮箱
回到顶部