电脑桌面
添加小米粒文库到电脑桌面
安装后可以在桌面快捷访问

新员工转正流程

新员工转正流程_第1页
1/4
新员工转正流程_第2页
2/4
新员工转正流程_第3页
3/4
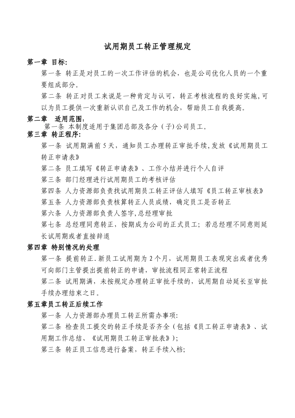
试用期员工转正管理规定第一章 目标:第一条 转正是对员工的一次工作评估的机会,也是公司优化人员的一个重要组成部分。第二条 转正对员工来说是一种肯定与认可,转正考核流程的良好实施,可以为员工提供一次重新认识自己及工作的机会,帮助员工自我提高。第二章 适用范围:第一条 本制度适用于集团总部及各分(子)公司员工。第三章 转正程序:第一条 试用期满前 5 天,通知员工办理转正审批手续,发放《试用期员工转正申请表》第二条 员工填写《转正申请表》、工作小结并进行个人自评第三条 部门经理进行试用期员工的考核评估第四条 人力资源部负责找试用期员工转正评估人填写《员工转正审核表》第五条 人力资源部负责核算转正人员成绩,确定员工是否转正第六条 人力资源部负责人签字,总经理审批第七条 总经理同意转正,按期成为公司的正式员工;若总经理不同意则延长试用期或者直接辞退第四章 特别情况的处理第一条 提前转正.新员工试用期为 2 个月,试用期员工表现突出或者优秀可向部门主管提出提前转正的申请,审批流程同正常转正流程第二条 试用期满,未按规定办理转正审批手续的,试用期自动延长至审批手续办理结束之日。第五章员工转正后续工作第一条 人力资源部办理员工转正所需办事项:第二条 检查员工提交的转正手续是否齐全(包括《员工转正申请表》、试用期工作总结、《试用期员工转正审批表》);第三条 转正员工信息进行备案,转正手续入档;新 入 职 员 工 转 正 流 程试用期员工转正申请书姓 名部 门试用期起始日期试用期终止日期试用期述职(陈述试用期的工作内容及成果)转正后工作如何开展的计划其他任意方面的意见或建议申请人签字: 日 期:试用期考核结果姓 名部 门人力资源部考核等级□ 优 秀 (得分〉94) □ 良 好 (85<得分≤94) □ 合 格 (75<得分≤85) □ 不合格 (75 分及以下) 最终转正类别□ 提前转正 转正日期:____年___月___日□ 按期转正 □ 延长试用期( )个月 □ 辞 退 部门经理意见人力资源部经理意见转正后薪资级别转正后签订 劳动合同期限□ 一年 □ 两年 □ 三年 □ 其它 ( )年 总经理审批试用期转正通知书您好:很兴奋地通知您,经过试用期间的综合考评,您已经顺利地通过了公司的转正审核,自年 月日起成为公司的一名正式员工。特此通知并表示祝贺!总部人力资源中心年 月 日

1、当您付费下载文档后,您只拥有了使用权限,并不意味着购买了版权,文档只能用于自身使用,不得用于其他商业用途(如 [转卖]进行直接盈利或[编辑后售卖]进行间接盈利)。
2、本站所有内容均由合作方或网友上传,本站不对文档的完整性、权威性及其观点立场正确性做任何保证或承诺!文档内容仅供研究参考,付费前请自行鉴别。
3、如文档内容存在违规,或者侵犯商业秘密、侵犯著作权等,请点击“违规举报”。

碎片内容

新员工转正流程

您可能关注的文档

确认删除?
VIP
微信客服
  • 扫码咨询
会员Q群
  • 会员专属群点击这里加入QQ群
客服邮箱
回到顶部