电脑桌面
添加小米粒文库到电脑桌面
安装后可以在桌面快捷访问

日常接待工作流程

日常接待工作流程_第1页
1/3
日常接待工作流程_第2页
2/3
日常接待工作流程_第3页
3/3
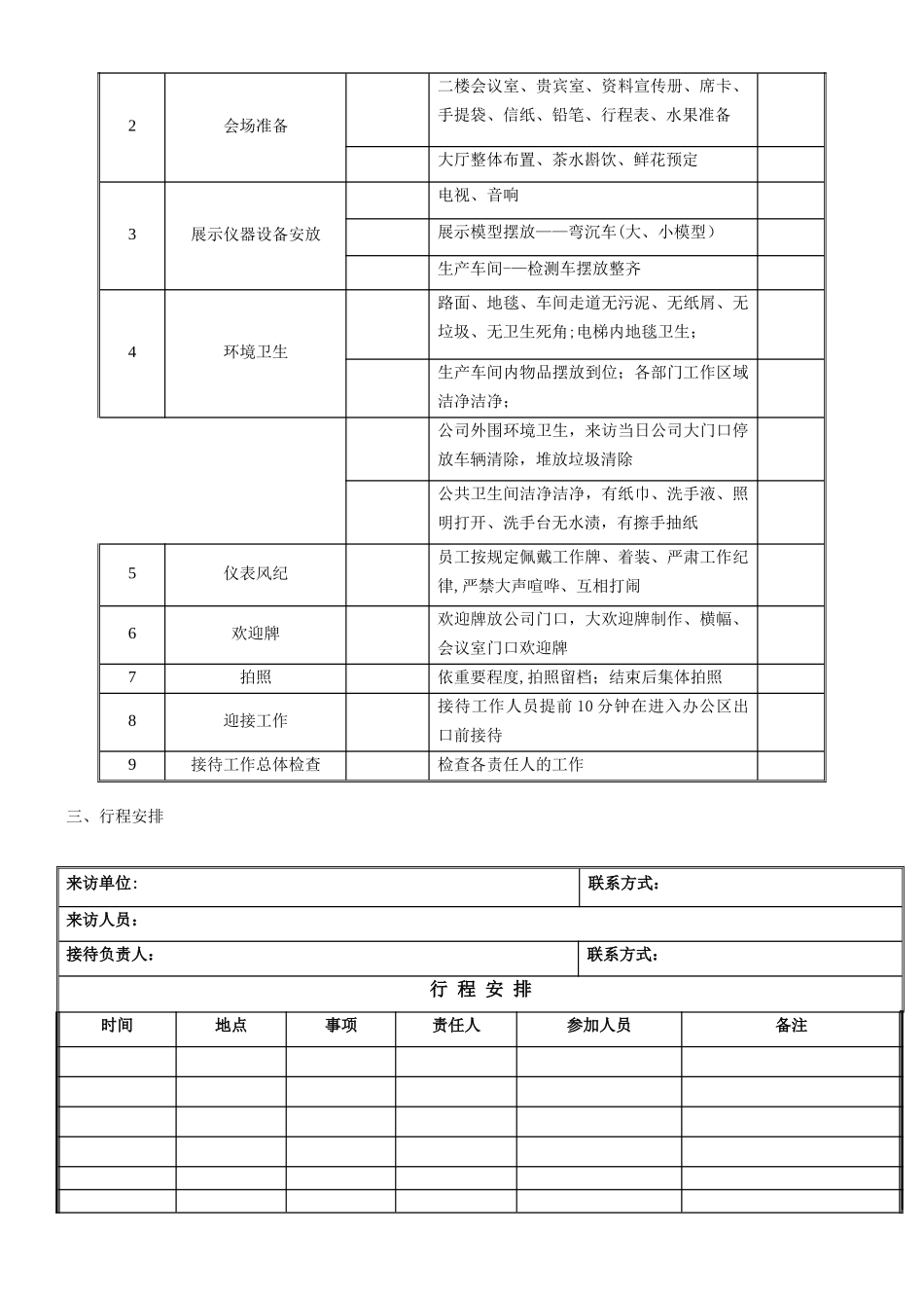
部门客户接待流程一、计划与准备 1、商务经理在确定客户来访时,确定来宾基本情况:来宾职务、来访具体时间人数、本地逗留日期、目的和要求等。在这基础上拟定接待计划,排出日程安排表,酌情安排接待标准。 2、商务经理根据来宾情况按计划通知参加会晤的领导、陪同人员、落实会晤时间及场所. 3、部门文员根据来宾情况提前按接待标准预定好宴请来宾的酒店,酌情安排酒水、香烟、用餐标准;提前按接待标准预约好来宾下榻酒店,酌情在房间内准备相关资料(欢迎牌)水果,安排请车事宜等,并将确定信息通知给商务经理 4、商务助理提前做招待预算,请款借支并陪同是商务经理一起招待客户,做好付款及事后报销事宜。4、商务经理根据情况计划安排来宾游览路线、购物商场、娱乐项目. 5、行政管理部根据会议需要准备安排会场花卉、水果、投影设备、领导席签、横幅、制作欢迎牌、指示牌等。6、市场部根据需要准备好展示模型摆放、展示区灯箱及电视视频、音响、扩音笔、激光笔等。7、行政管理部根据请车安排接待所需车辆,保证车辆清洁,安全性能良好,司机车辆听从接待人员协调安排,统一调度,并主动实时猎取接待信息. 8、商务经理与技术主管协调安排技术主讲人,并由技术主管通知相关技术人员准时参会。详细流程如下表所示:二、接待准备安排序号任务名称责任人任务要求备注1组织协调接待工作联系来访负责人,确定行程、明确分工,协调各责任人间的工作2会场准备二楼会议室、贵宾室、资料宣传册、席卡、手提袋、信纸、铅笔、行程表、水果准备大厅整体布置、茶水斟饮、鲜花预定3展示仪器设备安放电视、音响展示模型摆放——弯沉车(大、小模型)生产车间-—检测车摆放整齐4环境卫生路面、地毯、车间走道无污泥、无纸屑、无垃圾、无卫生死角;电梯内地毯卫生;生产车间内物品摆放到位;各部门工作区域洁净洁净;公司外围环境卫生,来访当日公司大门口停放车辆清除,堆放垃圾清除公共卫生间洁净洁净,有纸巾、洗手液、照明打开、洗手台无水渍,有擦手抽纸 5仪表风纪员工按规定佩戴工作牌、着装、严肃工作纪律,严禁大声喧哗、互相打闹6欢迎牌欢迎牌放公司门口,大欢迎牌制作、横幅、会议室门口欢迎牌7拍照依重要程度,拍照留档;结束后集体拍照8迎接工作接待工作人员提前 10 分钟在进入办公区出口前接待9接待工作总体检查检查各责任人的工作三、行程安排来访单位:联系方式:来访人员:接待负责人:联系方式:行 程 安 排时间地点事项责任人参加人员备注

1、当您付费下载文档后,您只拥有了使用权限,并不意味着购买了版权,文档只能用于自身使用,不得用于其他商业用途(如 [转卖]进行直接盈利或[编辑后售卖]进行间接盈利)。
2、本站所有内容均由合作方或网友上传,本站不对文档的完整性、权威性及其观点立场正确性做任何保证或承诺!文档内容仅供研究参考,付费前请自行鉴别。
3、如文档内容存在违规,或者侵犯商业秘密、侵犯著作权等,请点击“违规举报”。

碎片内容

日常接待工作流程

您可能关注的文档

确认删除?
VIP
微信客服
  • 扫码咨询
会员Q群
  • 会员专属群点击这里加入QQ群
客服邮箱
回到顶部