电脑桌面
添加小米粒文库到电脑桌面
安装后可以在桌面快捷访问

服装制作工艺流程图VIP专享

服装制作工艺流程图_第1页
1/4
服装制作工艺流程图_第2页
2/4
服装制作工艺流程图_第3页
3/4
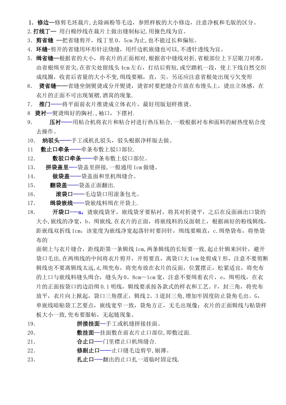
服装制作工艺流程1,原材料检查工艺2,裁剪工艺3,缝纫制作工艺4,锁钉工艺5,后整理工艺以文字表达方式阐述制作过程可能会遇到的难点,疑点进行解剖,指出重点制作要领,以前后顺序逐一进行编写,归纳.原材料检查工艺:(1)验色差——检查原辅料色泽级差归类。(2)查疵点,查污渍——检查辅料的疵点,污渍等。(3)分幅宽--原辅料门幅按宽窄归类。(4)查纬斜—-检查原料纬纱斜度。(5)复米-—复查每匹原辅料的长度。(6)理化实验——测定原辅材料的伸缩率,耐热度,色牢度等。裁剪工艺:(1)首先检查是否要熨烫原辅料褶皱印,因为褶皱容易放大缩小裁片。(2)自然回缩,俗称醒料,把原辅料打开放松,自然通风收缩 24 小时。(3)排料时必须按丝道线排版,排出用料定额。(4)铺料-—至关重要的是铺料人手法一致,松紧度适中,注意纱向,不要一次铺得太厚,容易出现上下层不准等现象,需挂针定位铺料的挂针尖要锐利,挂针不宜过粗,对格对条的务必挂针,针定位时要在裁片线外 0.2cm ,针织面料铺料时更应注重松紧度,最容易使裁片出现大小片 , 裁片变形等 。(5)划样,复查划样,在没推刀之前,检查是否正确,做最后确认.(6)裁剪推刀,要勤磨刀片,手法要稳,刀口要准,上下层误差不允许超 0.2cm,立式推刀更应勤换刀片,发现刀口有凹凸现象及时更换,会导致跑刀,刀口不准等。(7)钻眼定位和打线钉定位,撒粉定位三种方法,首先要测试钻眼是否有断纱,走纱等,通常用打线钉解决这一块,打线钉时也要注意针不能太粗,针尖要锐利,另外就是撒粉定位虽费时不容易造成残次。(8)打号——打号要清楚,不要漏号,错号,丢号等。(9)验片——裁片规格准确,上下皮大小一致,瑕疵片,有无错号,漏打刀口,可提前把残此片更换,注意按原匹料进行更换,注意洁净,无色差,然后分包打捆待发生产线。缝纫制作工艺A.上衣类按前后序制作所有缝分 1cm,机针用 DB75/11# 针距 3cm12 针 用顺色细棉线 明线按样衣规格做 0。6cm,特别要求另示1.修边—修剪毛坯裁片,去除画粉等毛边,参照样板的大小修边,注意净板和毛版的区分。2.打线丁— 用白棉纱线在裁片上做出缝制标记.用撞色线为宜。3.剪省缝 —把省缝剪开,线丁里 0。5cm 为止,也不能过长和偏短。4.环缝-剪开的省缝用环形针法绕缝,用纤边机嵌缝也可以,不透针透线为宜。5.缉省缝—根据省的大小,将衣片的正面相对,根据省中缝线对折,省根部位上下层眼刀对准,由省根缉至省尖,在省尖处留线头 4cm ...

1、当您付费下载文档后,您只拥有了使用权限,并不意味着购买了版权,文档只能用于自身使用,不得用于其他商业用途(如 [转卖]进行直接盈利或[编辑后售卖]进行间接盈利)。
2、本站所有内容均由合作方或网友上传,本站不对文档的完整性、权威性及其观点立场正确性做任何保证或承诺!文档内容仅供研究参考,付费前请自行鉴别。
3、如文档内容存在违规,或者侵犯商业秘密、侵犯著作权等,请点击“违规举报”。

碎片内容

服装制作工艺流程图

确认删除?
VIP
微信客服
  • 扫码咨询
会员Q群
  • 会员专属群点击这里加入QQ群
客服邮箱
回到顶部