电脑桌面
添加小米粒文库到电脑桌面
安装后可以在桌面快捷访问

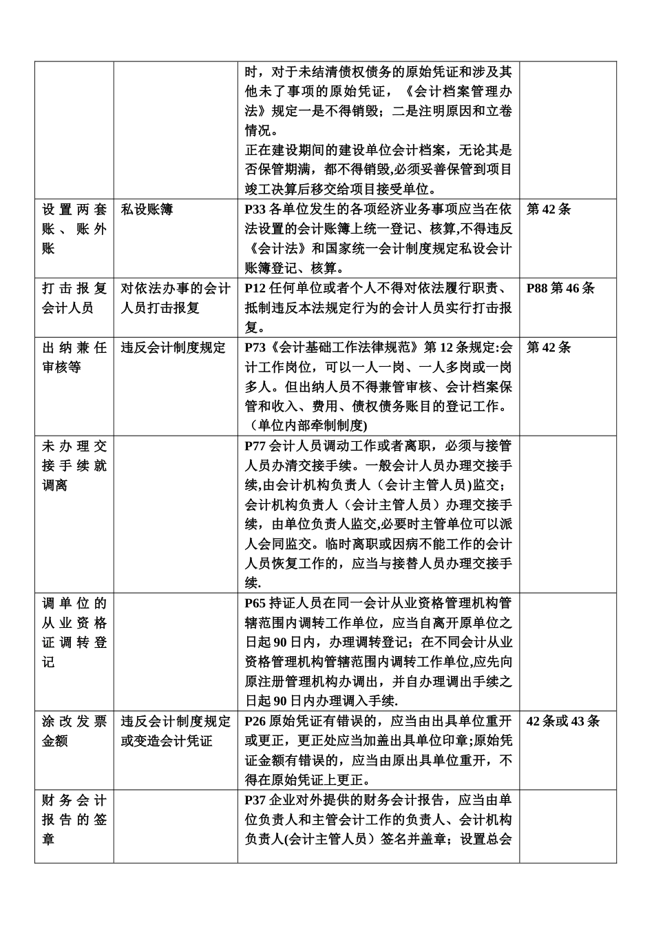
案例分析内容表

案例分析内容表_第1页
1/3
案例分析内容表_第2页
2/3
案例分析内容表_第3页
3/3
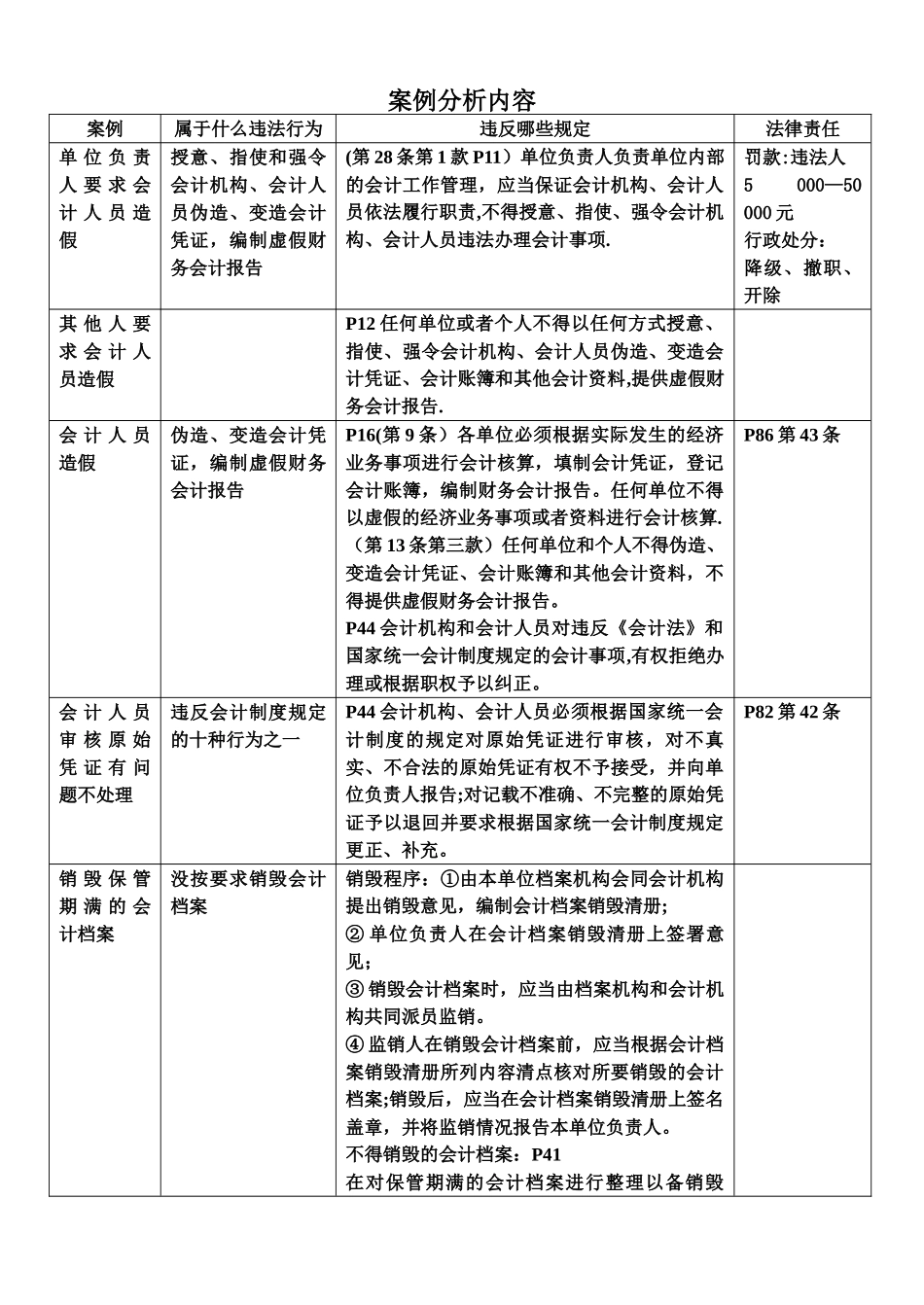
案例分析内容案例属于什么违法行为违反哪些规定法律责任单 位 负 责人 要 求 会计 人 员 造假授意、指使和强令会计机构、会计人员伪造、变造会计凭证,编制虚假财务会计报告(第 28 条第 1 款 P11)单位负责人负责单位内部的会计工作管理,应当保证会计机构、会计人员依法履行职责,不得授意、指使、强令会计机构、会计人员违法办理会计事项.罚款:违法人5 000—50 000 元行政处分:降级、撤职、开除其 他 人 要求 会 计 人员造假P12 任何单位或者个人不得以任何方式授意、指使、强令会计机构、会计人员伪造、变造会计凭证、会计账簿和其他会计资料,提供虚假财务会计报告.会 计 人 员造假伪造、变造会计凭证,编制虚假财务会计报告P16(第 9 条)各单位必须根据实际发生的经济业务事项进行会计核算,填制会计凭证,登记会计账簿,编制财务会计报告。任何单位不得以虚假的经济业务事项或者资料进行会计核算.(第 13 条第三款)任何单位和个人不得伪造、变造会计凭证、会计账簿和其他会计资料,不得提供虚假财务会计报告。P44 会计机构和会计人员对违反《会计法》和国家统一会计制度规定的会计事项,有权拒绝办理或根据职权予以纠正。P86 第 43 条会 计 人 员审 核 原 始凭 证 有 问题不处理违反会计制度规定的十种行为之一P44 会计机构、会计人员必须根据国家统一会计制度的规定对原始凭证进行审核,对不真实、不合法的原始凭证有权不予接受,并向单位负责人报告;对记载不准确、不完整的原始凭证予以退回并要求根据国家统一会计制度规定更正、补充。P82 第 42 条销 毁 保 管期 满 的 会计档案没按要求销毁会计档案销毁程序:①由本单位档案机构会同会计机构提出销毁意见,编制会计档案销毁清册;② 单位负责人在会计档案销毁清册上签署意见;③ 销毁会计档案时,应当由档案机构和会计机构共同派员监销。④ 监销人在销毁会计档案前,应当根据会计档案销毁清册所列内容清点核对所要销毁的会计档案;销毁后,应当在会计档案销毁清册上签名盖章,并将监销情况报告本单位负责人。不得销毁的会计档案:P41在对保管期满的会计档案进行整理以备销毁时,对于未结清债权债务的原始凭证和涉及其他未了事项的原始凭证,《会计档案管理办法》规定一是不得销毁;二是注明原因和立卷情况。正在建设期间的建设单位会计档案,无论其是否保管期满,都不得销毁,必须妥善保管到项目竣工决算后移交给项目接受单位。设...

1、当您付费下载文档后,您只拥有了使用权限,并不意味着购买了版权,文档只能用于自身使用,不得用于其他商业用途(如 [转卖]进行直接盈利或[编辑后售卖]进行间接盈利)。
2、本站所有内容均由合作方或网友上传,本站不对文档的完整性、权威性及其观点立场正确性做任何保证或承诺!文档内容仅供研究参考,付费前请自行鉴别。
3、如文档内容存在违规,或者侵犯商业秘密、侵犯著作权等,请点击“违规举报”。

碎片内容

案例分析内容表

您可能关注的文档

确认删除?
VIP
微信客服
  • 扫码咨询
会员Q群
  • 会员专属群点击这里加入QQ群
客服邮箱
回到顶部