电脑桌面
添加小米粒文库到电脑桌面
安装后可以在桌面快捷访问

模具部岗位职责---副本

模具部岗位职责---副本_第1页
1/2
模具部岗位职责---副本_第2页
2/2
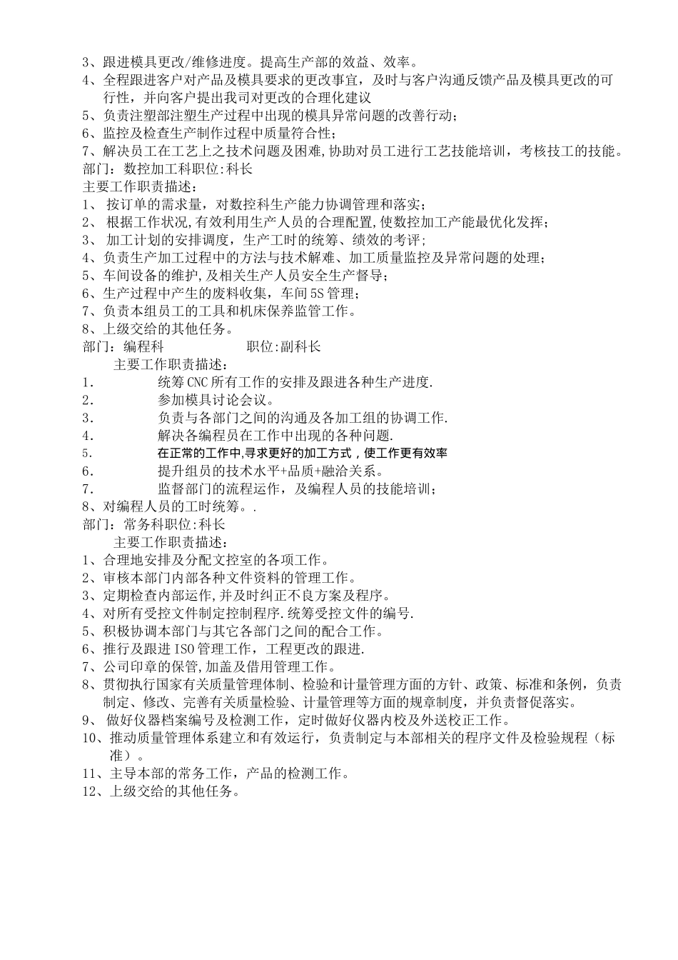
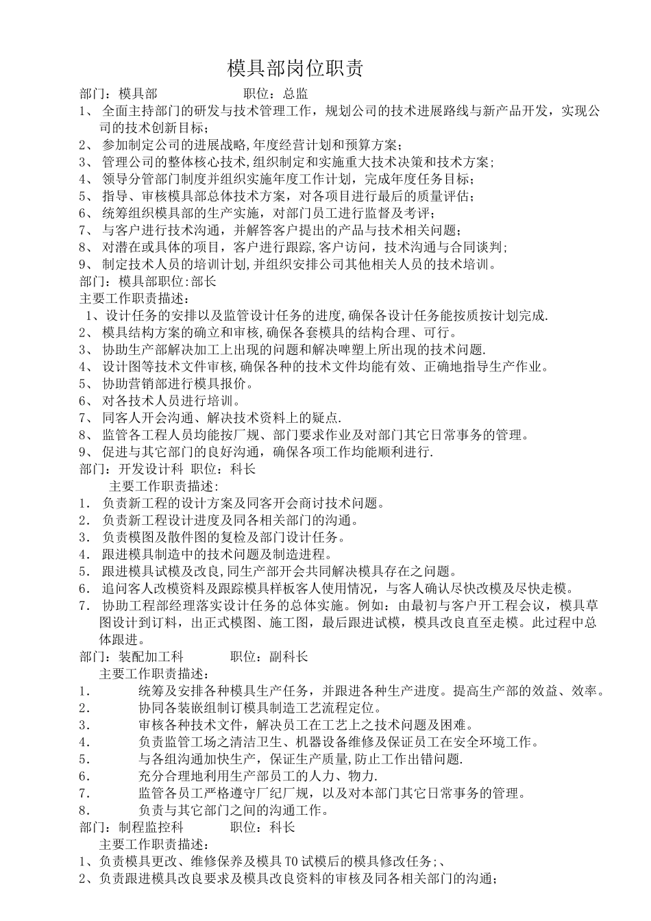
模具部岗位职责部门:模具部 职位:总监1、 全面主持部门的研发与技术管理工作,规划公司的技术进展路线与新产品开发,实现公司的技术创新目标;2、 参加制定公司的进展战略,年度经营计划和预算方案;3、 管理公司的整体核心技术,组织制定和实施重大技术决策和技术方案;4、 领导分管部门制度并组织实施年度工作计划,完成年度任务目标;5、 指导、审核模具部总体技术方案,对各项目进行最后的质量评估;6、 统筹组织模具部的生产实施,对部门员工进行监督及考评;7、 与客户进行技术沟通,并解答客户提出的产品与技术相关问题;8、 对潜在或具体的项目,客户进行跟踪,客户访问,技术沟通与合同谈判;9、 制定技术人员的培训计划,并组织安排公司其他相关人员的技术培训。部门:模具部职位:部长 主要工作职责描述:1、设计任务的安排以及监管设计任务的进度,确保各设计任务能按质按计划完成.2、 模具结构方案的确立和审核,确保各套模具的结构合理、可行。3、 协助生产部解决加工上出现的问题和解决啤塑上所出现的技术问题.4、 设计图等技术文件审核,确保各种的技术文件均能有效、正确地指导生产作业。5、 协助营销部进行模具报价。6、 对各技术人员进行培训。7、 同客人开会沟通、解决技术资料上的疑点.8、 监管各工程人员均能按厂规、部门要求作业及对部门其它日常事务的管理。9、 促进与其它部门的良好沟通,确保各项工作均能顺利进行.部门:开发设计科 职位:科长主要工作职责描述:1. 负责新工程的设计方案及同客开会商讨技术问题。2. 负责新工程设计进度及同各相关部门的沟通。3. 负责模图及散件图的复检及部门设计任务。4. 跟进模具制造中的技术问题及制造进程。5. 跟进模具试模及改良,同生产部开会共同解决模具存在之问题。6. 追问客人改模资料及跟踪模具样板客人使用情况,与客人确认尽快改模及尽快走模。7. 协助工程部经理落实设计任务的总体实施。例如:由最初与客户开工程会议,模具草图设计到订料,出正式模图、施工图,最后跟进试模,模具改良直至走模。此过程中总体跟进。部门:装配加工科 职位:副科长主要工作职责描述:1.统筹及安排各种模具生产任务,并跟进各种生产进度。提高生产部的效益、效率。2.协同各装嵌组制订模具制造工艺流程定位。3.审核各种技术文件,解决员工在工艺上之技术问题及困难。4.负责监管工场之清洁卫生、机器设备维修及保证员工在安全环境工作。5.与各组沟通加快生产...

1、当您付费下载文档后,您只拥有了使用权限,并不意味着购买了版权,文档只能用于自身使用,不得用于其他商业用途(如 [转卖]进行直接盈利或[编辑后售卖]进行间接盈利)。
2、本站所有内容均由合作方或网友上传,本站不对文档的完整性、权威性及其观点立场正确性做任何保证或承诺!文档内容仅供研究参考,付费前请自行鉴别。
3、如文档内容存在违规,或者侵犯商业秘密、侵犯著作权等,请点击“违规举报”。

碎片内容

模具部岗位职责---副本

您可能关注的文档

确认删除?
VIP
微信客服
  • 扫码咨询
会员Q群
  • 会员专属群点击这里加入QQ群
客服邮箱
回到顶部