电脑桌面
添加小米粒文库到电脑桌面
安装后可以在桌面快捷访问

消防水池模板工程技术交底

消防水池模板工程技术交底_第1页
1/11
消防水池模板工程技术交底_第2页
2/11
消防水池模板工程技术交底_第3页
3/11
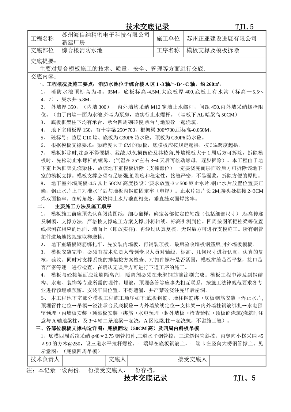
技术交底记录 TJ1.5工程名称苏州海信纳精密电子科技有限公司新建厂房施工单位苏州正亚建设进展有限公司交底部位综合楼消防水池工序名称模板支撑及模板拆除交底提要: 主要对复合模板施工的技术、质量、安全、管理等方面进行交底.交底内容:一、工程概况及施工要点:消防水池位于综合楼 A 区 1~3 轴/~B~C 轴,约 260㎡。1、 消防水池顶标高为-0。05M,底板标高-4.5M,大底板厚 400,底板上有水沟(标高— 5.5~-4。7),集水井-5.8M。2、 外墙厚 350,(内墙 300),内外墙均采纳 M12 穿墙止水螺杆,间距 450.内外墙采纳螺栓限位。(由于内墙一面为水池,外墙为泵房,故实行止水螺杆。(墙板下 AL 暗梁高 50CM)3、 底板框架柱下均有承台,承台四周砌砖模,承台与地梁砼一起浇筑。4、 地下室顶板厚 150,有十字梁 250*700,框架梁 300*700,面标高-0.050M。5、 砼标号:垫层 C10,墙、底板为 C30P6 防水砼,顶板为 C30P6 防水砼。6、 根据模板支撑要求:梁跨度大于 6M 的梁板,底模板应按规定起拱,按 3‰跨度起拱。7、 模板拆除时,注意不得硬撬、猛敲,以免损伤砼及其棱角,外墙模板大于 1 周后方可拆除,拆除模板时,先松动止水螺杆的螺母,(气温在 25°左右 3~4 天后可松动螺母,逐步拆除)。本工程由于地下室上为框架先浇梁柱,故该地下室模板拆除(支撑部位)一定要浇完而层面砼后方可拆除该地下室的模板支撑。模板支撑必须有足够强度,刚度和稳定性,接缝严密,不易漏浆,拆除方便的原则。8、 地下室外墙底板-4.5 以上 50CM 高度按设计要求放置-3*500 钢止水片.钢止水片放置位置要正确,钢止水片上口对准水平后与墙板内钢筋固定牢(电焊)。止水片每片长 2M,接头处搭接 2~3CM焊双面搭牢。在转角处,梁块钢止水片垂直相交,垂直缝双面焊接牢。二、主要施工方法及施工顺序1、 模板施工前应预先认真阅读图纸,细心翻样,确定各部位定位轴线(包括细部尺寸),标高传递及制模,支撑方法,严格按支撑施工方案支撑.并将轴线、标高引测到位。四周按图纸把柱梁等位置线探测在相应的地面、墙面上(即放实样),再经过认真复核,无误后方可进行支模施工。所有钢管扣件进场地按规定取样送检。2、 地下室墙板钢筋绑扎牢,先安装内墙板,再铺装顶板,最后验收墙板钢筋后,封外墙板模板。3、 模板安装完毕,必须有技术负责人带领专职人员对轴线、标高、几何尺寸进行认真、认真的复核,验收。同时对支撑系统的排架...

1、当您付费下载文档后,您只拥有了使用权限,并不意味着购买了版权,文档只能用于自身使用,不得用于其他商业用途(如 [转卖]进行直接盈利或[编辑后售卖]进行间接盈利)。
2、本站所有内容均由合作方或网友上传,本站不对文档的完整性、权威性及其观点立场正确性做任何保证或承诺!文档内容仅供研究参考,付费前请自行鉴别。
3、如文档内容存在违规,或者侵犯商业秘密、侵犯著作权等,请点击“违规举报”。

碎片内容

消防水池模板工程技术交底

确认删除?
VIP
微信客服
  • 扫码咨询
会员Q群
  • 会员专属群点击这里加入QQ群
客服邮箱
回到顶部