电脑桌面
添加小米粒文库到电脑桌面
安装后可以在桌面快捷访问

深圳市万科房地产有限公司营销费用管理规范

深圳市万科房地产有限公司营销费用管理规范_第1页
1/4
深圳市万科房地产有限公司营销费用管理规范_第2页
2/4
深圳市万科房地产有限公司营销费用管理规范_第3页
3/4
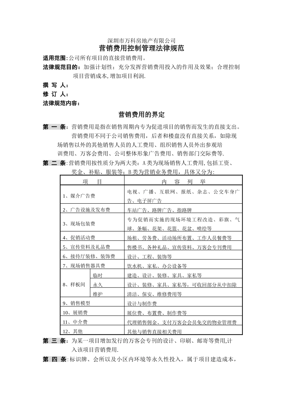
深圳市万科房地产有限公司营销费用控制管理法律规范适用范围:公司所有项目的直接营销费用。法律规范目的:加强计划性;充分发挥营销费用投入的作用及效果;合理控制项目营销成本,增加项目利润.撰 写 人:修 订 人:法律规范内容:营销费用的界定第 一 条:营销费用是指在销售周期内专为促进项目的销售而发生的直接支出。 营销费用不同于公司销售费用,后者和楼盘没有直接关系,如除现 场销售以外的其他销售人员的人工费用、组织销售人员外出参观培 训费用、万客会费用、公司整体形象广告费用、销售部门交际费等.第 二 条:营销费用按性质分为两大类:A 类为现场销售人工费用,包括工资、 奖金、补贴、服装等;B 类为营销业务费用,具体又分为: 项 目内 容 列 举1、媒介广告费电视、广播、互联网、报纸、杂志、公交车身广告、电子屏广告2、广告设施及发布费车站广告、路牌广告、指路牌3、现场包装费专为促销而实施的现场环境工程改造、彩旗、气球、条幅、花架、花篮、花盆、喷绘等4、促销活动费场租、劳务费、活动场所布置、工作人员餐费等5、宣传资料及礼品费售楼书、各种礼品、宣传资料、万客会专刊费用6、接待厅装修、装饰费设计、工程、装饰等7、现场销售器具费饮水机、家私、办公设备等8、样板间临时建造、设计、装修、家具、家私等永久设计、装修、家具、家私等,可收回部分从中扣除维护清洁、保安、维修费用等9、销售模型设计与制作费10、展销费展位费、布置费、制作费等11、中介费代理销售佣金、支付万客会会员免交的物业管理费12、其他其他与销售直接相关费用第 三 条:为某一项目增加发行的万客会专刊的设计、印刷、邮寄等费用,计 入该项目营销费用.第 四 条:标识牌、会所以及小区内环境等永久性投入,属于项目建造成本, 不属营销费用范畴。第 五 条:如一项营销费用的受益对象涉及多个项目或涉及建安和公司管理方 面,则根据合理的标准予以区分或分配,分配办法由成本管理部会同销售部共同确定.控制原则第 六 条:营销费用按“严格总额控制、额度内相对灵活掌握、按计划使用、尽量采纳招投标方式”的原则进行管理;销售部经理对营销费用的总体使用与控制负直接责任;各费用经办部门对销售部委托事项的费用开支承担具体使用与控制责任;成本管理部履行服务及监督职责。总额的确定第 七 条:项目开发初期,综合考虑各项目特点、预期定价、市场竞争状况、周遍环境等因素,初步制定营销费用目标总额,由公司成...

1、当您付费下载文档后,您只拥有了使用权限,并不意味着购买了版权,文档只能用于自身使用,不得用于其他商业用途(如 [转卖]进行直接盈利或[编辑后售卖]进行间接盈利)。
2、本站所有内容均由合作方或网友上传,本站不对文档的完整性、权威性及其观点立场正确性做任何保证或承诺!文档内容仅供研究参考,付费前请自行鉴别。
3、如文档内容存在违规,或者侵犯商业秘密、侵犯著作权等,请点击“违规举报”。

碎片内容

深圳市万科房地产有限公司营销费用管理规范

您可能关注的文档

确认删除?
VIP
微信客服
  • 扫码咨询
会员Q群
  • 会员专属群点击这里加入QQ群
客服邮箱
回到顶部