电脑桌面
添加小米粒文库到电脑桌面
安装后可以在桌面快捷访问

湖南恒安纸业产品营销及推广策划方案

湖南恒安纸业产品营销及推广策划方案_第1页
1/4
湖南恒安纸业产品营销及推广策划方案_第2页
2/4
湖南恒安纸业产品营销及推广策划方案_第3页
3/4
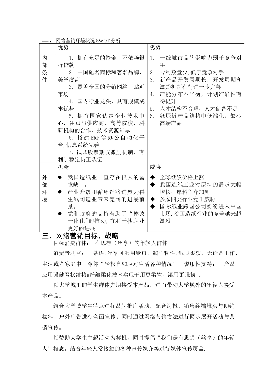
湖南恒安纸业产品营销及推广策划方案一、企业及产品基本情况简介湖南恒安纸业有限公司创办于 1997 年 6 月,占地面积约 14 万平方米,拥有固定资产 12 亿多元,是一家集讨论、开发、生产、销售为一体的现代化生活用纸高科技上市企业,公司下属 7 个子公司。拥有员工 1200 余人,其中高级工程师 5 人,高级经济师 8 人,具有大中专以上学历的人员占公司总人员的 60%以上。公司 2024 年生产原纸 13 万吨,生产成品 1094.1 万箱,完成销售额 15。5 亿元。公司主要生产经营以进口原生木浆为原材料的“心相印”品牌系列高档生活用纸。公司造纸生产设备从奥地利引进,主要成品加工设备从德国、意大利引进,是目前世界最先进的高速卫生纸生产设备及成品纸加工设备.产品生产过程采纳世界先进的 QCS 计算机系统控制,以完善的 QCS 系统对产品质量进行监控,实现了造纸全过程的自动化,劳动生产率高、生产过程稳定、产品质量优良。产品经 400℃以上高温消毒,手感柔软细腻,洁白不掉纸屑、无有害化学物质,深受宽阔消费者的喜爱.经中华商业信息中心对全国大型零售企业统计的对外发布数据显示,“心相印”纸巾自 2000 年起连续 6 年全国市场占有率第一名,并在近几年来相继获得多种荣誉:湖南恒安纸业有限公司是一家集讨论、开发、生产、销售为一体的现代化生活用纸高科技上市企业,公司下属 7 个子公司。公司主要生产经营以进口原生木浆为原材料的“心相印"品牌系列高档生活用纸.公司造纸生产设备从奥地利引进,主要成品加工设备从德国、意大利引进。产品生产过程采纳世界先进的 QCS 计算机系统控制,以完善的 QCS 系统对产品质量进行监控,实现了造纸全过程的自动化,劳动生产率高、生产过程稳定、产品质量优良。产品经 400℃以上高温消毒,手感柔软细腻,洁白不掉纸屑、无有害化学物质,深受宽阔消费者的喜爱.几年来相继获得多种荣誉:中国名牌、国家免检、中国驰名商标、湖南省质量管理奖、湖南省著名商标、全国用户满意产品等等。公司牢记“以追求人类的健康与欢乐为天职,生产卫生、舒适、优质的生活用品”的质量方针,发挥规模效益,以全新的企业形象,超群的产品质量和卓越的服务,满足消费者的需要,奉献现代社会。二、网络营销环境状况 SWOT 分析 优势劣势内部条件1.拥有充足的资金,不依赖银行贷款2.中国驰名商标和著名品牌,美誉度高3.覆盖全国的分销网络,贴近市场4.国内行业龙头,具有规模成本优势5....

1、当您付费下载文档后,您只拥有了使用权限,并不意味着购买了版权,文档只能用于自身使用,不得用于其他商业用途(如 [转卖]进行直接盈利或[编辑后售卖]进行间接盈利)。
2、本站所有内容均由合作方或网友上传,本站不对文档的完整性、权威性及其观点立场正确性做任何保证或承诺!文档内容仅供研究参考,付费前请自行鉴别。
3、如文档内容存在违规,或者侵犯商业秘密、侵犯著作权等,请点击“违规举报”。

碎片内容

湖南恒安纸业产品营销及推广策划方案

确认删除?
VIP
微信客服
  • 扫码咨询
会员Q群
  • 会员专属群点击这里加入QQ群
客服邮箱
回到顶部