电脑桌面
添加小米粒文库到电脑桌面
安装后可以在桌面快捷访问

燃气管道保护施工方案

燃气管道保护施工方案_第1页
1/1
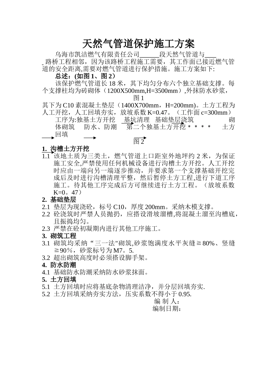
天然气管道保护施工方案乌海市凯洁燃气有限责任公司 段天然气管道与 路桥工程相邻,因为该路桥工程施工需要,其工作面已接近燃气管道的安全距离,需要对燃气管道进行保护措施。施工方案如下:总述:(如图 1、图 2)该保护燃气管道长 18 米,其下均匀分布六个独立基础支撑。每个支撑柱均为砖砌体(1200X500mm,H=3500mm),外抹防水砂浆, 图 1其下为 C10 素混凝土垫层(1400X700mm,H=200mm)。土方工程为人工开挖,人工回填夯实,放坡系数 K=0.47。(工作面 c=300mm)工序为:独基土方开挖 基坑清理 基础垫层浇筑 砌体砌筑 防水、防潮 第二个独基土方开挖﹡﹡﹡﹡ 土方回填图 21. 沟槽土方开挖1.1 该地土质为三类土,燃气管道上口距室外地坪约 2 米,为保证施工安全,严禁使用任何机械设备进行沟槽土方开挖。人工开挖时应由一端向另一端逐步推动,并要求第一个支撑基础开挖完成后及时进行沟槽清理平整,然后暂停土方工程,进行下道工序施工。待其他工序完成后方可继续进行土方工程。(放坡系数K=0。47)2. 基础垫层2.1 垫层为现浇砼,标号 C10,厚度 200mm。采纳木模支撑。2.2 砼浇筑时严禁人员抛扔,应搭设滑坡溜槽,将混凝土溜至沟槽底,且振捣均匀。2.3 严禁在砼初凝期内进行其他工序施工。3. 砌筑工程3.1 砌筑均采纳“三一法"砌筑,砂浆饱满度水平灰缝≧80%、竖缝≧90%,砂浆标号为 M7。5.3.2 超出砌筑高度时必须搭设脚手架。4. 防水防潮4.1 基础防水防潮采纳防水砂浆抹面。5. 土方回填5.1 土方回填时应将基底杂物清理洁净,并分层回填夯实.5.2 土方回填采纳夯实方法,压实系数不得小于 0.95. 编 制 人: 编制日期:

1、当您付费下载文档后,您只拥有了使用权限,并不意味着购买了版权,文档只能用于自身使用,不得用于其他商业用途(如 [转卖]进行直接盈利或[编辑后售卖]进行间接盈利)。
2、本站所有内容均由合作方或网友上传,本站不对文档的完整性、权威性及其观点立场正确性做任何保证或承诺!文档内容仅供研究参考,付费前请自行鉴别。
3、如文档内容存在违规,或者侵犯商业秘密、侵犯著作权等,请点击“违规举报”。

碎片内容

燃气管道保护施工方案

您可能关注的文档

确认删除?
VIP
微信客服
  • 扫码咨询
会员Q群
  • 会员专属群点击这里加入QQ群
客服邮箱
回到顶部