电脑桌面
添加小米粒文库到电脑桌面
安装后可以在桌面快捷访问

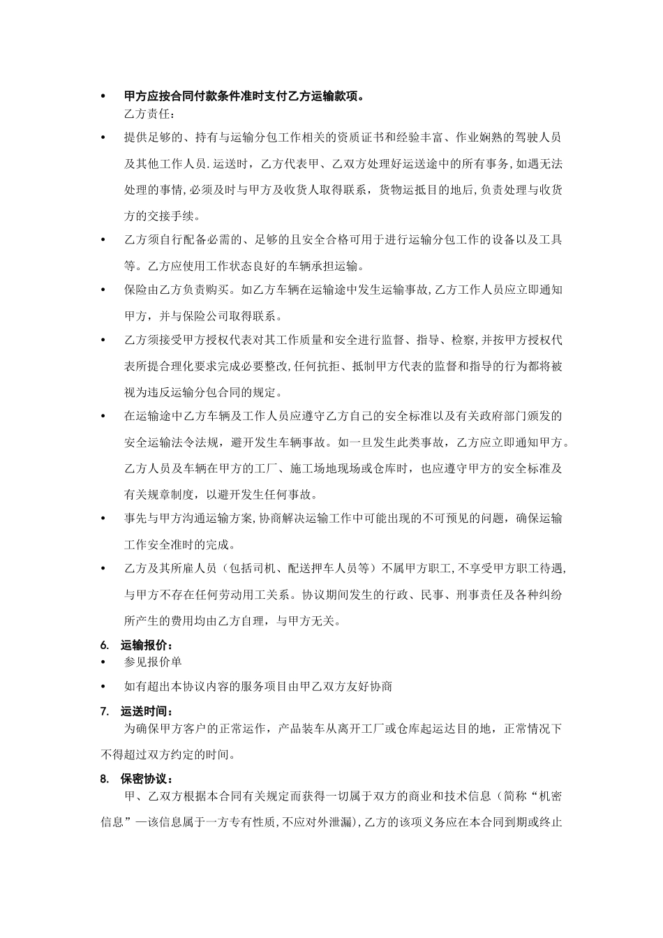
物流服务合同

物流服务合同_第1页
1/3
物流服务合同_第2页
2/3
物流服务合同_第3页
3/3
物流服务合同甲方:地址: 乙方:地址:为更加搞好货物流通,提高经济效益,根据国家相关法规;甲乙双方本着平等、自愿、互惠互利的宗旨,经双方友好协商,一致同意并约定如下有关运输合同的条款,并作为未来双方业务往来信守的条约.1. 服务范围:甲方运往国内各地区的货物,委托由乙方负责承运。2. 有效期:自 2024 年 4 月 1 日起至 2024 年 3 月 31 日止.本合同生效后,在有效期内,任何一方因为正当理由要求变更或终止合同,须提前三个月书面通知.3. 货物交接:甲乙双方均按国家规定要求装运货物.货物装运时甲方管理人员以及乙方业务人员有责任办理交接手续。货到目的地,签收送货单,回单联作为运费结算的原始依据,送呈甲方存查。收货方在甲方送货单上签收后,视为该送货服务的完毕,乙方对验收后的货物的保证责任也将自动消逝。4. 保险责任:投保方:□甲方/☑乙方/□甲方代办 (保险如由甲方代办,货物保险额为元/件,或整车收保险及货运现场管理费元,最高保额万元,超额不保,承运途中各项费用及风险均由乙方自负。)5. 双方责任:甲方责任:协调工厂或发运中心安排发货与收货单位协调,督促收货单位提前做好卸货场地或仓库的收货准备工作至少在发货前通知乙方有关运输任务,以便乙方安排其人员及车辆等根据运输工作的具体情况,向乙方提出的运输操作要求,如有特别情况,应另行通知甲方保证所提供的货物是合法的、安全的、准运的与乙方协调解决运输工作中出现的不可预见的问题合同编号:甲方应按合同付款条件准时支付乙方运输款项。乙方责任:提供足够的、持有与运输分包工作相关的资质证书和经验丰富、作业娴熟的驾驶人员及其他工作人员.运送时,乙方代表甲、乙双方处理好运送途中的所有事务,如遇无法处理的事情,必须及时与甲方及收货人取得联系,货物运抵目的地后,负责处理与收货方的交接手续。 乙方须自行配备必需的、足够的且安全合格可用于进行运输分包工作的设备以及工具等。乙方应使用工作状态良好的车辆承担运输。保险由乙方负责购买。如乙方车辆在运输途中发生运输事故,乙方工作人员应立即通知甲方,并与保险公司取得联系。乙方须接受甲方授权代表对其工作质量和安全进行监督、指导、检察,并按甲方授权代表所提合理化要求完成必要整改,任何抗拒、抵制甲方代表的监督和指导的行为都将被视为违反运输分包合同的规定。在运输途中乙方车辆及工作人员应遵守乙方自己的安全标准以及有关政府部门颁...

1、当您付费下载文档后,您只拥有了使用权限,并不意味着购买了版权,文档只能用于自身使用,不得用于其他商业用途(如 [转卖]进行直接盈利或[编辑后售卖]进行间接盈利)。
2、本站所有内容均由合作方或网友上传,本站不对文档的完整性、权威性及其观点立场正确性做任何保证或承诺!文档内容仅供研究参考,付费前请自行鉴别。
3、如文档内容存在违规,或者侵犯商业秘密、侵犯著作权等,请点击“违规举报”。

碎片内容

物流服务合同

确认删除?
VIP
微信客服
  • 扫码咨询
会员Q群
  • 会员专属群点击这里加入QQ群
客服邮箱
回到顶部