电脑桌面
添加小米粒文库到电脑桌面
安装后可以在桌面快捷访问

班级岗位职责

班级岗位职责_第1页
1/3
班级岗位职责_第2页
2/3
班级岗位职责_第3页
3/3
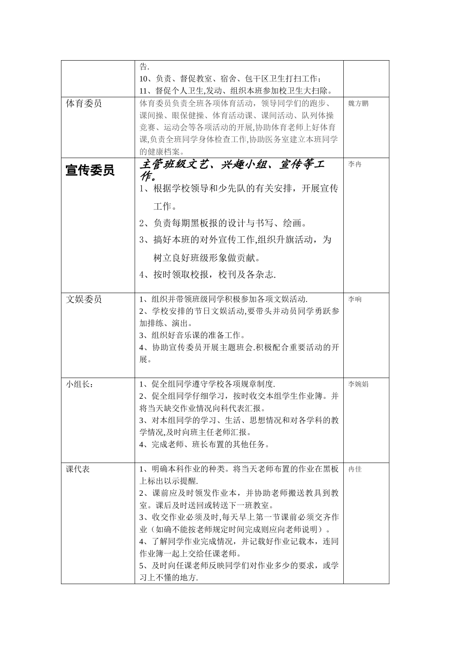
为了进一步加强班风和学风建设,加大管理力度,优化学习环境,促进养成教育,培育高度的班级荣誉感,在学校、班级形成一个班班争文明、人人做“标兵”、遵规守纪、勤奋进取的良好局面,特制订并实施王虎庄小学班级岗位责任制。班级岗位责任制,班级可由学生自荐和互荐相结合的方法选举产生踏实、责任心较强、乐意管理班级、为班级做贡献的各对应岗位责任人。请各班从班级实际考虑,安排班级岗位责任人,参考表格如下:王虎庄小学班级岗位责任制统计表班级 三年级一班 岗位职责姓名班长1.全面负责班级同学德、智、体、美、劳各项活动的开展,在为同学服务中提高自己的管理水平. 2.及时传达学校及班主任对班级活动的要求,并组织同学将要求落到实处。 3.班主任老师在校时,及时听取班主任对班级管理的意见,班主任不在校时,代行老师的责权。 4.负责领导指挥班委会成员开展工作.凡通过竞选产生的班长,有权根据工作的需要任免班委会成员。 5.通过竞选产生的班长,当任期已满时,负责组织并主持下一任班长的选举。李垚垚学习委员学习委员负责全班同学课内期末统考科目学习活动的组织、指导工作;负责指导各学科科代表开展工作;负责指导各兴趣活动小组的工作;负责考试前每位同学的考场安排;负责考试后,统计各学科成绩,统计每个人的总成绩,统计全班各学科的平均分和总平均分;齐杰纪律委员负责协助班长维护班级纪律;负责指导班级岗位责任人工作,对不仔细者可决定批判、撤换.王耀强卫生、劳动委员1、协助班主任组织并领导本班同学参加学校安排的公益劳动,和好人好事活动,大扫除等.2、负责督促当日值日生一天两扫,确保教室、清洁区的清洁。3、制定本班的卫生值日表,做到分工明确,任务平均。4、在劳动中督促同学仔细参加劳动,遵守学校规定的劳动纪律,在劳动中要注意安全。5、每次劳动后及时向班主任汇报同学的劳动情况(劳动态度、劳动任务,完成情况同学违纪情况等),并检查记载好劳动情况登记表.6、负责劳动工具的领放,如有损坏应及时报告。7、负责了解每天值日卫生工作情况,检查有否躲避者,平常教室及走廊内有否随地吐痰,乱抛纸屑、果壳等垃圾,如有发现应及时通知值日小组清扫.8、促每天的值日生将黑板、讲台擦洁净并整理好讲台。9、关怀、掌握同学的身体健康状况,遇有问题及时报冉佳告.10、负责、督促教室、宿舍、包干区卫生打扫工作;11、督促个人卫生,发动、组织本班参加校卫生大扫除。体育委员体育委员负责全班各项体...

1、当您付费下载文档后,您只拥有了使用权限,并不意味着购买了版权,文档只能用于自身使用,不得用于其他商业用途(如 [转卖]进行直接盈利或[编辑后售卖]进行间接盈利)。
2、本站所有内容均由合作方或网友上传,本站不对文档的完整性、权威性及其观点立场正确性做任何保证或承诺!文档内容仅供研究参考,付费前请自行鉴别。
3、如文档内容存在违规,或者侵犯商业秘密、侵犯著作权等,请点击“违规举报”。

碎片内容

班级岗位职责

您可能关注的文档

确认删除?
VIP
微信客服
  • 扫码咨询
会员Q群
  • 会员专属群点击这里加入QQ群
客服邮箱
回到顶部