电脑桌面
添加小米粒文库到电脑桌面
安装后可以在桌面快捷访问

申报材料的格式及有关内容的说明

申报材料的格式及有关内容的说明_第1页
1/19
申报材料的格式及有关内容的说明_第2页
2/19
申报材料的格式及有关内容的说明_第3页
3/19
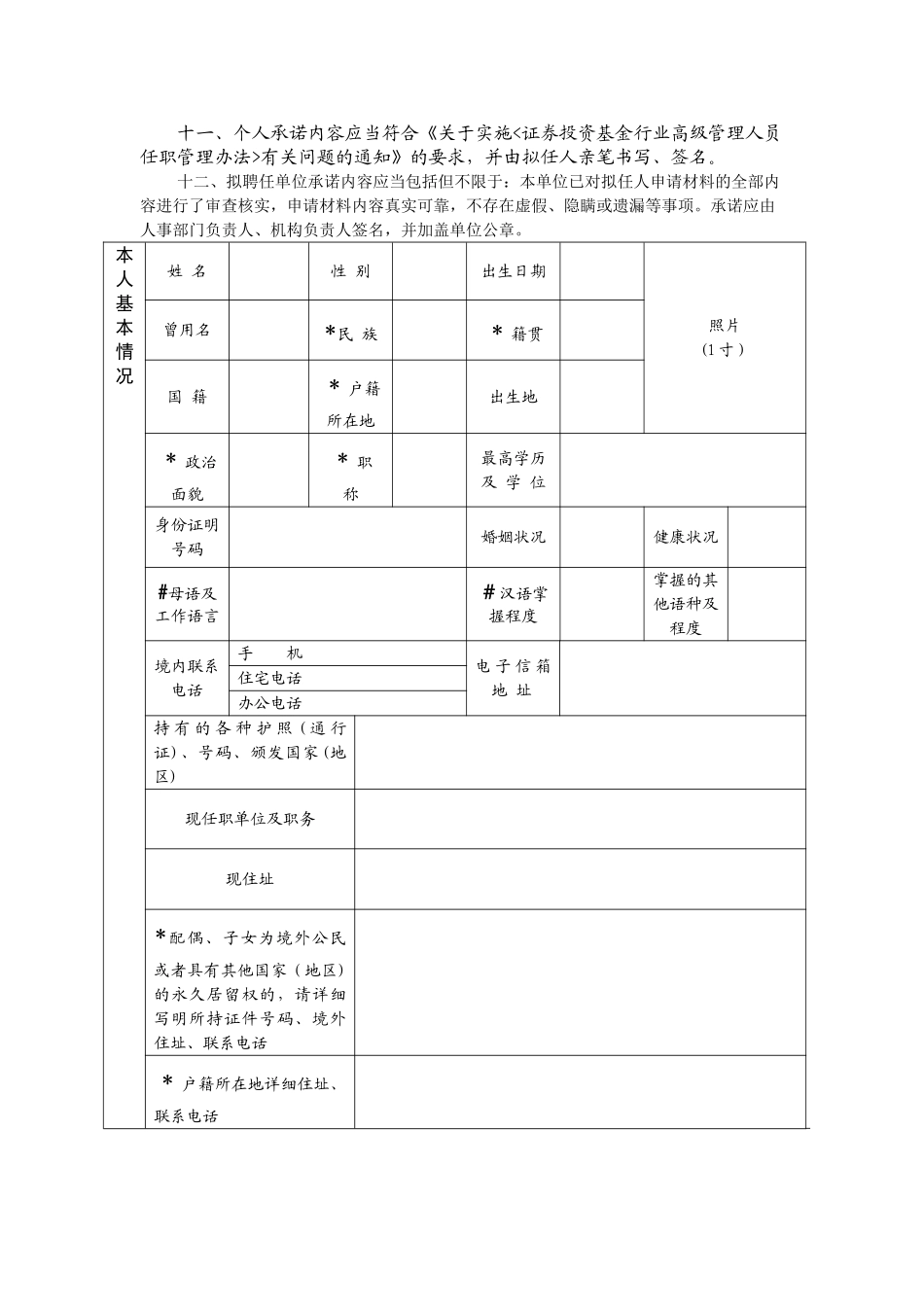
基金行业高级管理人员申报材料内容与格式一、申报材料的纸张、封面及份数 (一)纸张 应采纳幅面为 209×295 毫米规格的纸张(相当于 A4 纸张规格)。 (二)封面 1、封面应标有“基金业高级管理人员任职资格审核申请材料"或“基金管理公司董事(独立董事、基金经理)任免报告材料"字样; 2、报送材料的基金管理公司或基金托管银行名称; 3、正式报送申报材料的日期; 4、主要承办人姓名、联系方式。 (三)份数申报材料一式三份,其中至少一份为原件(申报材料需提供复印件的,应加盖单位公章).二、申报材料有关内容的说明“任职资格申请表”、“任职登记表”由本人根据填表说明填写,表格附后。“相关会议的决议”由基金管理公司使用公司股东会或董事会会议正式决议行文格式,股东会决议应由出席会议的股东单位法定代表人签名并盖单位公章,董事会决议应由出席会议的董事亲笔签名,授权他人参加的,应提供授权委托书.“考察意见”内容包括但不限于对被考察人的品行、业务素养、工作能力、从业资格等的评价,意见由经办人签字并盖单位公章。“拟任人学历、学位证明复印件”指拟任人所获得的最高学历、学位证明复印件。“从业经历证明”由曾从事相关领域工作的任职机构出具,内容包括但不限于任职时间、职务、工作内容、工作能力、遵规守法情况等;证明由经办人签字并盖单位公章。“基金从业资格证明”应提供基金从业资格或境外相关从业资格证书复印件、或从中国证券业协会网站上下载“证券市场基础知识"及“证券投资基金”科目考试成绩,成绩单需加盖单位公章。原执业所在国家、地区不要求具备相关从业资格的,应提供从事资产管理、证券投资分析、基金营销、资产管理公司的风险监控等业务工作经历的证明,证明由原任职机构首席律师及机构或人事部门负责人分别出具。“证券投资法律知识考试"由中国证监会或其授权机构组织。“最近三年工作单位出具的离任审计报告、离任审查报告或者鉴定意见”是指离开原任职机构时根据有关规定进行过离任审计或离任审查的,应提供离任审计或离任审查报告;不需进行离任审计或离任审查的,应提供由机构或其人事部门出具的鉴定意见.“法律意见书"由基金管理公司外聘律师事务所的两名律师出具,并需提供二人的律师资格证明及律师事务所的资格证明文件。证券投资基金行业高级管理人员任职资格申请表重要提示:根据《证券投资基金行业高级管理人员任职管理办法》及有关规定,中国证券监督管理委员会制定了《证券投资...

1、当您付费下载文档后,您只拥有了使用权限,并不意味着购买了版权,文档只能用于自身使用,不得用于其他商业用途(如 [转卖]进行直接盈利或[编辑后售卖]进行间接盈利)。
2、本站所有内容均由合作方或网友上传,本站不对文档的完整性、权威性及其观点立场正确性做任何保证或承诺!文档内容仅供研究参考,付费前请自行鉴别。
3、如文档内容存在违规,或者侵犯商业秘密、侵犯著作权等,请点击“违规举报”。

碎片内容

申报材料的格式及有关内容的说明

您可能关注的文档

确认删除?
VIP
微信客服
  • 扫码咨询
会员Q群
  • 会员专属群点击这里加入QQ群
客服邮箱
回到顶部