电脑桌面
添加小米粒文库到电脑桌面
安装后可以在桌面快捷访问

电力安全工作规程题库-100题

电力安全工作规程题库-100题_第1页
1/7
电力安全工作规程题库-100题_第2页
2/7
电力安全工作规程题库-100题_第3页
3/7
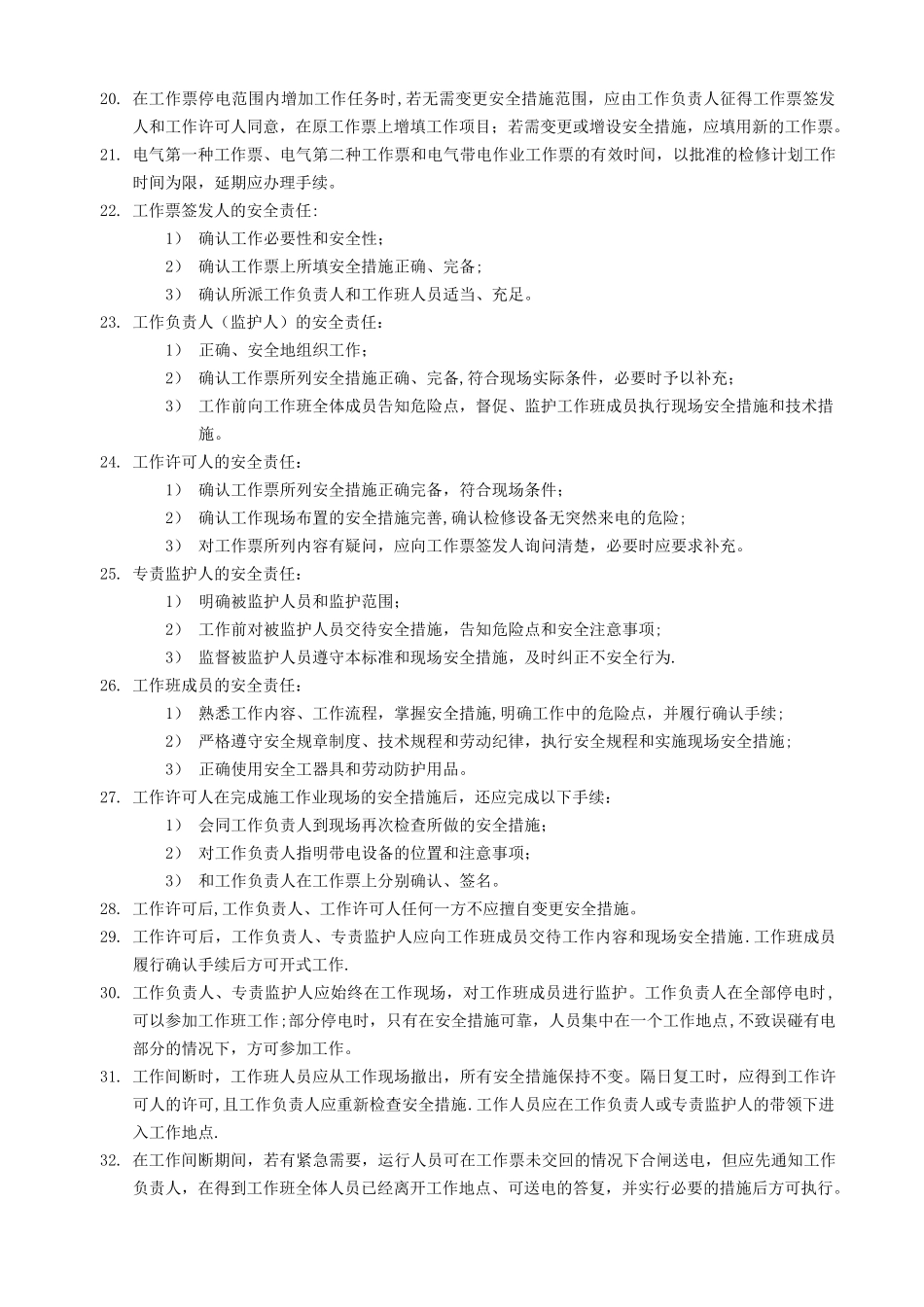
电力安全工作规程题库 100 题(电气专业)1.断路器是指能关合、承载、开断运行回路正常电流、也能在规定时间内关合、承载及开断规定的过载电流(包括短路电流)的开关设备,也称开关。2.隔离开关是指在分位置时,触头间有符合规定要求的绝缘距离和明显的断开标志;在合位置时,能承载正常回路条件下的电流及在规定时间内异常条件(例如短路)下的电流的开关设备,也称刀闸.3.低【电】压是指用于配电的沟通电力系统中 1000V 及其以下的电压等级。4.高【电】压(1)通常指超过低压的电压等级。(2)特定情况下,指电力系统中输电的电压等级。5.运用中的电气设备是指全部带有电压、一部分带有电压或一经操作即带有电压的电气设备。6.工作人员应具备的基本条件:1)经医师鉴定,无阻碍工作的病症(体格检查每两年至少一次)。2)具备必要的安全生产知识和技能,从事电气作业的人员应掌握触电急救等抢救法.3)具备必要的电气知识和业务技能,熟悉电气设备及其系统。7.作业措施包括在电气设备上工作应有保证安全的制度措施,可包含工作申请、工作布置、书面安全要求、工作许可、工作监护,以及工作间断、转移和终结等工作程序。8.在检修工作前应进行工作布置,明确工作地点、工作任务、工作负责人、作业环境、工作方案和书面安全要求,以及工作班成员的任务分工。9.作业人员应被告知其作业现场存在的危险因素和防范措施。10. 在发现直接危及人身安全的紧急情况时,现场负责人有权停止作业并撤离作业现场。11. 安全组织措施作为保证安全的制度措施之一,包括工作票、工作的许可、监护、间断、转移和终结等。工作票签发人、工作负责人(监护人)、工作许可人、专责监护人和工作班成员在整个作业流程中应履行的安全职责。12. 工作票是准许在电气设备上工作的书面安全要求之一,可包含编号、工作地点、工作内容、计划工作时间、工作许可时间、工作终结时间、停电范围和安全措施,以及工作票签发人、工作许可人、工作负责人和工作班成员等内容。13. 需要高压设备全部停电、部分停电或做安全措施的工作,填用电气第一种工作票。14. 事故紧急抢修工作使用紧急抢修单或工作票。非连续进行的事故修复工作应使用工作票.15. 若以下设备同时停、送电,可填用一张电气第一种工作票:1) 属于同一电压等级、位于同一平面场所,工作中不会触及带电导体的几个电气连接部分;2) 一台变压器停电检修,其断路器也配合检修;3) 全站停电。16. 沟通系统中一个电气连接部分...

1、当您付费下载文档后,您只拥有了使用权限,并不意味着购买了版权,文档只能用于自身使用,不得用于其他商业用途(如 [转卖]进行直接盈利或[编辑后售卖]进行间接盈利)。
2、本站所有内容均由合作方或网友上传,本站不对文档的完整性、权威性及其观点立场正确性做任何保证或承诺!文档内容仅供研究参考,付费前请自行鉴别。
3、如文档内容存在违规,或者侵犯商业秘密、侵犯著作权等,请点击“违规举报”。

碎片内容

电力安全工作规程题库-100题

确认删除?
VIP
微信客服
  • 扫码咨询
会员Q群
  • 会员专属群点击这里加入QQ群
客服邮箱
回到顶部