电脑桌面
添加小米粒文库到电脑桌面
安装后可以在桌面快捷访问

监理人员岗位职责

监理人员岗位职责_第1页
1/7
监理人员岗位职责_第2页
2/7
监理人员岗位职责_第3页
3/7
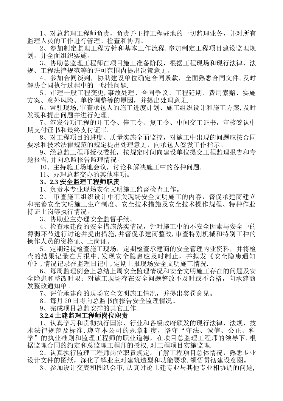
总监理工程师岗位职责(1)认真学习和贯彻执行国家、行业及各级政府有关工程建设的法律、法规、技术法律规范和标准,遵守公司规章制度,恪守“守法、诚信、公正、科学"的执业准则和监理工程师职业道德,作为项目监理工作的负责人,领导监理人员完成项目监理任务。(2)行使监理合同约定的权力,履行合同约定的义务,建立项目监理组织机构工作制度、人员分工,授权监理人员并督促其完成相应的工作。(3)主持编制项目监理规划、监理实施细则、监理月报、年报、监理总结、监理回访报告,填报工程监理日志.(4)主持设计图纸审查、施工组织设计审查、项目概预算审查,必要时编制项目建设总体网络进度计划和建设资金运用计划。(5)审核签署工程开工、停工、复工等重要命令和变更决定,协调参建各方的关系,解决各种纠纷,审查分包单位资质。(6)组织参加各种事故的调查,分析原因,分清责任,提出处理意见,及时上报各级政府和项目法人.(7)处理工程建设各方的索赔事项,审核签署工程计量和款项支付凭证.(8)管理监理人员,督促安全生产;对监理人员进行月度、年度考勤和考核,依据公司技术经济责任制度进行年度结算与分配。(9)管理项目财务支出,负责完成项目监理费的收费任务。(10)组织工程初步验收,参加竣工验收,审核签署竣工资料,管理公司为项目配备的生产仪器设备、资料等。3。2 监理人员岗位职责3。2.1 总监理工程师岗位职责监理项目实行总监负责制,总监理工程师是监理公司派往现场监理机构的全权负责人,承担项目监理的最终责任。总监对外向建设方(业主)负责,对内向公司负责.主要职责如下:1、对建设工程委托监理合同的实施负全面责任.2、负责管理项目监理部的日常工作,并定期向公司报告工作。3、确定项目监理部人员的分工。4、检查和监督监理人员的工作,根据工程项目的进展情况可进行人员的调配,对不称职的人员进行调换.5、主持编写工程项目监理规划和审批监理实施细则。6、主持编写并签发监理月报、监理工作阶段报告、专题报告和项目监理工作总结,主持编写工程质量评估报告。7、组织整理工程项目的监理资料。8、主持监理工作会议,签发项目监理部重要文件和指令。9、审定承包单位的开工报告、施工组织设计(施工方案)和进度计划。10、审核签认分部工程和单位工程的质量验收记录。11、审查承包单位竣工申请,组织监理人员进行竣工预验收,参加工程项目的竣工验收,签署分部工程验收记录。12、主持审查和处理工程变更。13、审批承包单位...

1、当您付费下载文档后,您只拥有了使用权限,并不意味着购买了版权,文档只能用于自身使用,不得用于其他商业用途(如 [转卖]进行直接盈利或[编辑后售卖]进行间接盈利)。
2、本站所有内容均由合作方或网友上传,本站不对文档的完整性、权威性及其观点立场正确性做任何保证或承诺!文档内容仅供研究参考,付费前请自行鉴别。
3、如文档内容存在违规,或者侵犯商业秘密、侵犯著作权等,请点击“违规举报”。

碎片内容

监理人员岗位职责

您可能关注的文档

确认删除?
VIP
微信客服
  • 扫码咨询
会员Q群
  • 会员专属群点击这里加入QQ群
客服邮箱
回到顶部