电脑桌面
添加小米粒文库到电脑桌面
安装后可以在桌面快捷访问

石方爆破合同

石方爆破合同_第1页
1/4
石方爆破合同_第2页
2/4
石方爆破合同_第3页
3/4
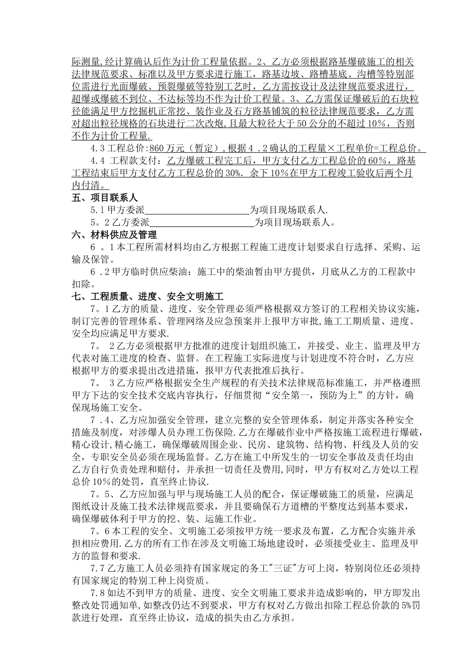
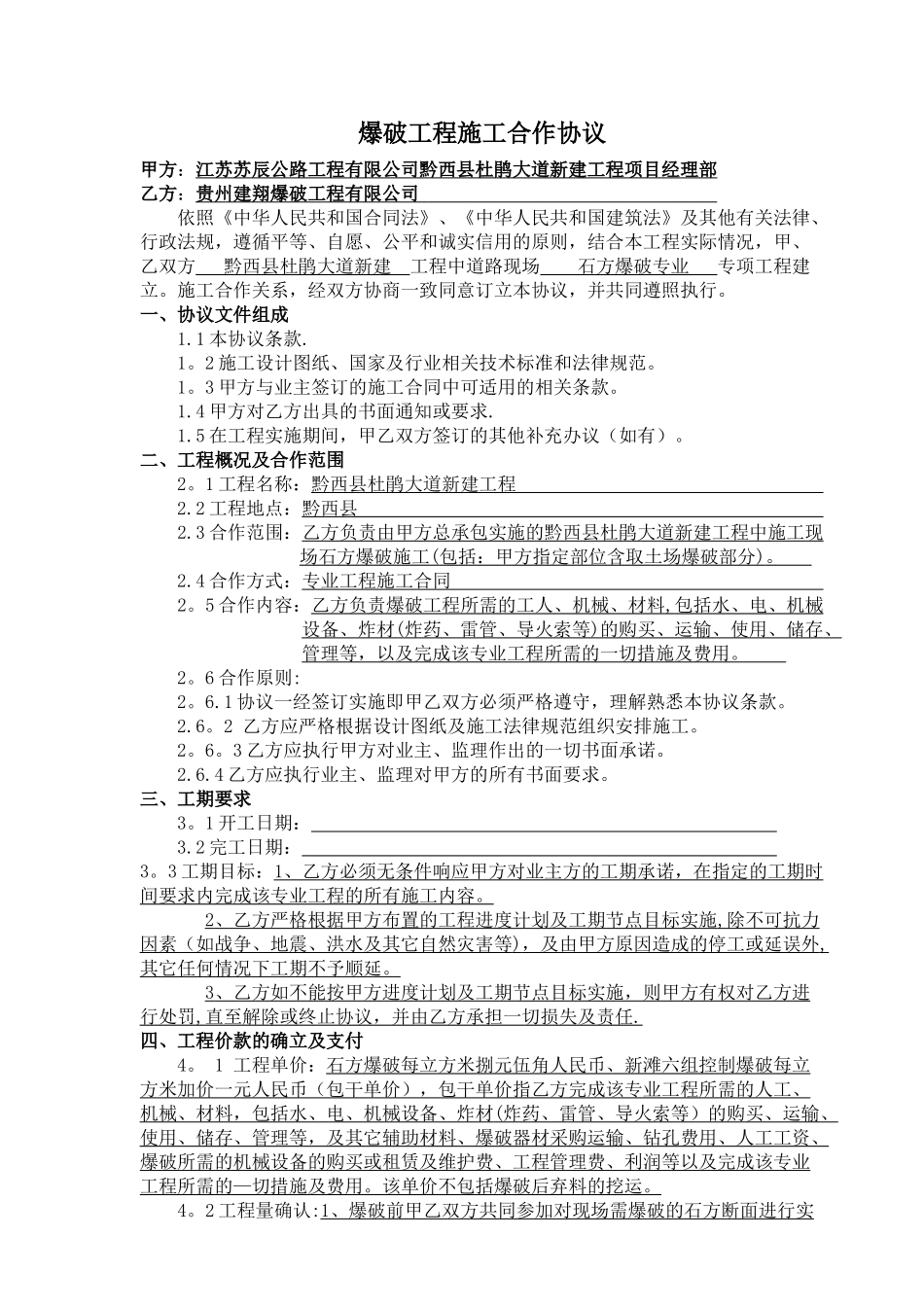
爆破工程施工合作协议甲方:江苏苏辰公路工程有限公司黔西县杜鹃大道新建工程项目经理部乙方:贵州建翔爆破工程有限公司 依照《中华人民共和国合同法》、《中华人民共和国建筑法》及其他有关法律、行政法规,遵循平等、自愿、公平和诚实信用的原则,结合本工程实际情况,甲、乙双方 黔西县杜鹃大道新建 工程中道路现场 石方爆破专业 专项工程建立。施工合作关系,经双方协商一致同意订立本协议,并共同遵照执行。一、协议文件组成 1.1 本协议条款. 1。2 施工设计图纸、国家及行业相关技术标准和法律规范。 1。3 甲方与业主签订的施工合同中可适用的相关条款。 1.4 甲方对乙方出具的书面通知或要求.1.5 在工程实施期间,甲乙双方签订的其他补充办议(如有)。二、工程概况及合作范围2。1 工程名称:黔西县杜鹃大道新建工程 2.2 工程地点:黔西县 2.3 合作范围:乙方负责由甲方总承包实施的黔西县杜鹃大道新建工程中施工现场石方爆破施工 ( 包括:甲方指定部位含取土场爆破部分 ) 。 2.4 合作方式:专业工程施工合同 2。5 合作内容:乙方负责爆破工程所需的工人、机械、材料 , 包括水、电、机械 设备、炸材 ( 炸药、雷管、导火索等 ) 的购买、运输、使用、储存 、 管理等,以及完成该专业工程所需的一切措施及费用。 2。6 合作原则: 2。6.1 协议一经签订实施即甲乙双方必须严格遵守,理解熟悉本协议条款。 2.6。2 乙方应严格根据设计图纸及施工法律规范组织安排施工。 2。6。3 乙方应执行甲方对业主、监理作出的一切书面承诺。 2.6.4 乙方应执行业主、监理对甲方的所有书面要求。三、工期要求 3。1 开工日期: 3.2 完工日期: 3。3 工期目标:1 、乙方必须无条件响应甲方对业主方的工期承诺,在指定的工期时 间要求内完成该专业工程的所有施工内容。 2 、乙方严格根据甲方布置的工程进度计划及工期节点目标实施 , 除不可抗力 因素(如战争、地震、洪水及其它自然灾害等 ) ,及由甲方原因造成的停工或延误外 , 其它任何情况下工期不予顺延。 3 、乙方如不能按甲方进度计划及工期节点目标实施,则甲方有权对乙方进 行处罚 , 直至解除或终止协议,并由乙方承担一切损失及责任 . 四、工程价款的确立及支付 4。 1 工程单价:石方爆破每立方米捌元伍角人民币、新滩六组控制爆破每立方米加价一元人民币(包干单价),包干单价指乙方完成该专业工程所需的人工、机械、材料,包括水...

1、当您付费下载文档后,您只拥有了使用权限,并不意味着购买了版权,文档只能用于自身使用,不得用于其他商业用途(如 [转卖]进行直接盈利或[编辑后售卖]进行间接盈利)。
2、本站所有内容均由合作方或网友上传,本站不对文档的完整性、权威性及其观点立场正确性做任何保证或承诺!文档内容仅供研究参考,付费前请自行鉴别。
3、如文档内容存在违规,或者侵犯商业秘密、侵犯著作权等,请点击“违规举报”。

碎片内容

石方爆破合同

确认删除?
VIP
微信客服
  • 扫码咨询
会员Q群
  • 会员专属群点击这里加入QQ群
客服邮箱
回到顶部