电脑桌面
添加小米粒文库到电脑桌面
安装后可以在桌面快捷访问

管理学概论复习提纲

管理学概论复习提纲_第1页
1/4
管理学概论复习提纲_第2页
2/4
管理学概论复习提纲_第3页
3/4
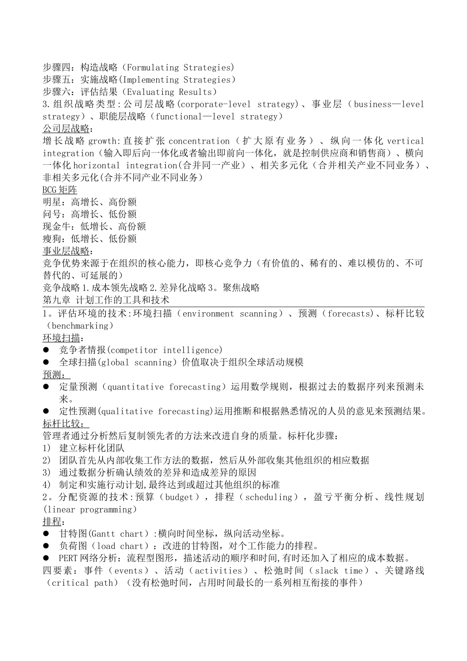
第一章 管理和组织导论1.管理者(manager):通过协调其他人的活动达到与别人一起活着通过别人实现组织目标的目的。2.效率(efficiency)是指尽可能少的投入获得尽可能多的产出。“把事情做对“(方式)3。效果(effectiveness)通常是指“做正确的事”,即所从事的工作和活动有助于组织达到其目标。(结果)4。管理职能:计划(planning)、组织(organizing)、领导(leading)和控制(controlling)5.管理角色:人际关系角色(interpersonal roles)、信息传递者(information roles)、决策制定角色(decisional roles)6.管理技能:技术技能(technical skills)、人际技能(human skills)、概念技能(conceptual skills)。(许多技能不仅对一种管理职能是重要的)7。组织(organizations):组织是对人员的一种精心的安排,以实现某些特定的目的.特征:①明确的目的(distinct purpose) ②精细的结构(deliberate structure) ③人员(people)第二章 管理学的今日与昨天管理学历程科学管理(Scientific Management) :使用科学的方法去决定完成工作的最佳方式•Frederick W. Taylor:Four Principles•Gilbreths:therbligs(分类体系)•一般行政管理(General Administrative Theorists):关于管理者做什么,以及什么构成了良好的管理实践的更一般的理论。•Henri Fayol:14 principles of management•Max Weber:Bureaucracy(官僚行政组织)——根据劳动分工原则,具有清除定义的层次、详细的规则和规章制度,以及非个人的关系。•Bureaucracy(官僚行政组织)应该具有:劳动分工、权威等级、正式的选择、正式的规则和法规、非个人的、职业生涯导向。•定量方法(Quantitative Approach):使用数量管理技术来改善决策的制定.包括了统计学、最优化方法、信息模型和计算机模拟(又称运筹学和管理科学)•数量方法对计划和控制领域中的管理决策有着直接的贡献。•组织行为(Organizitional Behavior):人是组织最重要的资产,以及应该对人进行适当的管理。•Robert Owen、Hugo Munsterberg、Mary Follett、Chester Barnard •Hawathorne Studies:改变了那个时代占主导地位的观点(认雇员与组织所使用的机器没有区别)发挥了重要的作用。对组织行为(OB)具有最重要的意义。•劳动力多元化(workforce diversity):员工队伍在性别、民族、年龄和其他特征方面更加多样化•创业精神(entrepreneurship):某人或者某...

1、当您付费下载文档后,您只拥有了使用权限,并不意味着购买了版权,文档只能用于自身使用,不得用于其他商业用途(如 [转卖]进行直接盈利或[编辑后售卖]进行间接盈利)。
2、本站所有内容均由合作方或网友上传,本站不对文档的完整性、权威性及其观点立场正确性做任何保证或承诺!文档内容仅供研究参考,付费前请自行鉴别。
3、如文档内容存在违规,或者侵犯商业秘密、侵犯著作权等,请点击“违规举报”。

碎片内容

管理学概论复习提纲

范哲铺+ 关注
实名认证
内容提供者

想你所想,急你所急,你需要的都在店铺里可以找到。

确认删除?
VIP
微信客服
  • 扫码咨询
会员Q群
  • 会员专属群点击这里加入QQ群
客服邮箱
回到顶部