电脑桌面
添加小米粒文库到电脑桌面
安装后可以在桌面快捷访问

箱涵劳务分包合同

箱涵劳务分包合同_第1页
1/3
箱涵劳务分包合同_第2页
2/3
箱涵劳务分包合同_第3页
3/3
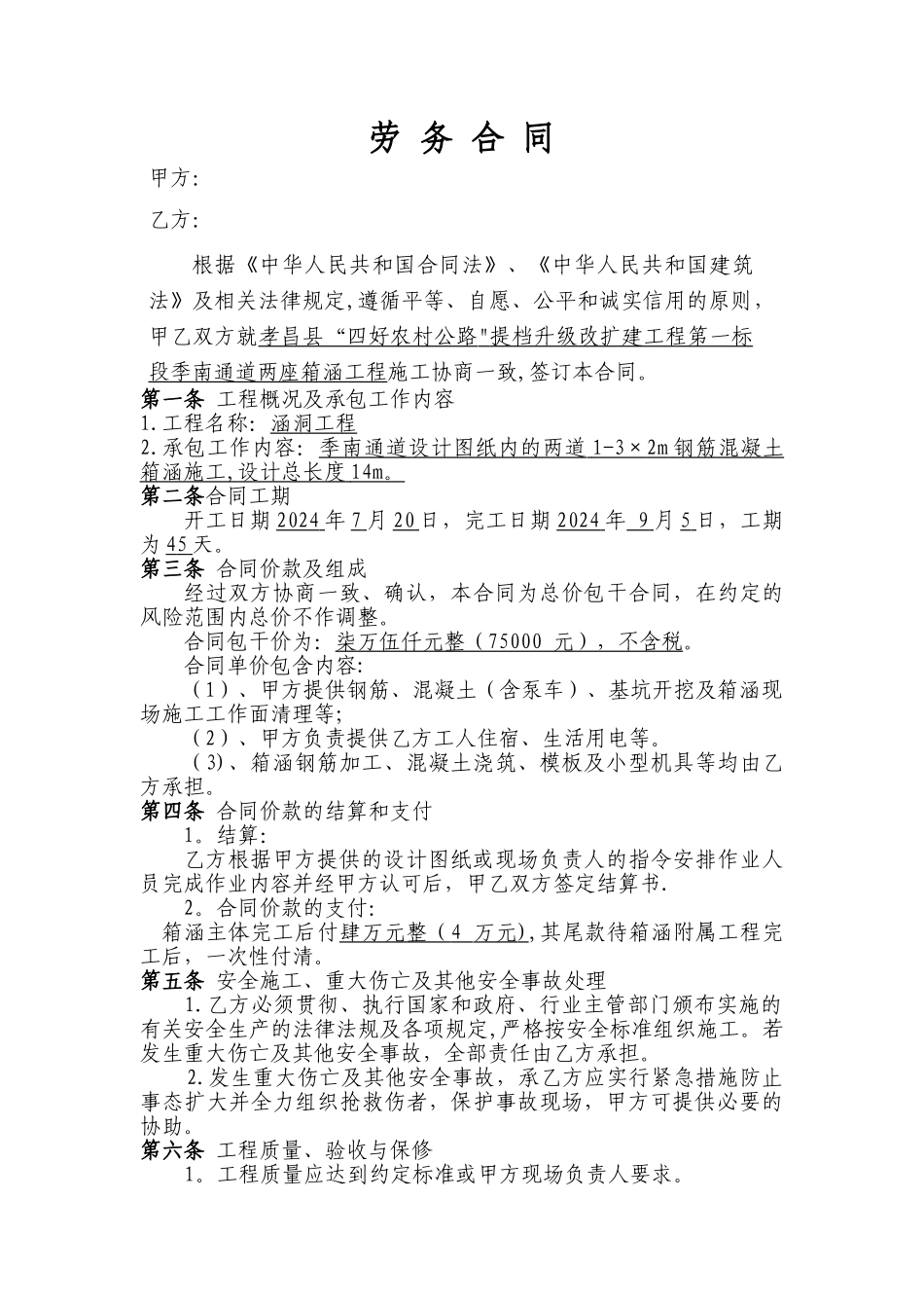
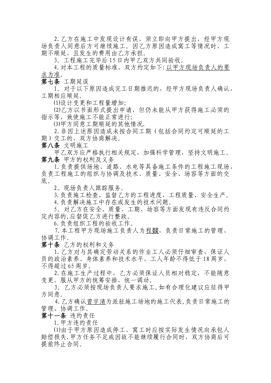
劳 务 合 同甲方: 乙方: 根据《中华人民共和国合同法》、《中华人民共和国建筑法》及相关法律规定,遵循平等、自愿、公平和诚实信用的原则,甲乙双方就孝昌县“四好农村公路 " 提档升级改扩建工程第一标 段季南通道两座箱涵工程施工协商一致,签订本合同。第一条 工程概况及承包工作内容1.工程名称:涵洞工程2.承包工作内容:季南通道设计图纸内的两道 1- 3 × 2m 钢筋混凝土 箱涵施工 , 设计总长度 14m 。 第二条合同工期开工日期 2024 年 7 月 2 0 日,完工日期 2024 年 9 月 5 日,工期为 4 5 天。第三条 合同价款及组成经过双方协商一致、确认,本合同为总价包干合同,在约定的风险范围内总价不作调整。合同包干价为:柒万伍仟元整( 75000 元),不含税 。合同单价包含内容:(1)、甲方提供钢筋、混凝土(含泵车)、基坑开挖及箱涵现场施工工作面清理等;(2)、甲方负责提供乙方工人住宿、生活用电等。(3)、箱涵钢筋加工、混凝土浇筑、模板及小型机具等均由乙方承担。第四条 合同价款的结算和支付 1。结算:乙方根据甲方提供的设计图纸或现场负责人的指令安排作业人员完成作业内容并经甲方认可后,甲乙双方签定结算书. 2。合同价款的支付:箱涵主体完工后付肆万元整( 4 万元 ) ,其尾款待箱涵附属工程完工后,一次性付清。第五条 安全施工、重大伤亡及其他安全事故处理 1.乙方必须贯彻、执行国家和政府、行业主管部门颁布实施的有关安全生产的法律法规及各项规定,严格按安全标准组织施工。若发生重大伤亡及其他安全事故,全部责任由乙方承担。2.发生重大伤亡及其他安全事故,承乙方应实行紧急措施防止事态扩大并全力组织抢救伤者,保护事故现场,甲方可提供必要的协助。第六条 工程质量、验收与保修1。工程质量应达到约定标准或甲方现场负责人要求。2.乙方在施工中发现设计有误,须立即向甲方提出,经甲方现场负责人同意后方可继续施工。因乙方原因造成窝工等情况时,工期不顺延,且发生的费用由乙方承担。 3。工程施工完毕后 15 日内甲乙双方共同验收。4.对本工程的质量标准,双方约定如下:以甲方现场负责人的要求为准。第七条 工期延误 1。对于以下原因造成完工日期推迟的,经甲方现场负责人确认,工期相应顺延。 ⑴设计变更和工程量增加; ⑵乙方以书面形式提出申请,但仍未能从甲方获得施工必须的指示等,致使施工不能正常进行; ⑶甲方同意工期顺延的其他情况. 2.非因上述...

1、当您付费下载文档后,您只拥有了使用权限,并不意味着购买了版权,文档只能用于自身使用,不得用于其他商业用途(如 [转卖]进行直接盈利或[编辑后售卖]进行间接盈利)。
2、本站所有内容均由合作方或网友上传,本站不对文档的完整性、权威性及其观点立场正确性做任何保证或承诺!文档内容仅供研究参考,付费前请自行鉴别。
3、如文档内容存在违规,或者侵犯商业秘密、侵犯著作权等,请点击“违规举报”。

碎片内容

箱涵劳务分包合同

确认删除?
VIP
微信客服
  • 扫码咨询
会员Q群
  • 会员专属群点击这里加入QQ群
客服邮箱
回到顶部