电脑桌面
添加小米粒文库到电脑桌面
安装后可以在桌面快捷访问

粮食仓储管理制度

粮食仓储管理制度_第1页
1/7
粮食仓储管理制度_第2页
2/7
粮食仓储管理制度_第3页
3/7
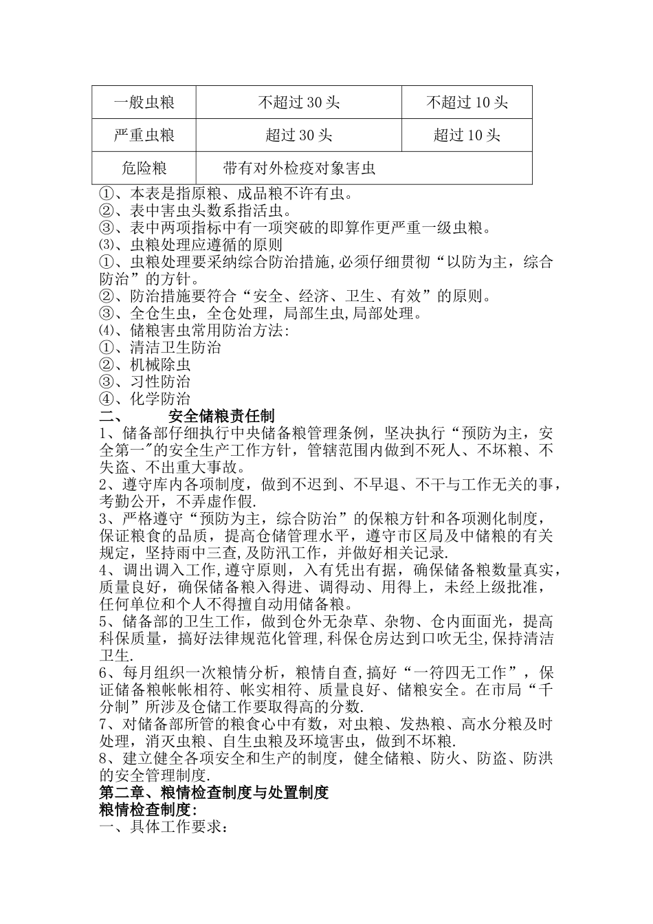
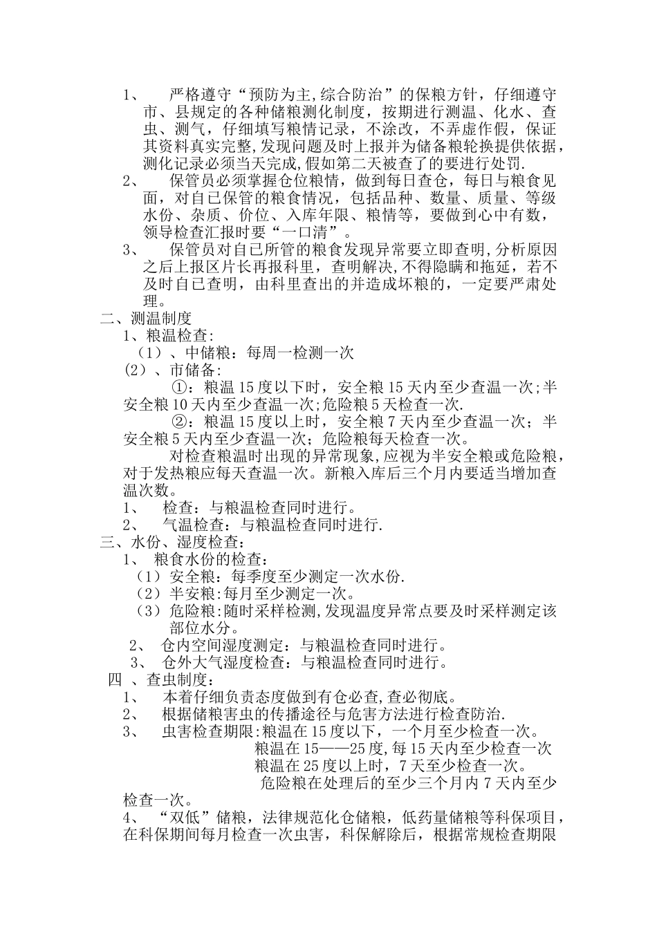
仓储管理制度第一章、储粮安全及储粮安全责任制一、储粮安全安全储粮检测:1、粮食检测环节安全储粮检测涉及入库、储存、出库三个环节的检测,入库检测是基础,储存检测是保证,出库检测是责任。(1)、入库检测:主要进行物检和化检,涉及项目主要是依据相应质量标准定等,测定水份、杂质、不完善粒等,依据有关特定要求还需测定粮食新陈度、湿面筋含量、脂肪酸值等。(2)、储存检测:粮食自身品质检测主要依据《储粮品质判定规则》规定的项目进行检测,粮堆因子的检测主要是依据国家颁布的《粮油储藏技术法律规范(试行)》规定的项目如粮堆温度、粮食水份、害虫密度等。(3)、出库检测:主要进行品质检测。2、粮食储存检测⑴、安全粮、半安全粮、危险粮的划分依据《粮油储藏技术法律规范(试行)》的规定,按含水量划分储粮等级,即根据粮食水份与储藏环境温度的关系,分为安全粮、半安全粮和危险粮。①、安全粮:是指可在当地安全过夏的粮食。如玉米、小麦、高梁、杂粮、面粮、食豆类等安全水份标准为 13%,稻谷为 14%。②、半安全粮:只能在气温较低的季节短期储存,而不能在当地安全过夏的粮食。③、危险粮:指极易发热、霉变的粮食。3、储粮害虫及其防治⑴、“一符四无”内容①“一符”标准:“一符”指国有粮油仓库代国家储存的粮油做到帐实相符,即保管帐、统计帐、会计帐与实物数量相符。②“四无粮仓"标准:Ⅰ、无害虫Ⅱ、无变质Ⅲ、无鼠雀Ⅳ、无事故⑵、虫粮等级标准见表虫粮等级标准虫粮等级害虫密度(头/KG)害虫密度(头/KG)其中主要害虫基本无虫粮不超过 5 头不超过 2 头一般虫粮不超过 30 头不超过 10 头严重虫粮超过 30 头超过 10 头危险粮带有对外检疫对象害虫 ①、本表是指原粮、成品粮不许有虫。②、表中害虫头数系指活虫。③、表中两项指标中有一项突破的即算作更严重一级虫粮。⑶、虫粮处理应遵循的原则①、虫粮处理要采纳综合防治措施,必须仔细贯彻“以防为主,综合防治”的方针。②、防治措施要符合“安全、经济、卫生、有效”的原则。③、全仓生虫,全仓处理,局部生虫,局部处理。⑷、储粮害虫常用防治方法:①、清洁卫生防治②、机械除虫③、习性防治④、化学防治二、安全储粮责任制1、储备部仔细执行中央储备粮管理条例,坚决执行“预防为主,安全第一"的安全生产工作方针,管辖范围内做到不死人、不坏粮、不失盗、不出重大事故。2、遵守库内各项制度,做到不迟到、不早退、不干与工作无关的事,考勤公开,不...

1、当您付费下载文档后,您只拥有了使用权限,并不意味着购买了版权,文档只能用于自身使用,不得用于其他商业用途(如 [转卖]进行直接盈利或[编辑后售卖]进行间接盈利)。
2、本站所有内容均由合作方或网友上传,本站不对文档的完整性、权威性及其观点立场正确性做任何保证或承诺!文档内容仅供研究参考,付费前请自行鉴别。
3、如文档内容存在违规,或者侵犯商业秘密、侵犯著作权等,请点击“违规举报”。

碎片内容

粮食仓储管理制度

您可能关注的文档

确认删除?
VIP
微信客服
  • 扫码咨询
会员Q群
  • 会员专属群点击这里加入QQ群
客服邮箱
回到顶部