电脑桌面
添加小米粒文库到电脑桌面
安装后可以在桌面快捷访问

经销商股权激励计划书模板VIP专享

经销商股权激励计划书模板_第1页
1/8
经销商股权激励计划书模板_第2页
2/8
经销商股权激励计划书模板_第3页
3/8
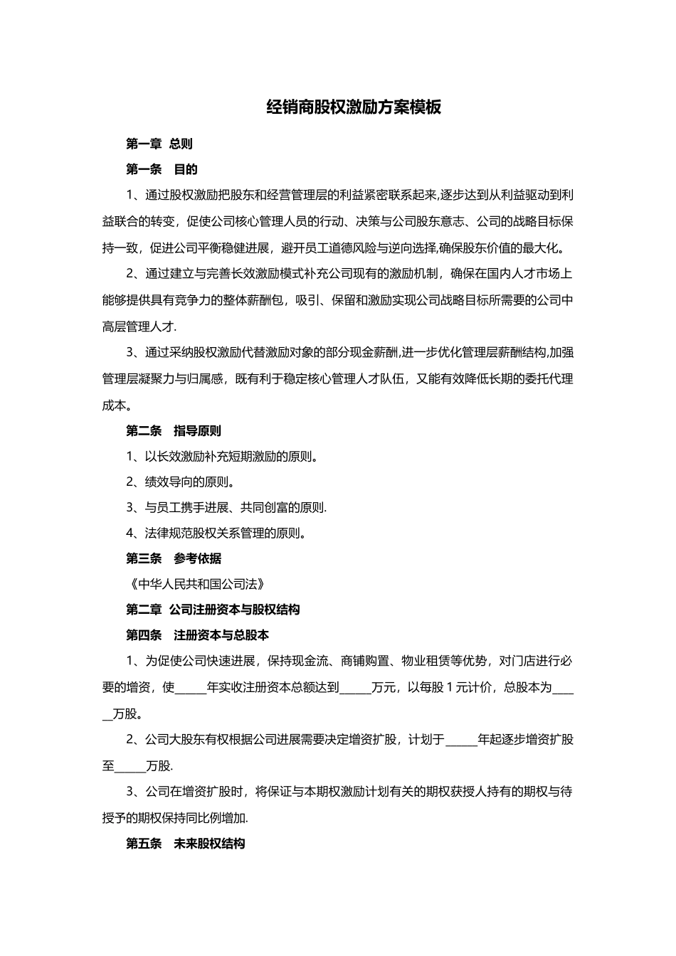
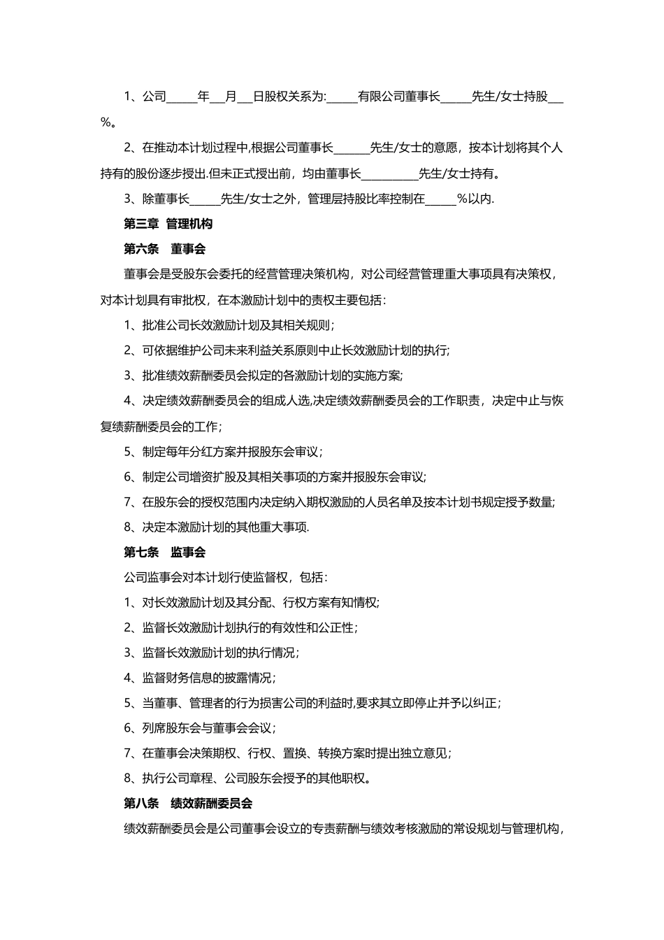
经销商股权激励方案模板第一章 总则第一条 目的1、通过股权激励把股东和经营管理层的利益紧密联系起来,逐步达到从利益驱动到利益联合的转变,促使公司核心管理人员的行动、决策与公司股东意志、公司的战略目标保持一致,促进公司平衡稳健进展,避开员工道德风险与逆向选择,确保股东价值的最大化。2、通过建立与完善长效激励模式补充公司现有的激励机制,确保在国内人才市场上能够提供具有竞争力的整体薪酬包,吸引、保留和激励实现公司战略目标所需要的公司中高层管理人才.3、通过采纳股权激励代替激励对象的部分现金薪酬,进一步优化管理层薪酬结构,加强管理层凝聚力与归属感,既有利于稳定核心管理人才队伍,又能有效降低长期的委托代理成本。第二条 指导原则1、以长效激励补充短期激励的原则。2、绩效导向的原则。3、与员工携手进展、共同创富的原则.4、法律规范股权关系管理的原则。第三条 参考依据《中华人民共和国公司法》第二章 公司注册资本与股权结构第四条 注册资本与总股本1、为促使公司快速进展,保持现金流、商铺购置、物业租赁等优势,对门店进行必要的增资,使______年实收注册资本总额达到______万元,以每股 1 元计价,总股本为______万股。2、公司大股东有权根据公司进展需要决定增资扩股,计划于______年起逐步增资扩股至______万股.3、公司在增资扩股时,将保证与本期权激励计划有关的期权获授人持有的期权与待授予的期权保持同比例增加.第五条 未来股权结构1、公司______年___月___日股权关系为:______有限公司董事长______先生/女士持股___%。2、在推动本计划过程中,根据公司董事长_______先生/女士的意愿,按本计划将其个人持有的股份逐步授出.但未正式授出前,均由董事长___________先生/女士持有。3、除董事长______先生/女士之外,管理层持股比率控制在______%以内.第三章 管理机构第六条 董事会董事会是受股东会委托的经营管理决策机构,对公司经营管理重大事项具有决策权,对本计划具有审批权,在本激励计划中的责权主要包括:1、批准公司长效激励计划及其相关规则;2、可依据维护公司未来利益关系原则中止长效激励计划的执行;3、批准绩效薪酬委员会拟定的各激励计划的实施方案;4、决定绩效薪酬委员会的组成人选,决定绩效薪酬委员会的工作职责,决定中止与恢复绩薪酬委员会的工作;5、制定每年分红方案并报股东会审议;6、制定公司增资扩股及其相关事项的方案并报股东会审议;7、在股东会的授权范围内决定纳...

1、当您付费下载文档后,您只拥有了使用权限,并不意味着购买了版权,文档只能用于自身使用,不得用于其他商业用途(如 [转卖]进行直接盈利或[编辑后售卖]进行间接盈利)。
2、本站所有内容均由合作方或网友上传,本站不对文档的完整性、权威性及其观点立场正确性做任何保证或承诺!文档内容仅供研究参考,付费前请自行鉴别。
3、如文档内容存在违规,或者侵犯商业秘密、侵犯著作权等,请点击“违规举报”。

碎片内容

经销商股权激励计划书模板

确认删除?
VIP
微信客服
  • 扫码咨询
会员Q群
  • 会员专属群点击这里加入QQ群
客服邮箱
回到顶部