电脑桌面
添加小米粒文库到电脑桌面
安装后可以在桌面快捷访问

自动门安装合同

自动门安装合同_第1页
1/2
自动门安装合同_第2页
2/2
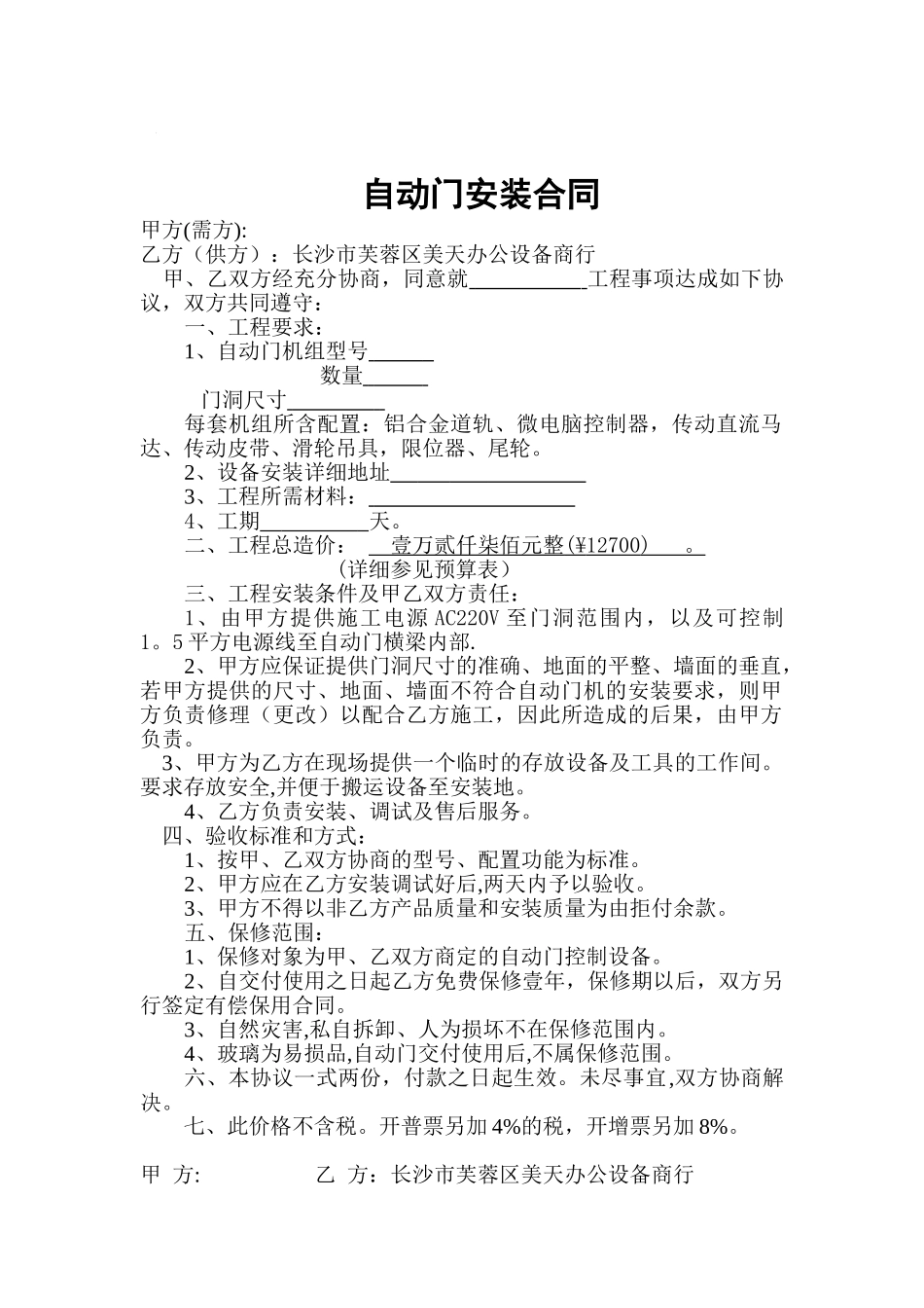
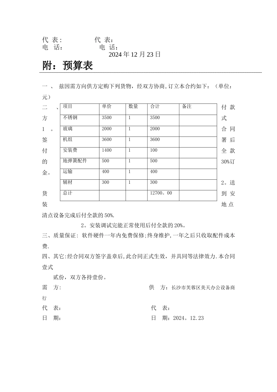
自动门安装合同甲方(需方):乙方(供方):长沙市芙蓉区美天办公设备商行 甲、乙双方经充分协商,同意就 工程事项达成如下协议,双方共同遵守:一、工程要求:1、自动门机组型号 数量 门洞尺寸 每套机组所含配置:铝合金道轨、微电脑控制器,传动直流马达、传动皮带、滑轮吊具,限位器、尾轮。2、设备安装详细地址 3、工程所需材料: 4、工期 天。二、工程总造价: 壹万贰仟柒佰元整 (¥ 12700 ) 。 (详细参见预算表)三、工程安装条件及甲乙双方责任:1、由甲方提供施工电源 AC220V 至门洞范围内,以及可控制1。5 平方电源线至自动门横梁内部.2、甲方应保证提供门洞尺寸的准确、地面的平整、墙面的垂直,若甲方提供的尺寸、地面、墙面不符合自动门机的安装要求,则甲方负责修理(更改)以配合乙方施工,因此所造成的后果,由甲方负责。 3、甲方为乙方在现场提供一个临时的存放设备及工具的工作间。要求存放安全,并便于搬运设备至安装地。4、乙方负责安装、调试及售后服务。 四、验收标准和方式:1、按甲、乙双方协商的型号、配置功能为标准。2、甲方应在乙方安装调试好后,两天内予以验收。3、甲方不得以非乙方产品质量和安装质量为由拒付余款。五、保修范围:1、保修对象为甲、乙双方商定的自动门控制设备。2、自交付使用之日起乙方免费保修壹年,保修期以后,双方另行签定有偿保用合同。3、自然灾害,私自拆卸、人为损坏不在保修范围内。4、玻璃为易损品,自动门交付使用后,不属保修范围。六、本协议一式两份,付款之日起生效。未尽事宜,双方协商解决。七、此价格不含税。开普票另加 4%的税,开增票另加 8%。甲 方: 乙 方:长沙市芙蓉区美天办公设备商行代 表 : 代 表:电 话: 电 话: 2024 年 12 月 23 日 附:预算表一 、 兹因需方向供方定购下列货物,经双方协商,订立本合约如下:(单位:元) 二、付 款方式1。合 同签署 后付全 款的30%订金。 2。送货到 安装地 点清点设备完成后付全款的 50%. 2。安装调试完能正常使用后付全款的 20%。三、质量保证: 软件硬件一年内免费保修;终身维护,一年之后只收取配件成本费.四、其它:经合同双方签字盖章后,此合同正式生效,并具同等法律效力.本合同壹式 贰份,双方各持壹份。需 方: 供 方:长沙市芙蓉区美天办公设备商行代 表: 代 表:日 期: 日 期:2024。12.23项目单价数量合计备注不锈钢350013500玻璃200012000机组360013600安装费14001100地弹簧配件5001500运输4001400辅材3001300总计12700。00

1、当您付费下载文档后,您只拥有了使用权限,并不意味着购买了版权,文档只能用于自身使用,不得用于其他商业用途(如 [转卖]进行直接盈利或[编辑后售卖]进行间接盈利)。
2、本站所有内容均由合作方或网友上传,本站不对文档的完整性、权威性及其观点立场正确性做任何保证或承诺!文档内容仅供研究参考,付费前请自行鉴别。
3、如文档内容存在违规,或者侵犯商业秘密、侵犯著作权等,请点击“违规举报”。

碎片内容

自动门安装合同

确认删除?
VIP
微信客服
  • 扫码咨询
会员Q群
  • 会员专属群点击这里加入QQ群
客服邮箱
回到顶部