电脑桌面
添加小米粒文库到电脑桌面
安装后可以在桌面快捷访问

装饰公司与施工队合同

装饰公司与施工队合同_第1页
1/3
装饰公司与施工队合同_第2页
2/3
装饰公司与施工队合同_第3页
3/3
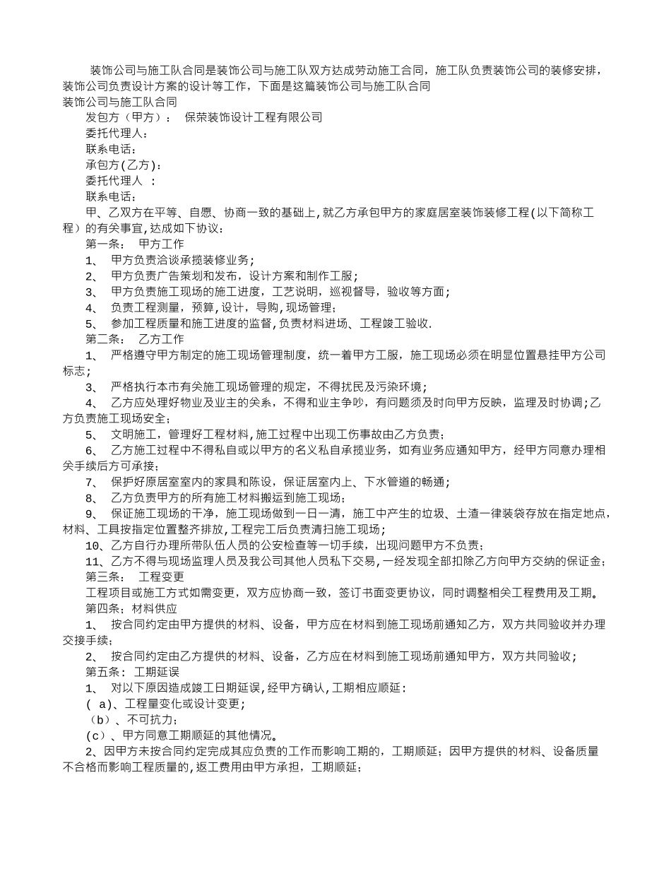
装饰公司与施工队合同是装饰公司与施工队双方达成劳动施工合同,施工队负责装饰公司的装修安排,装饰公司负责设计方案的设计等工作,下面是这篇装饰公司与施工队合同装饰公司与施工队合同 发包方(甲方 ): 保荣装饰设计工程有限公司 委托代理人: 联系电话: 承包方(乙方): 委托代理人 : 联系电话: 甲、乙双方在平等、自愿、协商一致的基础上,就乙方承包甲方的家庭居室装饰装修工程(以下简称工程)的有关事宜,达成如下协议: 第一条 : 甲方工作 1、 甲方负责洽谈承揽装修业务; 2、 甲方负责广告策划和发布,设计方案和制作工服; 3、 甲方负责施工现场的施工进度,工艺说明,巡视督导,验收等方面; 4、 负责工程测量,预算,设计,导购,现场管理; 5、 参加工程质量和施工进度的监督,负责材料进场、工程竣工验收. 第二条 : 乙方工作 1、 严格遵守甲方制定的施工现场管理制度,统一着甲方工服,施工现场必须在明显位置悬挂甲方公司标志; 3、 严格执行本市有关施工现场管理的规定,不得扰民及污染环境; 4、 乙方应处理好物业及业主的关系,不得和业主争吵,有问题须及时向甲方反映,监理及时协调;乙方负责施工现场安全; 5、 文明施工,管理好工程材料,施工过程中出现工伤事故由乙方负责; 6、 乙方施工过程中不得私自或以甲方的名义私自承揽业务,如有业务应通知甲方,经甲方同意办理相关手续后方可承接; 7、 保护好原居室室内的家具和陈设,保证居室内上、下水管道的畅通; 8、 乙方负责甲方的所有施工材料搬运到施工现场; 9、 保证施工现场的干净,施工现场做到一日一清,施工中产生的垃圾、土渣一律装袋存放在指定地点,材料、工具按指定位置整齐排放,工程完工后负责清扫施工现场; 10、乙方自行办理所带队伍人员的公安检查等一切手续,出现问题甲方不负责; 11、乙方不得与现场监理人员及我公司其他人员私下交易,一经发现全部扣除乙方向甲方交纳的保证金; 第三条 : 工程变更 工程项目或施工方式如需变更,双方应协商一致,签订书面变更协议,同时调整相关工程费用及工期。 第四条;材料供应 1、 按合同约定由甲方提供的材料、设备,甲方应在材料到施工现场前通知乙方,双方共同验收并办理交接手续; 2、 按合同约定由乙方提供的材料、设备,乙方应在材料到施工现场前通知甲方,双方共同验收; 第五条: 工期延误 1、 对以下原因造成竣工日期延误,经甲方确认,工期相应顺延: ( a)...

1、当您付费下载文档后,您只拥有了使用权限,并不意味着购买了版权,文档只能用于自身使用,不得用于其他商业用途(如 [转卖]进行直接盈利或[编辑后售卖]进行间接盈利)。
2、本站所有内容均由合作方或网友上传,本站不对文档的完整性、权威性及其观点立场正确性做任何保证或承诺!文档内容仅供研究参考,付费前请自行鉴别。
3、如文档内容存在违规,或者侵犯商业秘密、侵犯著作权等,请点击“违规举报”。

碎片内容

装饰公司与施工队合同

确认删除?
VIP
微信客服
  • 扫码咨询
会员Q群
  • 会员专属群点击这里加入QQ群
客服邮箱
回到顶部