电脑桌面
添加小米粒文库到电脑桌面
安装后可以在桌面快捷访问

装饰公司管理手册VIP专享

装饰公司管理手册_第1页
1/34
装饰公司管理手册_第2页
2/34
装饰公司管理手册_第3页
3/34
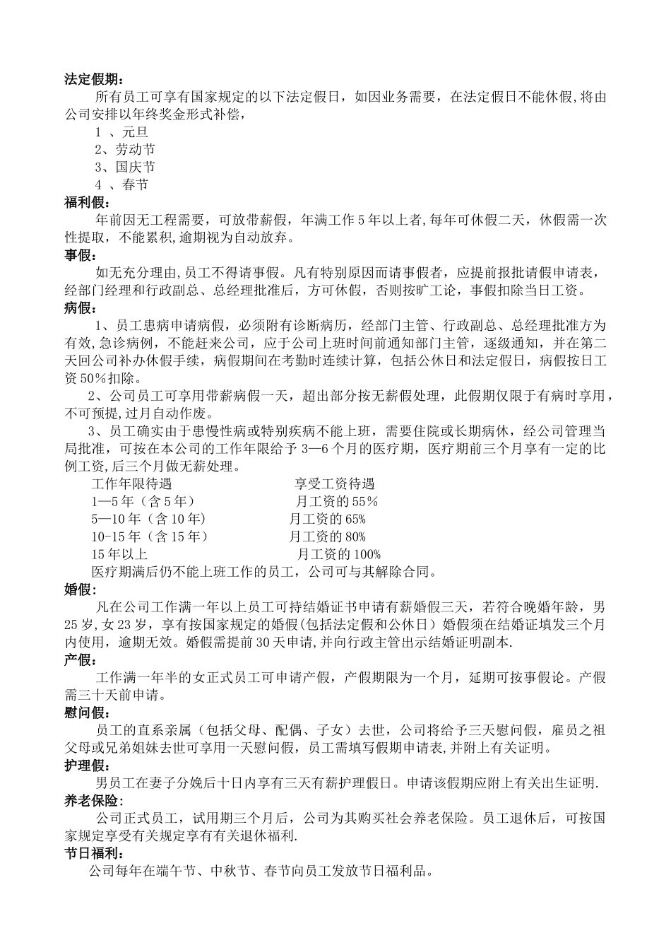
管 理 手 册( 参 考 资 料 )聘 用 条 件员工来源: 公司所需员工,将面对社会公开招选,包括大学毕业生、职校毕业生及在职技术员等。所录用的正式员工,均实行劳动合同制。试用期: 新员工将接受为期三个月的试用期,如需延长试用期则以不超过 1 个月为限。在试用期内人事部将对新员工的工作进行审查,以确定是否符合工作标准,如不符合工作标准,则予以辞退。调职及降级: 根据工作需要及员工表现,员工可被调职、晋升或降级至其他职位或部门,薪金及福利亦会相应调整。工资: 员工工资按劳动合同规定发放于公司规定之日期以现金的形式发放。员工之每月工资包括基本工资、伙食补贴。基本工资按薪级而定。其中伙食补贴为浮动工资,放假期间取消。职级: 公司依据员工所在不同部门、不同岗位承担不同责任划分以下级别: 董事长级 总经理级 副总级 部门主管级 一般员工级工作时间: 员工每周工作时间四十小时(不包括用膳时间),每天工作时间为 8:00—-11:30;13:00——17:00,员工午休时间为 11:30——13:00,午休时间禁止玩扑克、麻将等赌博性娱乐,公司设有乒乓球、跳棋、军棋、象棋、围棋等供员工午休自由娱乐。各员工必须严格遵守工作时间.加班: 如员工在规定时间以外加班,员工应根据工作需要服从公司安排。公司以年终奖金方式给予补偿。旷工: 凡事先未办请假手续而无故缺勤或请假未准即私自休假者为旷工。旷工除被违纪处罚及扣除当日工资外。另按公司罚款处理,旷工三天或以上者,按除名处理。终止合约: 试用期内,任何一方都可提出终止合约,第一个月内,双方均可随时提出终止合约;第二个月内,双方均可提前 4 天终止合约,如未提前 7 天通知对方终止合约,则以 7 天工资代补偿.试用期满后,、任何一方需终止合约必须提前一个月以书面通知另一方。双方亦有权以现金补偿通知。在特别情况下,例如:员工犯有严重过失,公司可立即解除合约,而无需事先通知。亦不需作出赔偿。裁员: 因经营政策、技术、经济、政治或其他不可抗逆条件影响下,公司有权裁减员工,有关裁减数量及裁员补偿,公司将根据国家政策执行。员 工 福 利法定假期: 所有员工可享有国家规定的以下法定假日,如因业务需要,在法定假日不能休假,将由公司安排以年终奖金形式补偿, 1 、元旦 2、劳动节 3、国庆节 4 、春节福利假: 年前因无工程需要,可放带薪假,年满工作 5 年以上者,每年可休假二天,休假需一次性提取,不...

1、当您付费下载文档后,您只拥有了使用权限,并不意味着购买了版权,文档只能用于自身使用,不得用于其他商业用途(如 [转卖]进行直接盈利或[编辑后售卖]进行间接盈利)。
2、本站所有内容均由合作方或网友上传,本站不对文档的完整性、权威性及其观点立场正确性做任何保证或承诺!文档内容仅供研究参考,付费前请自行鉴别。
3、如文档内容存在违规,或者侵犯商业秘密、侵犯著作权等,请点击“违规举报”。

碎片内容

装饰公司管理手册

雏圣文化+ 关注
实名认证
内容提供者

欢迎光临,大量办公文档供您挑选。

确认删除?
VIP
微信客服
  • 扫码咨询
会员Q群
  • 会员专属群点击这里加入QQ群
客服邮箱
回到顶部