电脑桌面
添加小米粒文库到电脑桌面
安装后可以在桌面快捷访问

设备分类管理办法及标准

设备分类管理办法及标准_第1页
1/4
设备分类管理办法及标准_第2页
2/4
设备分类管理办法及标准_第3页
3/4
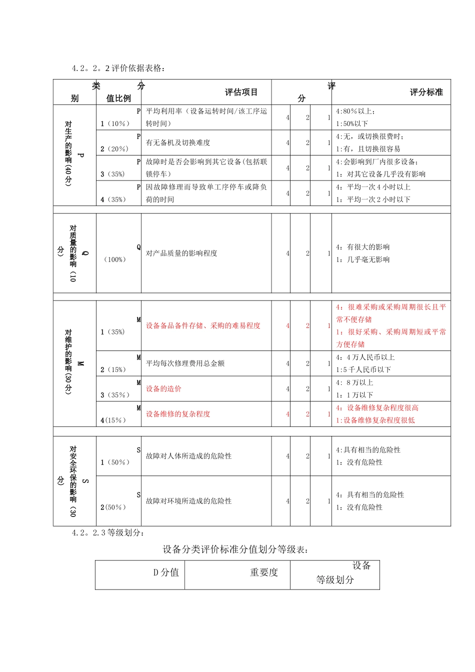
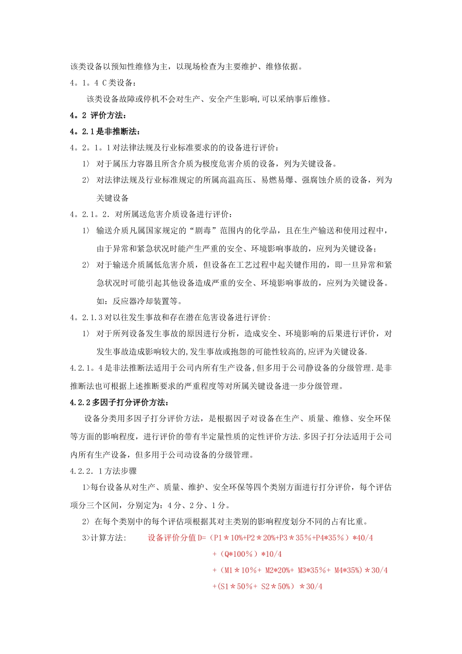
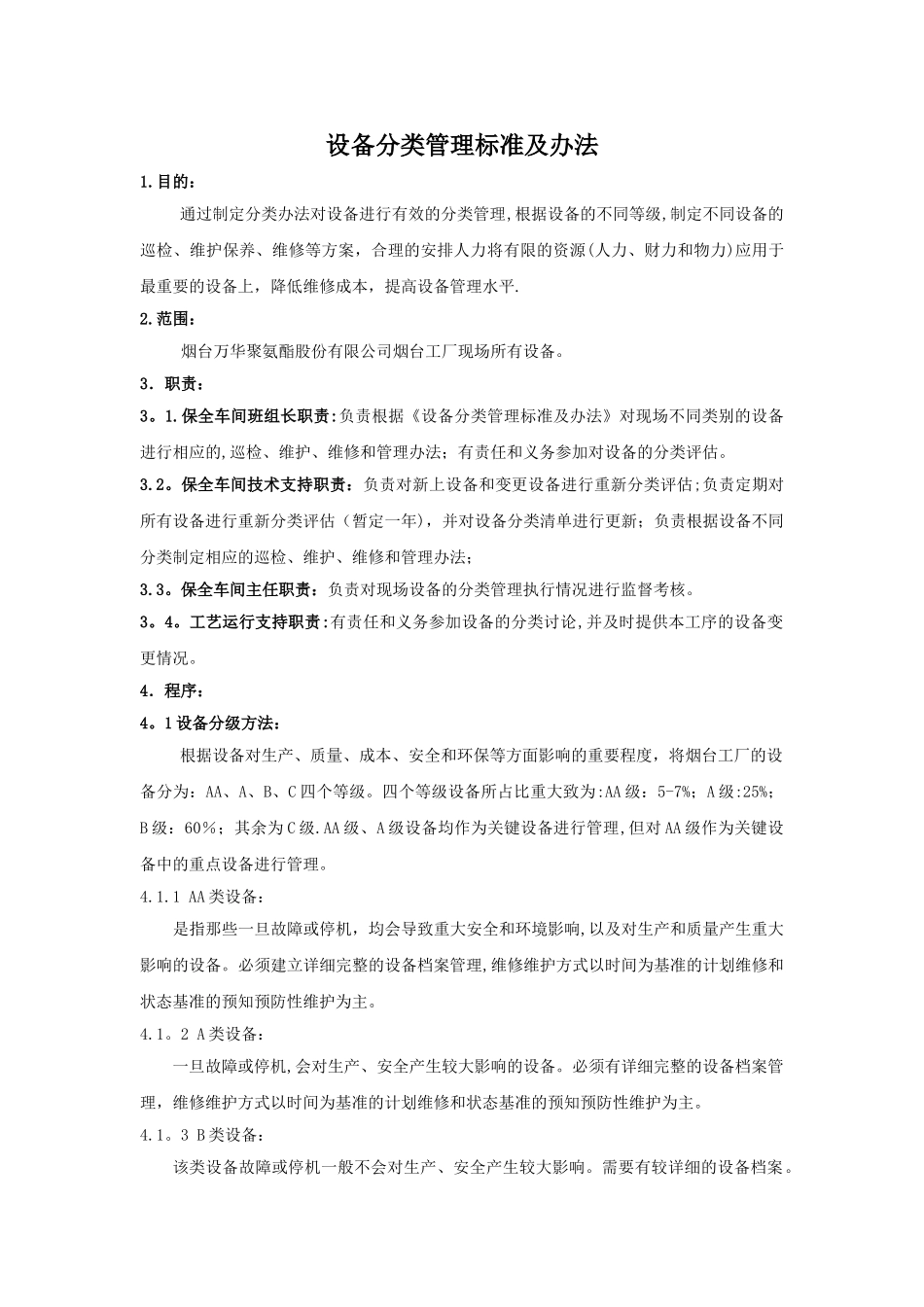
设备分类管理标准及办法1.目的:通过制定分类办法对设备进行有效的分类管理,根据设备的不同等级,制定不同设备的巡检、维护保养、维修等方案,合理的安排人力将有限的资源(人力、财力和物力)应用于最重要的设备上,降低维修成本,提高设备管理水平.2.范围:烟台万华聚氨酯股份有限公司烟台工厂现场所有设备。3.职责:3。1.保全车间班组长职责:负责根据《设备分类管理标准及办法》对现场不同类别的设备进行相应的,巡检、维护、维修和管理办法;有责任和义务参加对设备的分类评估。3.2。保全车间技术支持职责:负责对新上设备和变更设备进行重新分类评估;负责定期对所有设备进行重新分类评估(暂定一年),并对设备分类清单进行更新;负责根据设备不同分类制定相应的巡检、维护、维修和管理办法;3.3。保全车间主任职责:负责对现场设备的分类管理执行情况进行监督考核。3。4。工艺运行支持职责:有责任和义务参加设备的分类讨论,并及时提供本工序的设备变更情况。4.程序:4。1 设备分级方法:根据设备对生产、质量、成本、安全和环保等方面影响的重要程度,将烟台工厂的设备分为:AA、A、B、C 四个等级。四个等级设备所占比重大致为:AA 级:5-7%;A 级:25%;B 级:60%;其余为 C 级.AA 级、A 级设备均作为关键设备进行管理,但对 AA 级作为关键设备中的重点设备进行管理。4.1.1 AA 类设备: 是指那些一旦故障或停机,均会导致重大安全和环境影响,以及对生产和质量产生重大影响的设备。必须建立详细完整的设备档案管理,维修维护方式以时间为基准的计划维修和状态基准的预知预防性维护为主。4.1。2 A 类设备:一旦故障或停机,会对生产、安全产生较大影响的设备。必须有详细完整的设备档案管理,维修维护方式以时间为基准的计划维修和状态基准的预知预防性维护为主。4.1。3 B 类设备:该类设备故障或停机一般不会对生产、安全产生较大影响。需要有较详细的设备档案。该类设备以预知性维修为主,以现场检查为主要维护、维修依据。 4。1。4 C 类设备:该类设备故障或停机不会对生产、安全产生影响,可以采纳事后维修。4。2 评价方法:4。2.1 是非推断法: 4。2。1。1 对法律法规及行业标准要求的的设备进行评价:1〉 对于属压力容器且所含介质为极度危害介质的设备,列为关键设备。2〉 对法律法规及行业标准规定的所属高温高压、易燃易爆、强腐蚀介质的设备,列为关键设备4。2.1。2.对所属送危害介质设备进行评价:1〉 输送介...

1、当您付费下载文档后,您只拥有了使用权限,并不意味着购买了版权,文档只能用于自身使用,不得用于其他商业用途(如 [转卖]进行直接盈利或[编辑后售卖]进行间接盈利)。
2、本站所有内容均由合作方或网友上传,本站不对文档的完整性、权威性及其观点立场正确性做任何保证或承诺!文档内容仅供研究参考,付费前请自行鉴别。
3、如文档内容存在违规,或者侵犯商业秘密、侵犯著作权等,请点击“违规举报”。

碎片内容

设备分类管理办法及标准

您可能关注的文档

确认删除?
VIP
微信客服
  • 扫码咨询
会员Q群
  • 会员专属群点击这里加入QQ群
客服邮箱
回到顶部