电脑桌面
添加小米粒文库到电脑桌面
安装后可以在桌面快捷访问

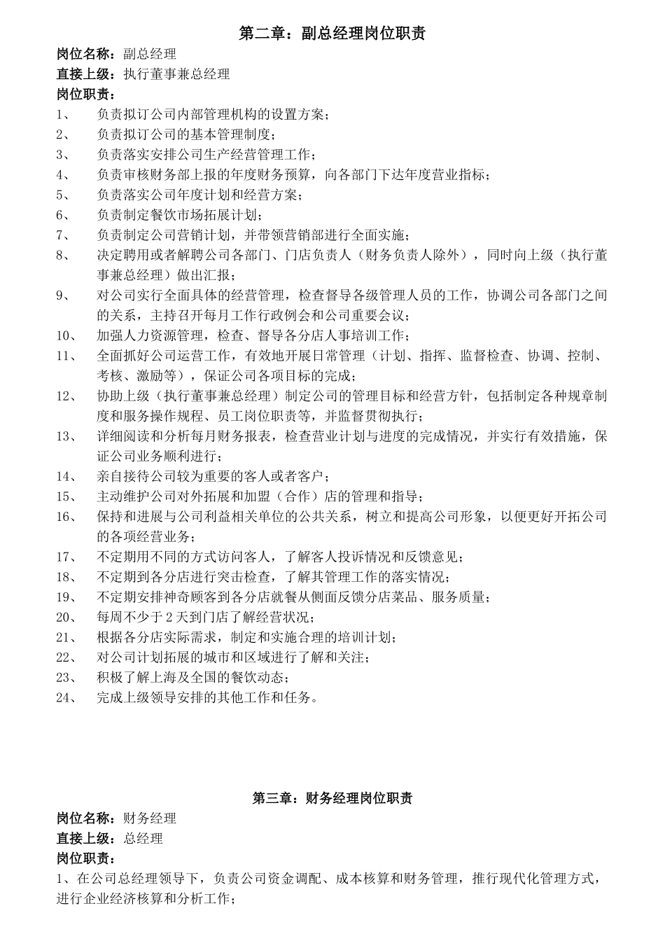
企业各岗位岗位职责说明

企业各岗位岗位职责说明_第1页
1/14
企业各岗位岗位职责说明_第2页
2/14
企业各岗位岗位职责说明_第3页
3/14
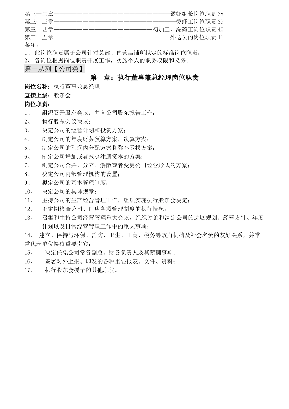
各岗位岗位职责汇编目 录第一从列【公司类】第一章——————————————————执行董事兼总经理岗位职责 02第二章——————————————————————————副总经理 03第三章——————————————————————财务经理岗位职责 04第四章——————————————————————行政总厨岗位职责 05第五章—————————————————————财务部会计岗位职责 06第六章—————————————————————财务部出纳岗位职责 07第七章—————————————————————财务部统计岗位职责 08第八章——————————————————————公司采购岗位职责 09第九章——————————————————————营销主管岗位职责 10第十章——————————————————————企划干事岗位职责 12第十一章—————————————————————拓展干事岗位职责一三第十二章—————————————————————行政文秘岗位职责 14第十三章———————————————————————质检岗位职责一五 第二从列【门店前厅类】第十四章———————————————————————店长岗位职责 17第十五章———————————————————————主管岗位职责 19第十六章———————————————————————领班岗位职责 20第十七章——————————————————————收银员岗位职责 21第十八章——————————————————————服务员岗位职责 22第十九章——————————————————————传菜员岗位职责 23第二十章——————————————————————保洁工岗位职责 24第二十一章—————————————————————采购员岗位职责 25第二十二章—————————————————————仓管员岗位职责 26第二十三章———————————————————加工厂厂长岗位职责 28第二十四章——————————————————加工厂挑虾工岗位职责 29第二十五章——————————————————加工厂洗虾工岗位职责 30第二十六章——————————————————加工厂炸虾工岗位职责 31第三从列【门店厨房间类】 第二十七章—————————————————————厨师长岗位职责 32第二十八章——...

1、当您付费下载文档后,您只拥有了使用权限,并不意味着购买了版权,文档只能用于自身使用,不得用于其他商业用途(如 [转卖]进行直接盈利或[编辑后售卖]进行间接盈利)。
2、本站所有内容均由合作方或网友上传,本站不对文档的完整性、权威性及其观点立场正确性做任何保证或承诺!文档内容仅供研究参考,付费前请自行鉴别。
3、如文档内容存在违规,或者侵犯商业秘密、侵犯著作权等,请点击“违规举报”。

碎片内容

企业各岗位岗位职责说明

您可能关注的文档

确认删除?
VIP
微信客服
  • 扫码咨询
会员Q群
  • 会员专属群点击这里加入QQ群
客服邮箱
回到顶部