电脑桌面
添加小米粒文库到电脑桌面
安装后可以在桌面快捷访问

欧洲生态城市规划设计VIP专享

欧洲生态城市规划设计_第1页
1/9
欧洲生态城市规划设计_第2页
2/9
欧洲生态城市规划设计_第3页
3/9
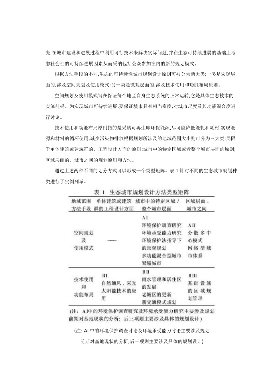
欧洲生态城市规划设计的案例讨论 2024-11-14 2024 城市进展和规划国际论坛论文集 吴志强 宋雯珺(同济大学,上海, 200092) 【摘要】经历了 20 世纪发达国家工业社会的畸形进展之后,生态城市规划设计成为 21世纪城市规划领域进展的核心。欧洲在生态城市规划设计理论和实践方面走在了世界前沿。分别根据不同的方法手段以及规划所涉及的地域范围大小,可以对生态城市规划的各种方法进行种类划分,形成生态城市规划设计方法类型矩阵。列举各类型中欧洲城市的优秀规划实例。通过这些具体的实例来阐述前沿的、经实践证明切实可行的生态城市规划设计理念和原则。 【关键词】欧洲;生态城市规划设计;类型;案例 1 引言 20 世纪发达国家工业社会的畸形进展造成了自然资源破坏、生态系统破损的惨痛后果,遗留了大量城市病。1992 年联合国环境进展大会将可持续进展的议题提上国际议程。1996 年在欧洲召开了关于太阳能在城市规划和建筑领域的第四次会议,大会发表了《在建筑学和城市规划领域的太阳能欧洲宣言》,阐明了身为建筑师和规划师对城市可持续性进展的思考及其社会责任。构建可持续进展城市的普遍原则可以被不同的规划设计机构使用或作调整后使用。在城市规划和建筑领域,可持续进展的理念已经逐步贯彻到具体的实践中。欧洲在生态城市规划设计理论和实践方面走在了世界前沿。 2 生态的可持续进展城市规划的种类划分 目前在城市规划领域及城市建设过程中,无论是理论或实践层面,针对可持续进展几乎没有全面性的讨论,而仅仅只是部分的、探究性的实践。现有大多数实例是以生态为目标的转变,在城市建设和进展过程中利用可行技术来解决实际问题,并在生态可持续进展的基础上考虑社会性的可持续进展因素从而采纳包括公众参加在内的新的规划模式。 根据方法手段的不同,生态的可持续性城市规划设计原则可被分为两大类:一类是宏观层面的,涉及空间规划及使用模式;另一类是微观层面的,涉及技术使用和功能布局原则。 空间规划及使用模式旨在保证每个地区自身生态系统的正常运转,它是具体生态技术的实施前提。为实现城市可持续进展,要保证城市具有相当密度,对城市尺度及其功能混合度进行讨论。 技术使用和功能布局原则指的是采纳可再生即环保能源,尽可能降低能耗和耗材,实现能源和材料的循环使用,减少污染物排放根据规划所涉及的地域范围大小则可分为三大类:局限于单体建筑或建筑群的、工程设计方面的原则;城市中的特定区域或者整个城市层面的原则;区域...

1、当您付费下载文档后,您只拥有了使用权限,并不意味着购买了版权,文档只能用于自身使用,不得用于其他商业用途(如 [转卖]进行直接盈利或[编辑后售卖]进行间接盈利)。
2、本站所有内容均由合作方或网友上传,本站不对文档的完整性、权威性及其观点立场正确性做任何保证或承诺!文档内容仅供研究参考,付费前请自行鉴别。
3、如文档内容存在违规,或者侵犯商业秘密、侵犯著作权等,请点击“违规举报”。

碎片内容

欧洲生态城市规划设计

阳光书坊+ 关注
实名认证
内容提供者

阳光书坊,传播未来

确认删除?
VIP
微信客服
  • 扫码咨询
会员Q群
  • 会员专属群点击这里加入QQ群
客服邮箱
回到顶部