电脑桌面
添加小米粒文库到电脑桌面
安装后可以在桌面快捷访问

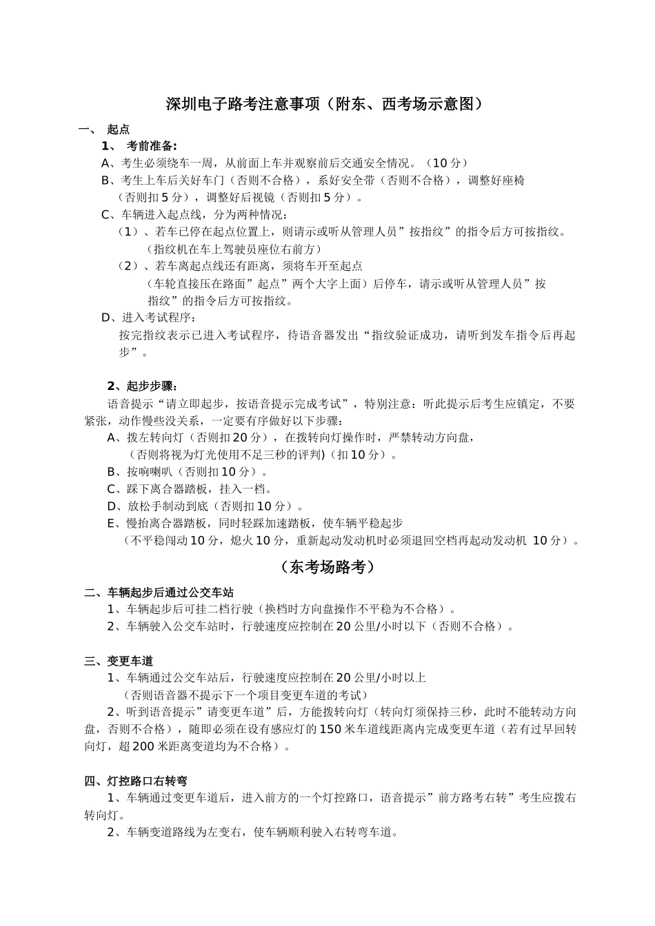
深圳电子路考注意事项

深圳电子路考注意事项_第1页
1/8
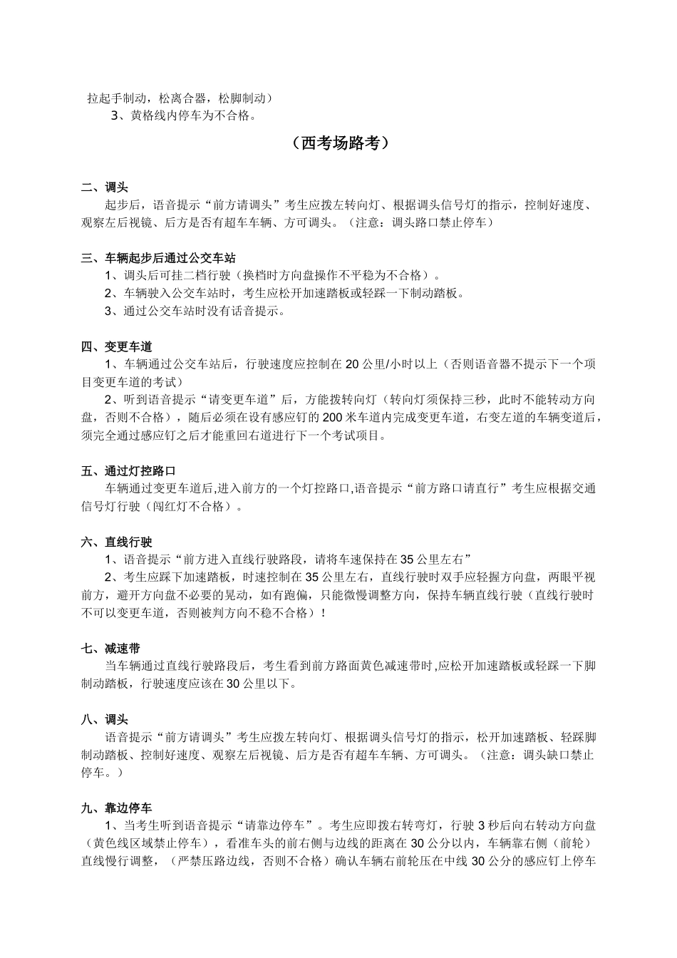
深圳电子路考注意事项_第2页
2/8
深圳电子路考注意事项_第3页
3/8
深圳电子路考注意事项(附东、西考场示意图)一、 起点 1、 考前准备: A、考生必须绕车一周,从前面上车并观察前后交通安全情况。(10 分) B、考生上车后关好车门(否则不合格),系好安全带(否则不合格),调整好座椅(否则扣 5 分),调整好后视镜(否则扣 5 分)。 C、车辆进入起点线,分为两种情况:(1)、若车已停在起点位置上,则请示或听从管理人员”按指纹”的指令后方可按指纹。(指纹机在车上驾驶员座位右前方) (2)、若车离起点线还有距离,须将车开至起点(车轮直接压在路面”起点”两个大字上面)后停车,请示或听从管理人员”按指纹”的指令后方可按指纹。 D、进入考试程序:按完指纹表示已进入考试程序,待语音器发出“指纹验证成功,请听到发车指令后再起步”。2、起步步骤: 语音提示“请立即起步,按语音提示完成考试”,特别注意:听此提示后考生应镇定,不要紧张,动作慢些没关系,一定要有序做好以下步骤: A、拨左转向灯(否则扣 20 分),在拨转向灯操作时,严禁转动方向盘,(否则将视为灯光使用不足三秒的评判)(扣 10 分)。 B、按响喇叭(否则扣 10 分)。 C、踩下离合器踏板,挂入一档。 D、放松手制动到底(否则扣 10 分)。 E、慢抬离合器踏板,同时轻踩加速踏板,使车辆平稳起步(不平稳闯动 10 分,熄火 10 分,重新起动发动机时必须退回空档再起动发动机 10 分)。(东考场路考)二、车辆起步后通过公交车站 1、车辆起步后可挂二档行驶(换档时方向盘操作不平稳为不合格)。 2、车辆驶入公交车站时,行驶速度应控制在 20 公里/小时以下(否则不合格)。三、变更车道1、车辆通过公交车站后,行驶速度应控制在 20 公里/小时以上(否则语音器不提示下一个项目变更车道的考试) 2、听到语音提示”请变更车道”后,方能拨转向灯(转向灯须保持三秒,此时不能转动方向盘,否则不合格),随即必须在设有感应灯的 150 米车道线距离内完成变更车道(若有过早回转向灯,超 200 米距离变道均为不合格)。四、灯控路口右转弯 1、车辆通过变更车道后,进入前方的一个灯控路口,语音提示”前方路考右转”考生应拨右转向灯。 2、车辆变道路线为左变右,使车辆顺利驶入右转弯车道。3、转弯过程中,如转向灯自动关闭,须重新打开至转弯过程完毕。五、靠边停车1、当考生听到语音提示”请靠边停车”。考生应即拨右转弯灯,行驶 3 秒后向右转动方向盘,黄色线区域禁止停...

1、当您付费下载文档后,您只拥有了使用权限,并不意味着购买了版权,文档只能用于自身使用,不得用于其他商业用途(如 [转卖]进行直接盈利或[编辑后售卖]进行间接盈利)。
2、本站所有内容均由合作方或网友上传,本站不对文档的完整性、权威性及其观点立场正确性做任何保证或承诺!文档内容仅供研究参考,付费前请自行鉴别。
3、如文档内容存在违规,或者侵犯商业秘密、侵犯著作权等,请点击“违规举报”。

碎片内容

深圳电子路考注意事项

确认删除?
VIP
微信客服
  • 扫码咨询
会员Q群
  • 会员专属群点击这里加入QQ群
客服邮箱
回到顶部